2026年广东公费师范生报考政策尚未正式公布,广东公费师范生主要分为国家公费师范生和教师专项计划两类,其中:国家公费师范生由教育部直属师范大学培养,面向全省招生,不限户籍,毕业后需履行不少于6年的中小学教学服务期;教师专项计划由省内高校承担培养任务,实行定向就业管理,毕业后需到计划来源地中小学(含村小、教学点)任教。
本文基于2025年相关政策进行整理,供2026届考生和家长参考,最终以广东省教育考试院及各地教育行政部门公布为准。

一、2026广东公费师范生报考政策
从现行政策体系来看,广东公费师范生主要分为以下两大类别:
国家公费师范生(部属师范大学)
教师专项计划
两类公费师范生在报考条件、志愿设置、招生院校及履约去向等方面存在明显差异,考生需结合自身成绩和就业预期理性选择。
(一)国家公费师范生(部属师范大学)
1.报考对象
面向全省符合普通高考报名条件的考生,不限制户籍所在地,可跨市、县报考。
2.志愿填报批次
本科提前批进行填报。
3.志愿设置方式
可填报20个院校志愿,每个院校志愿下可填报6个专业志愿,设有服从专业调剂选项,整体志愿容量较大,调剂空间相对充足。
4.招生院校(教育部直属师范大学)
北京师范大学
华中师范大学
东北师范大学
陕西师范大学
西南大学
5.培养与履约要求
录取工作完成后,学校将《公费教育协议书》随《录取通知书》一并寄送给考生。毕业后须从事中小学教育教学工作不少于6年,其中在城镇学校任教的毕业生,需至少有1年在农村义务教育学校服务。
(二)教师专项计划
相较国家公费师范生,教师专项计划定向属性更强,就业区域更为明确。
1.报考对象
面向全省符合普通高考报名条件的考生,不限户籍。
2.志愿填报方式
本科提前批进行填报。
3.志愿设置
可填报10个院校志愿,每个院校志愿下可填报6个专业志愿,设有服从专业调剂选项。
4.招生院校(以省内师范院校为主)
华南师范大学
广州大学
韶关学院
惠州学院
肇庆学院
嘉应学院
韩山师范学院
岭南师范学院
广东技术师范大学
广东第二师范学院
5.履约要求
考生入学报到后签订三方公费定向培养协议书,承诺在校期间不转学、不转专业。毕业后须服从计划来源地安排,到定向范围内中小学(含村小、教学点)任教,服务年限一般不少于6年。

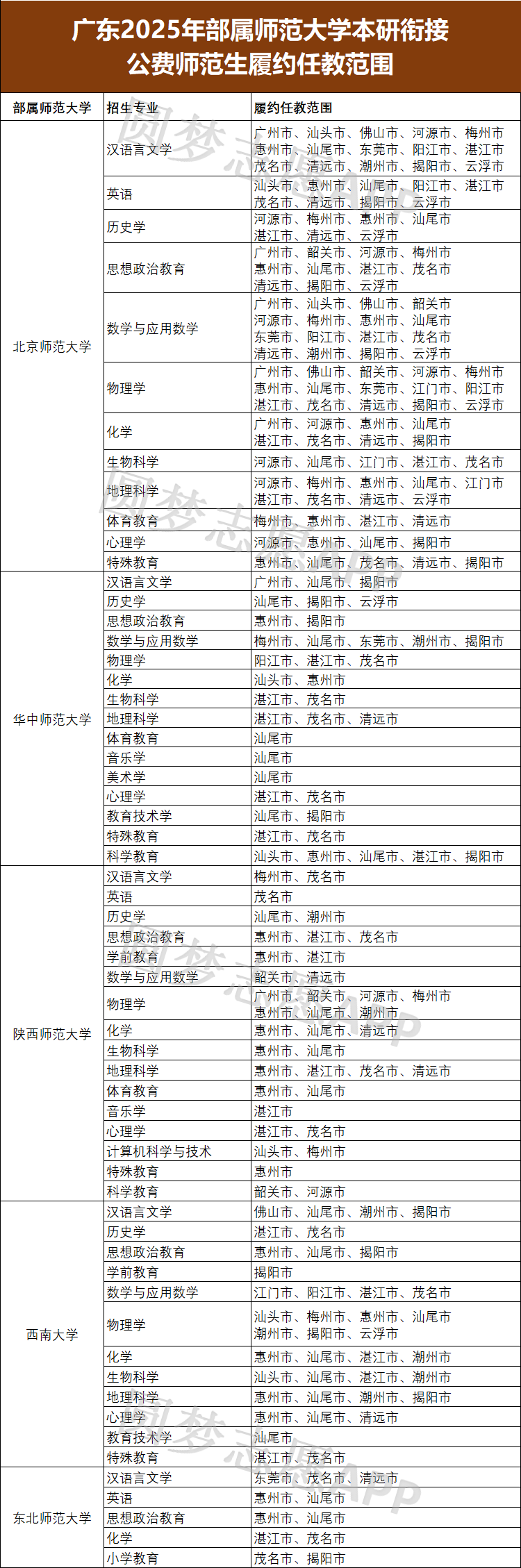
二、2026广东国家公费师范生分配去向表
以下为2025年广东国家公费师范生履约任教区域整理,2026届考生在选择院校和专业时可重点参考。
1.华中师范大学
汉语言文学:广州市、汕尾市、揭阳市
历史学:汕尾市、揭阳市、云浮市
思想政治教育:惠州市、揭阳市
数学与应用数学:梅州市、汕尾市、东莞市、潮州市、揭阳市
物理学:阳江市、湛江市、茂名市
化学:汕头市、惠州市
生物科学:湛江市、茂名市
地理科学:湛江市、茂名市、清远市
体育教育、音乐学、美术学:汕尾市
心理学、特殊教育:湛江市、茂名市
教育技术学:汕尾市、揭阳市
科学教育:汕头市、惠州市、汕尾市、湛江市、揭阳市
2.陕西师范大学
汉语言文学:梅州市、茂名市
英语:茂名市
历史学:汕尾市、潮州市
思想政治教育:惠州市、湛江市、茂名市
学前教育:惠州市、湛江市
数学与应用数学:韶关市、清远市
物理学:广州市、韶关市、河源市、梅州市
化学:惠州市、汕尾市、潮州市
生物科学:惠州市、汕尾市、清远市
地理科学:惠州市、湛江市、茂名市、清远市
体育教育:惠州市、汕尾市
音乐学:湛江市
心理学:湛江市、茂名市
计算机科学与技术:汕头市、梅州市
特殊教育:惠州市
科学教育:韶关市、河源市

三、2026广东教师专项计划分配去向表
以下为2025年广东教师专项计划定向就业区域整理,供考生和家长提前了解:
潮州市:潮安区、饶平县
惠州市:博罗县、龙门县、惠东县
江门市:恩平市、台山市、开平市
阳江市:阳东区、阳春市、阳西县
揭阳市:惠来县、揭西县、揭东区、普宁市
茂名市:化州市、茂南区、高州市、信宜市、电白区
梅州市:梅县区、兴宁市、平远县、蕉岭县、大埔县、丰顺县、五华县
汕头市:南澳县、潮阳区、澄海区、潮南区
汕尾市:海丰县、陆丰市、陆河县
云浮市:郁南县、罗定市、云安区、新兴县
湛江市:麻章区、坡头区、雷州市、廉江市、吴川市、遂溪县、徐闻县
肇庆市:高要区、四会市、广宁县、德庆县、封开县、怀集县
河源市:东源县、和平县、龙川县、紫金县、连平县
清远市:清新区、英德市、连州市、佛冈县、连山壮族瑶族自治县、连南瑶族自治县、阳山县
韶关市:曲江区、乐昌市、南雄市、仁化县、始兴县、翁源县、新丰县、乳源瑶族自治县







