随着教育部第五轮学科评估结果的逐步揭晓,各大高校的学科实力再次成为公众关注的焦点。本文将详细介绍第五轮学科评估的最新排名情况,并附上详细的学科评估一览表,帮助考生们更好地规划备考方向。

一、第五轮学科评估结果
根据最新的评估结果,全国高校在学科评估中的表现可谓亮点纷呈。
在顶尖A+学科的数量上,清华大学和北京大学以并列第一的姿态傲视群雄,各自拥有31个A+学科。而清华大学的总学科数量更是以46个超越北京大学的45个,位居榜首。浙江大学紧随其后,以43个学科总数位居第三。上海交通大学和复旦大学也表现出色,获批总数均在30个以上。

二、第五轮学科门类排名情况
为了更具体地了解各高校的学科优势,我们可以从人文社科类、理学类、工学类、农学类、医学类、管理学和艺术学等七大学科门类进行详细分析。
1、人文社科类
在人文社科类评估中,北京大学以总数15个位居榜首,其中A+学科13个,A学科1个,A-学科1个。此外,清华大学、浙江大学等高校也表现出色,但整体上与北京大学存在一定的差距。
2、理学类
理学类评估中,北京大学再次以总数11个位居榜首,其中A+学科8个,A学科3个。中国科学技术大学和南京大学分别获批9个A类学科,并列第二。这一结果表明,北京大学在理学领域的学科实力依然强劲。
3、工学类
工学类评估中,清华大学以总数22个位居榜首,其中A+学科18个,A学科4个。天津大学、哈尔滨工业大学和浙江大学也表现出色,但整体上与清华大学相比仍有一定的差距。这一结果反映了清华大学在工学领域的卓越实力。
4、农学类
农学类评估中,中国农业大学以总数7个位居榜首,其中A+学科4个,A学科1个,A-学科2个。南京农业大学和西北农林科技大学分别获批6个A类学科,并列第二。这一结果表明,中国农业大学在农学领域的学科实力具有显著优势。
5、医学类
医学类评估中,北京大学以总数7个位居榜首,其中A+学科3个,A学科4个。北京协和医学院和复旦大学也表现出色,但整体上与北京大学相比仍有一定的差距。这一结果反映了北京大学在医学领域的领先地位。
6、管理学
管理学评估中,各学校获批总数较为均衡,南京大学、武汉大学、浙江大学和中国人民大学分别获批4个A类学科。这一结果表明,在管理学领域,各高校之间的实力差距相对较小。
7、艺术学
艺术学评估中,南京艺术学院以总数4个位居榜首,其中A+学科1个,A学科1个,A-学科2个。清华大学、中国传媒大学、中国美术学院和中央美术学院也表现出色,但整体上与南京艺术学院相比仍有一定的差距。这一结果反映了南京艺术学院在艺术学领域的卓越实力。

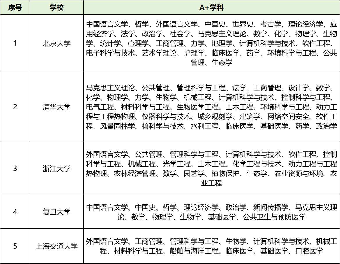
三、第五轮学科评估结果一览表
除了总体排名外,本次评估还揭示了部分高校学科的升级情况。例如,北京大学的理论经济学、应用经济学、中国史、世界史和工商管理等学科成功升级为A+;北京理工大学的信息与通信工程升级为A+;武汉大学的法学升级为A+;吉林大学的考古学升级为A+······这些学科的升级不仅提升了高校的学科实力,也为考生们提供了更多的选择空间。
以下是C9大学的第五轮学科评估一览表,供考生们参考:
| 学校名称 | A+学科 数量 |
A学科 数量 |
A-学科 数量 |
总学科 数量 |
|---|---|---|---|---|
| 清华大学 | 31 | 11 | 4 | 46 |
| 北京大学 | 31 | 12 | 2 | 45 |
| 浙江大学 | 25 | 13 | 5 | 43 |
| 上海交通大学 | 20 | 10 | 8 | 38 |
| 复旦大学 | 19 | 12 | 6 | 37 |
| 南京大学 | 15 | 9 | 6 | 30 |
| 西安交通大学 | 5 | 7 | 3 | 15 |
| 哈尔滨 工业大学 |
4 | 9 | 5 | 18 |
| 中国科学 技术大学 |
9 | 11 | 9 | 29 |






