2024年湖南长沙高三新高考适应性考试各科考试结束后,我们将及时更新答案及试卷解析。这有助于考生了解自己的表现,并进行错题整理,以便更好地评估自己的学业水平。

一、2024湖南长沙高三新高考适应性考试语文试题及参考答案
语文试卷:















二、2024湖南长沙高三新高考适应性考试数学试题及参考答案
数学试卷:











三、2024湖南长沙高三新高考适应性考试物理试题及参考答案
物理科目考试结束后,我们将立刻更新物理答案及试卷解析,为考生提供最新信息,方便错题整理。

四、2024湖南长沙高三新高考适应性考试历史试题及参考答案
历史考试结束后,我们将第一时间更新历史答案及试卷解析,协助考生了解自己的成绩情况,并进行错题整理。









五、2024湖南长沙高三新高考适应性考试英语试题及参考答案
英语科目考试结束后,我们将迅速更新英语答案及试卷解析,帮助考生了解自己的英语水平,方便错题整理。













六、2024湖南长沙高三新高考适应性考试化学试题及参考答案
化学科目考试结束后,我们将立即更新化学答案及试卷解析,供考生及时了解自己的考试成绩,并进行错题整理。










七、2024湖南长沙高三新高考适应性考试地理试题及参考答案
地理科目考试结束后,地理答案及试卷解析将第一时间上传更新,帮助考生了解自己的地理考试表现,并进行错题整理。












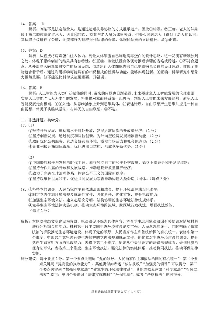
八、2024湖南长沙高三新高考适应性考试政治试题及参考答案
政治科目考试结束后,我们将迅速更新政治答案及试卷解析,供考生参考,方便错题整理。




九、2024湖南长沙高三新高考适应性考试生物试题及参考答案
生物科目考试结束后,生物答案及试卷解析将第一时间更新,以帮助考生及时了解考试成绩,并进行错题整理。












为了方便方便同学们参考,以下是具体考试时间安排:
| 2024年长沙新高适应性考试安排 | ||
|---|---|---|
| 日期 | 上午 | 下午 |
| 1月28日 | 语文(9:00—11:30) | 数学(15:00—17:00) |
| 1月29日 | 物理/历史(9:00—10:15) | 外语(含听力) (15:00—17:00) |
| 1月30日 | 化学(8:30—9:45) 地理(11:00—12:15) |
政治(14:30—15:45) 生物(17:00—18:15) |






