广州一模作为高考前最重要的模拟考试之一,将于3月17日至19日正式开考,这场考试包含语文、数学、英语等9门科目。本文将为考生和家长详细展示2025年广州高三一模各科目的考试真题及答案解析,助力考生查漏补缺,冲刺高考!

一、2025年广州一模考试安排
根据最新消息,广州市高三一模考试时间定于3月17日至19日,涵盖语文、数学、英语、物理/历史、化学、生物、政治、地理等科目,具体安排如下:
1、考试时间
2025年3月17日(周一)至2025年3月19日(周三)
2、科目顺序
3月17日(周一)
语文:9:00-11:30
数学:15:00-17:00
3月18日(周二)
物理/历史:9:00-10:15
英语:15:00-17:00
3月19日(周三)
地理:8:30-9:45
化学:11:00-12:15
政治:14:30-15:45
生物:17:00-18:15
3、考试定位
广州一模由广州市教育部门组织,试题难度和题型高度贴近高考,被称为“高考风向标”。
除广州本地考生外,广东省其他城市(如中山、东莞等)也常采用广州一模试卷作为模拟题。

二、2025届高三广州一模各科答案
由于考试还没结束,官方答案尚未公布,以下为题型预测与备考重点解析,考生可结合自身考试情况对比参考。
1、语文(已更新)












2、数学(已更新)



3、英语











4、物理/历史(已更新)



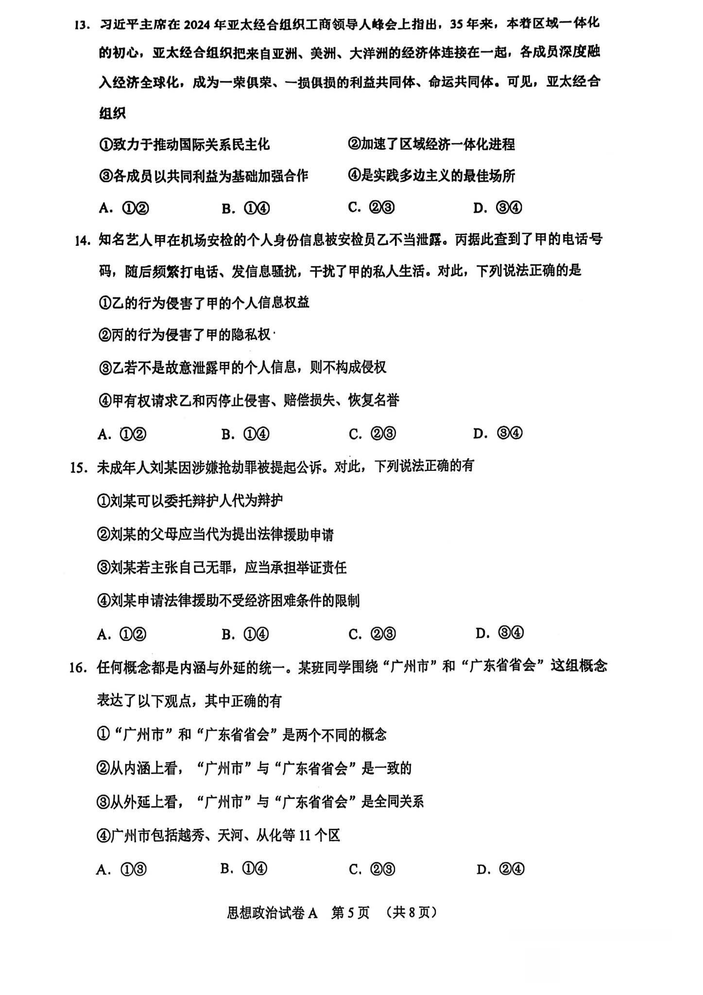
5、选考科目(化学、生物、政治、地理)





































三、模考后如何规划?
数据分析:利用一模成绩对比2024年广州高考分数线,初步划定目标院校范围。
查漏计划:针对失分板块制定专题训练(如英语完形填空、数学立体几何)。
时间管理:4月前完成二轮专题复习,4月下旬进入套卷模拟阶段。
提醒:二模(4月22日-24日)难度更贴近高考,需保持节奏,避免因一模成绩波动影响信心。






