2026届成都一诊语文考试已顺利结束,本次考试是高三阶段一次重要的诊断性测试,具有较强的参考价值。为帮助考生全面了解试题结构、把握命题方向,并进行科学复盘,本文将为大家整理2026届成都一诊语文试题及参考答案相关信息,同时附上作文解析与写作建议,供考生和家长参考。

一、2026届成都一诊语文考试时间
1.考试时间
2026届成都一诊语文考试安排在12月22日上午9:00—11:30进行,考试时长为150分钟。
2.考试目的
成都一诊语文考试旨在全面检测学生在高三第一轮复习阶段的语文综合能力,重点考查阅读理解、语言运用和写作水平,帮助考生明确自身优势与薄弱环节,为后续二轮复习和高考冲刺提供方向。
二、2026届成都一诊语文试题(已更新)
成都一诊语文试卷整体结构稳定,主要包括以下几个板块:
现代文阅读
重点考查考生对文章主旨、结构层次、关键信息及逻辑关系的理解能力。
题型以选择题、简答题和概括题为主,注重信息筛选与理解深度。
文言文阅读
主要检验考生对文言实词、虚词、句式及文本内容的理解能力。
题型包括断句、翻译和内容分析,强调基础积累与语境理解。
语言文字运用
涵盖成语辨析、病句修改、语段衔接、句式变换等常规题型。
侧重考查学生规范用语能力和语言表达的准确性。
作文
通常要求考生围绕给定材料或主题完成一篇议论文或记叙文写作。
重点考查审题立意、结构安排、语言表达和思想深度。








三、2026届成都一诊语文参考答案




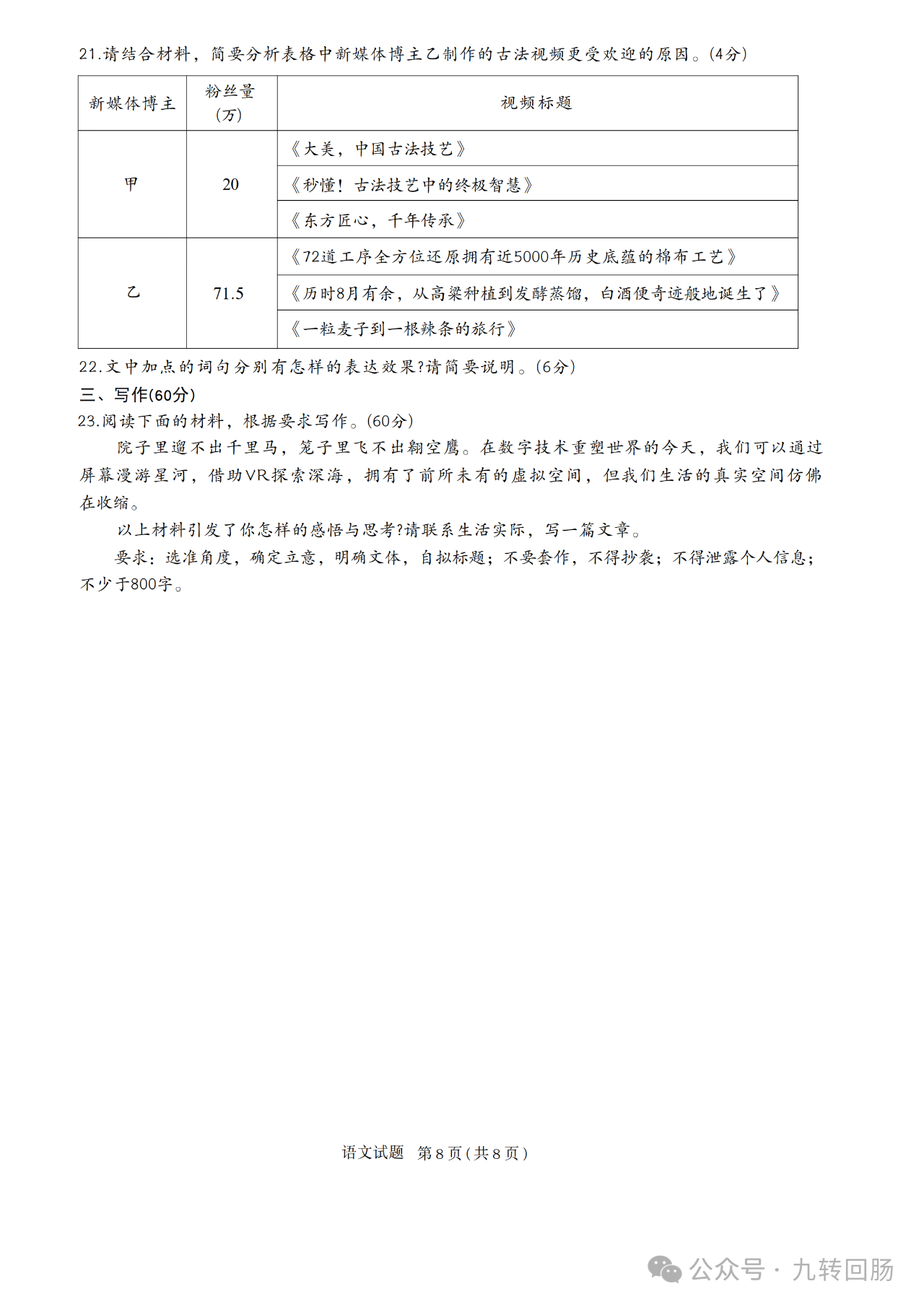
1.选择题答案(示例)
题号|答案
1|C
2|A
3|B
4|D
5|B
2.阅读理解答案要点(示例)
现代文阅读
文章主旨概括:作者通过具体事例阐述核心观点,强调理性思考与现实关怀的重要性。
细节理解题:答案需紧扣原文内容,用原文关键词或近义表述作答。
推理分析题:应依据文本逻辑进行合理推断,避免脱离材料。
3.文言文阅读答案要点(示例)
句子翻译:在准确理解原文含义的基础上,译文做到通顺、完整。
词义解释:结合上下文判断词义,避免孤立记忆。
内容理解:围绕全文中心作答,条理清晰、表述简明。
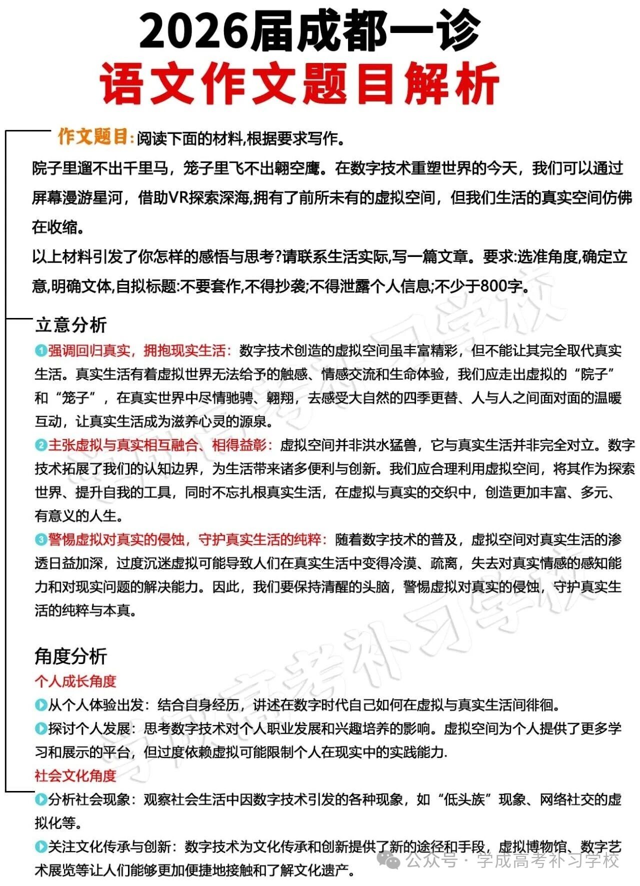
4.作文题目与写作思路参考
作文要求:完成一篇不少于800字的文章。
参考写作思路:
开头引入:通过生活现象或社会话题引出主题。
正文展开:结合个人经历、社会案例或现实观察进行论证。
结尾升华:总结观点,回扣主题,体现积极向上的价值取向。
写作建议:
语言表达自然流畅,避免空泛;
结构清晰,段落层次分明;
观点明确,论证有力。
四、2026届成都一诊语文作文解析
在作文写作中,考生需重点关注以下几个方面:
1.题意把握
准确理解材料或题目核心,避免偏题、跑题。
围绕中心立意展开论述,观点集中明确。
2.结构安排
开头点题,迅速进入主题;
正文分层论述,多角度展开;
结尾总结升华,增强整体完整性。
3.语言与表达
合理使用词汇和句式变化,提高表达质量;
注意段落衔接,保证行文流畅。
4.情感与思考
文章应体现真实思考与情感体验;
可适当运用修辞手法,增强感染力与表现力。






