2026届成都一诊考试时间与范围正式发布!考试定于2025年12月22日至24日举行,涵盖语文、数学、英语及物理、历史等六门选考科目。本次考试范围同步明确,各科均以高中必修和部分选择性必修内容为主,为考生复习提供清晰指引。成都一诊是高三阶段首次重要诊断性考试,请考生依据安排提前规划,高效备考。

一、2026届成都一诊考试时间
根据官方安排,本次成都一诊将于2025年12月22日至12月24日进行,共计三天。考试科目覆盖全部高考科目,包括语文、数学、英语三门统考科目,以及物理、历史、化学、生物、政治、地理六门选考科目。
具体的考试时间安排表如下,请考生务必牢记,提前做好时间规划:
2025年12月22日(星期一)
上午:9:00-11:30语文
下午:15:00-17:00数学
2025年12月23日(星期二)
上午:9:00-10:15物理/历史
下午:15:00-17:00英语
2025年12月24日(星期三)
上午:8:30-9:45化学
上午:11:00-12:15地理
下午:14:30-15:45思想政治
下午:17:00-18:15生物学
温馨提示:考试时间紧凑,尤其是12月24日上午和下午都有两场连续考试,请考生注意休息,保持体力与精力。建议提前熟悉考场,规划好出行路线,避免迟到。

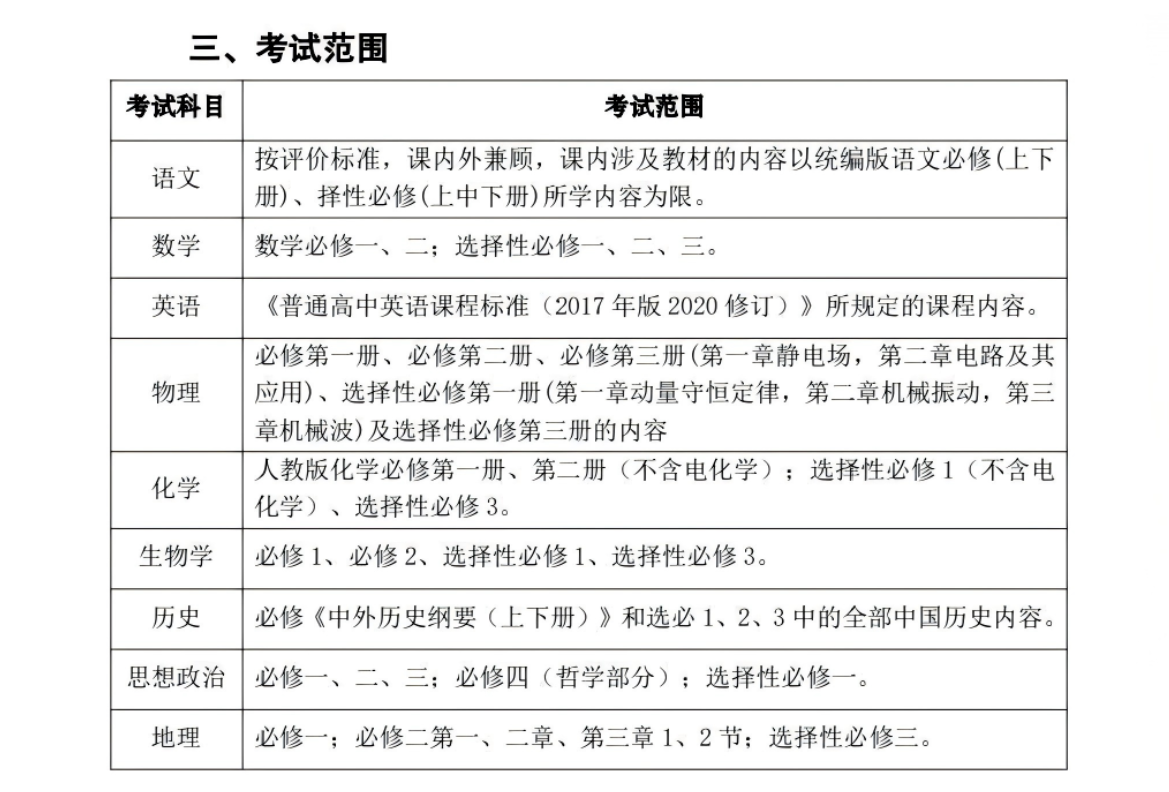
二、2026届成都一诊考试范围
明确考试范围是高效复习的前提。以下为2026届成都一诊各科目的具体考查范围,堪称考生复习的“指挥棒”。请大家对照此范围,系统梳理知识体系,查漏补缺。
1.语文
以统编版教材为准,考查必修(上下册)与选择性必修(上、中、下册)的全部所学内容,坚持课内外兼顾的评价标准。
2.数学
考查范围涵盖高中核心知识,包括必修第一册、必修第二册、选择性必修一、选择性必修二及选择性必修三。
3.英语
严格依据《普通高中英语课程标准(2017年版2020修订)》所规定的课程内容,全面考查综合语言运用能力。
4.物理
必修第一册、必修第二册、必修第三册(仅限第一章《静电场》、第二章《电路及其应用》)
选择性必修第一册(仅限第一章《动量守恒定律》、第二章《机械振动》、第三章《机械波》)
选择性必修第三册全部内容
5.化学
人教版必修第一册、第二册(不含电化学)
选择性必修1(不含电化学)
选择性必修3
6.生物学
考查必修1《分子与细胞》、必修2《遗传与进化》、选择性必修1《稳态与调节》及选择性必修3《生物技术与工程》。
7.历史
考查必修《中外历史纲要(上下册)》以及选择性必修1、2、3中的全部中国历史内容。请注意,世界史部分不在此次考试范围内。
8.思想政治
必修一《中国特色社会主义》
必修二《经济与社会》
必修三《政治与法治》
必修四《哲学与文化》(仅考查哲学部分)
选择性必修一《当代国际政治与经济》
9.地理
必修一《自然地理》全部
必修二《人文地理》(第一、二章,第三章第1、2节)
选择性必修三《资源、环境与国家安全》







