2026年四川省公费师范生招生政策尚未正式公布,四川公费师范生主要分为部属公费师范生(本硕衔接)和省级公费师范生两类,其中文部属公费师范生由教育部直属师范大学培养,面向全省招生;省级公费师范生由省内师范院校承担培养任务,实行定向就业,毕业后需到签约县(市、区)履约任教。
本文基于2025年四川公费师范生相关政策进行整理,供2026届考生和家长参考,最终以当年官方公布文件为准。

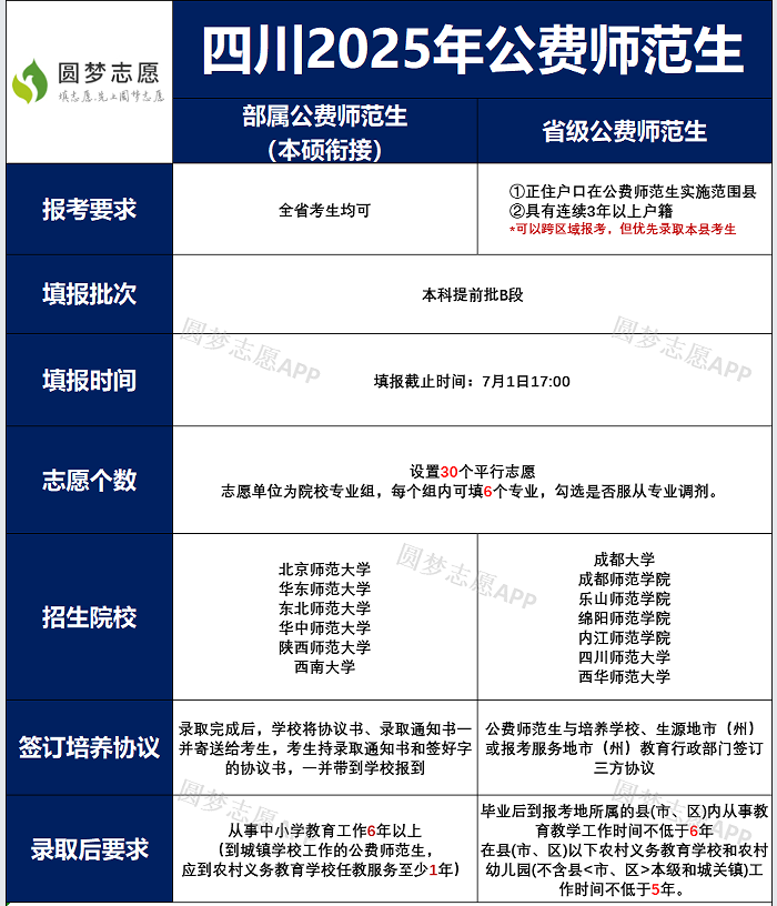
一、2026四川公费师范生报考政策
从现行政策体系来看,四川公费师范生主要分为以下两大类别:
部属公费师范生(本硕衔接)
省级公费师范生
两类公费师范生在招生院校、志愿设置方式、培养模式及履约去向等方面存在明显差异,考生需结合自身成绩水平和就业预期谨慎选择。
(一)部属公费师范生(本硕衔接)
1.报考对象
面向全省符合普通高考报名条件的考生,不限制户籍所在地。
2.志愿填报批次
本科提前批B段进行填报。
3.志愿设置方式
实行平行志愿设置,共设置30个志愿,整体志愿容量较大,调剂空间相对充足。
4.招生院校(教育部直属师范大学)
北京师范大学
华东师范大学
东北师范大学
华中师范大学
陕西师范大学
西南大学
5.培养与履约要求
考生被录取后,学校将《录取通知书》与《公费教育协议书》一并寄送,考生持录取通知书和签订好的协议书到校报到。毕业后须从事中小学教育教学工作不少于6年,其中在城镇学校任教的毕业生,应至少有1年在农村义务教育学校服务。
(二)省级公费师范生
相较部属公费师范生,省级公费师范生定向属性更强,就业区域明确。
1.报考对象
面向全省符合普通高考报名条件的考生。
2.志愿填报批次
本科提前批B段进行填报。
3.志愿设置方式
实行平行志愿设置,共设置30个志愿。
4.招生院校(省内师范院校为主)
成都大学
成都师范学院
乐山师范学院
绵阳师范学院
内江师范学院
四川师范大学
西华师范大学
5.录取与履约要求
省级公费师范生需与培养学校、生源地或报考服务地市(州)教育行政部门签订三方协议,毕业后须到签约县(市、区)内从事教育教学工作,服务年限一般不少于6年。

二、2026四川国家公费师范生分配去向表
以下为2025年四川部属师范大学本硕衔接公费师范生履约任教区域整理,2026届考生在选择院校和专业时可重点参考。
1.北京师范大学
汉语言文学:成都市
英语:成都市、德阳市、绵阳市
化学:成都市、德阳市
数学与应用数学:成都市
物理学:成都市、宜宾市
生物科学:成都市、绵阳市、德阳市
地理科学:成都市
体育教育:成都市、德阳市、绵阳市、广元市
心理学:成都市、内江市、乐山市、宜宾市
计算机科学与技术:成都市、德阳市
特殊教育:成都市、泸州市、德阳市、绵阳市、遂宁市
2.华东师范大学
地理科学:成都市、绵阳市、遂宁市、眉山市
汉语言文学:成都市、德阳市、绵阳市、南充市、眉山市、宜宾市
化学:成都市、德阳市、绵阳市、遂宁市、宜宾市
历史学:德阳市、绵阳市、遂宁市、南充市、宜宾市
生物科学:成都市、绵阳市、内江市、南充市、宜宾市
数学与应用数学:成都市、德阳市、绵阳市、遂宁市、内江市、乐山市、南充市、眉山市、宜宾市

三、2026四川地方公费师范生分配去向表
以下为2025年四川省级公费师范生县域定向就业情况整理,供考生和家长提前了解:
成都市:邛崃市、金堂县、郫都区、大邑县、蒲江县、新津区
宜宾市:翠屏区、南溪区、叙州区、江安县、长宁县、高县、筠连县、珙县、兴文县、屏山县
达州市:通川区、达川区、万源市、宣汉县、开江县、大竹县、渠县
雅安市:雨城区、名山区、荥经县、汉源县、石棉县、天全县、芦山县、宝兴县
南充市:高坪区、嘉陵区、阆中市、南部县、西充县、营山县、仪陇县、蓬安县
乐山市:夹江县、峨边县、井研县、沐川县、马边县、犍为县、金口河区
广元市:利州区、昭化区、苍溪县、旺苍县、青川县、剑阁县、朝天区
绵阳市:安州区、江油市、北川县、盐亭县、三台县、梓潼县、平武县
凉山州:西昌市、木里县、盐源县、德昌县、会理市、会东县、宁南县、普格县、布拖县、金阳县、昭觉县、喜德县、冕宁县、越西县、甘洛县、美姑县、雷波县
阿坝州:马尔康市、汶川县、理县、茂县、松潘县、九寨沟县、金川县、小金县、黑水县、壤塘县、阿坝县、若尔盖县、红原县
甘孜州:康定市、泸定县、丹巴县、九龙县、雅江县、道孚县、炉霍县、甘孜县、新龙县、德格县、白玉县、石渠县、色达县、理塘县、巴塘县、乡城县、稻城县、得荣县
巴中市:巴州区、恩阳区、平昌县、通江县、南江县
内江市:东兴区、隆昌市、资中县、威远县
遂宁市:射洪市、蓬溪县、大英县
广安市:广安区、前锋区、华蓥市、岳池县、武胜县、邻水县
眉山市:仁寿县、洪雅县、丹棱县、青神县
资阳市:安岳县、乐至县
泸州市:叙永县、古蔺县、合江县、泸县
攀枝花市:仁和区、米易县、盐边县
德阳市:罗江区、中江县
自贡市:富顺县、荣县







