根据成都市教科院公布的文件,成都市2024届高三年级二诊将于3月18日至19日举行,考试科目涉及五科,分别是语文、数学、英语、文科综合和理科综合,为了方便各位同学参考,圆梦小灯塔汇总了2024年成都二诊的各科试卷和答案,请同学们查阅下文。

一、2024成都二诊语文答案及试卷
考试时间:3月18日星期一9:00-11:30
考试范围:以教育部考试中心《2019年全国高考语文学科考试大纲》为准。










二、2024成都二诊数学答案及试卷
考试时间:3月18日星期一15:00-17:00
1.文科数学
考试范围:人教A版必修1~5;选修2-1、2-2、2-3、选修4-4或选修4-5。








2.理科数学
考试范围:人教A版必修1~5;选修1-1、1-2、选修4-4或选修4-5。
圆梦小灯塔将在考试结束后更新成都二诊文科数学和理科数学的答案及试卷。








三、2024成都二诊英语答案及试卷
考试时间:3月19日星期二15:00-17:00
考试范围:以教育部考试中心《2019年全国高考英语学科考试大纲》为准。










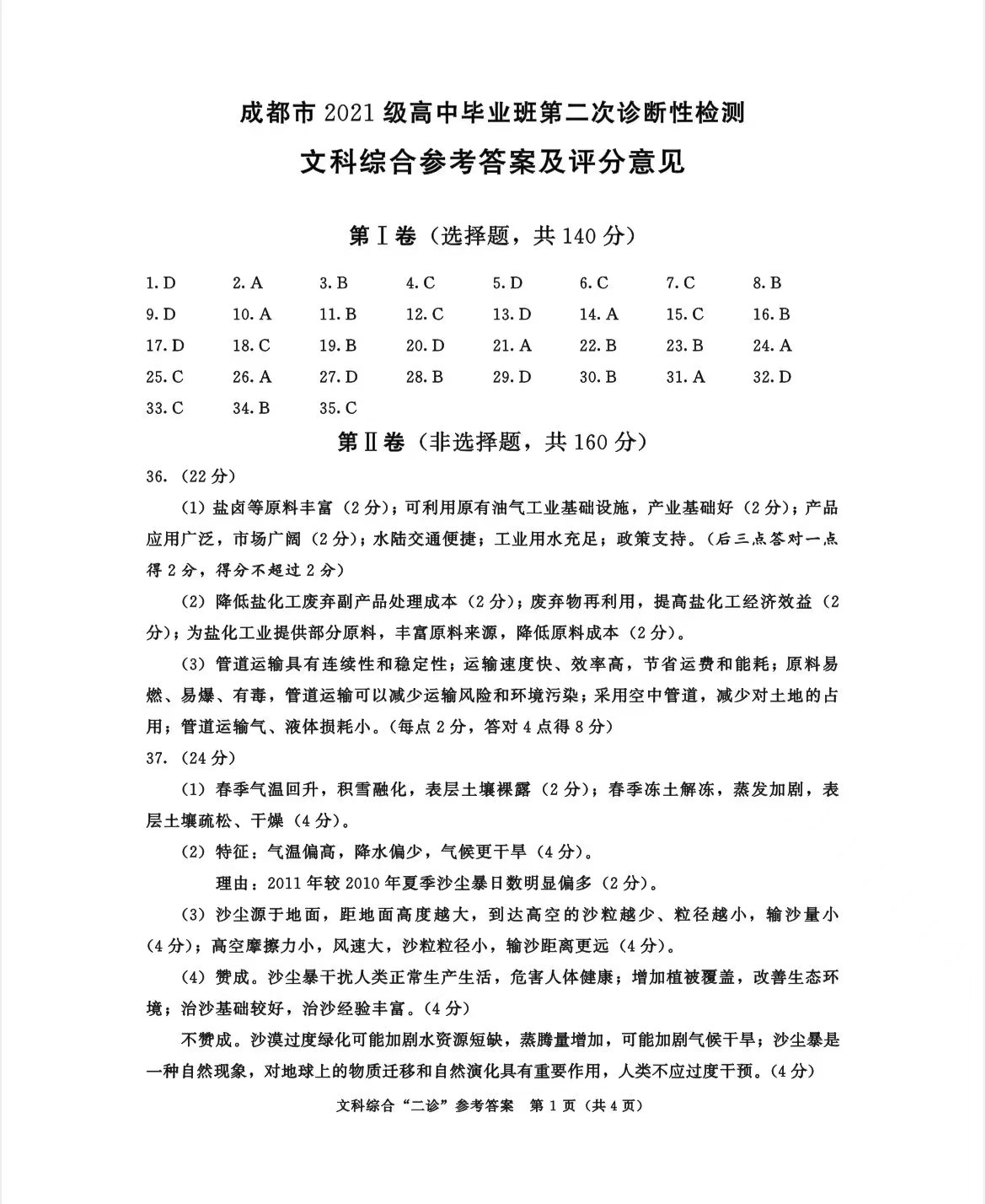
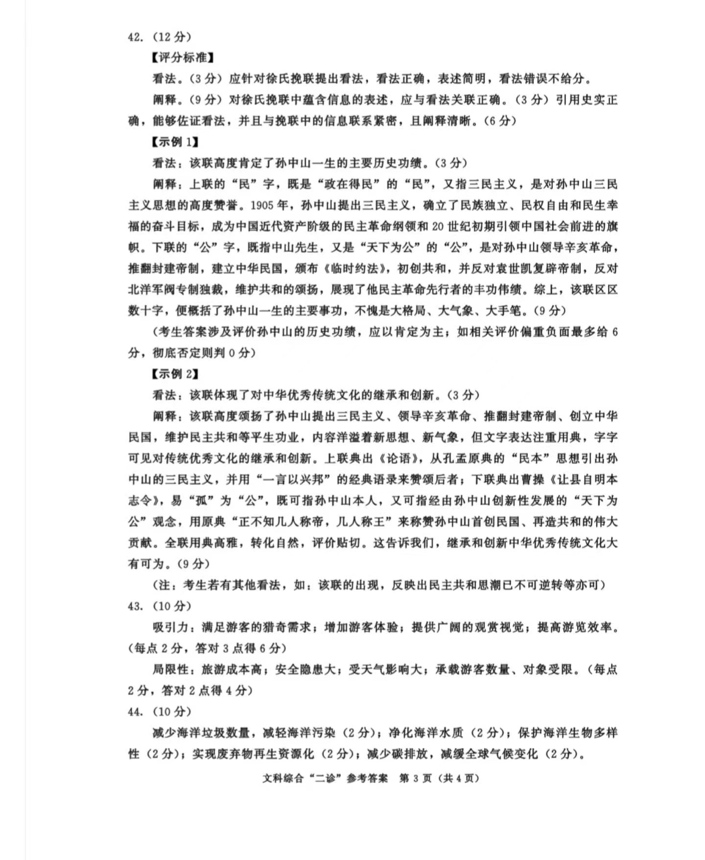
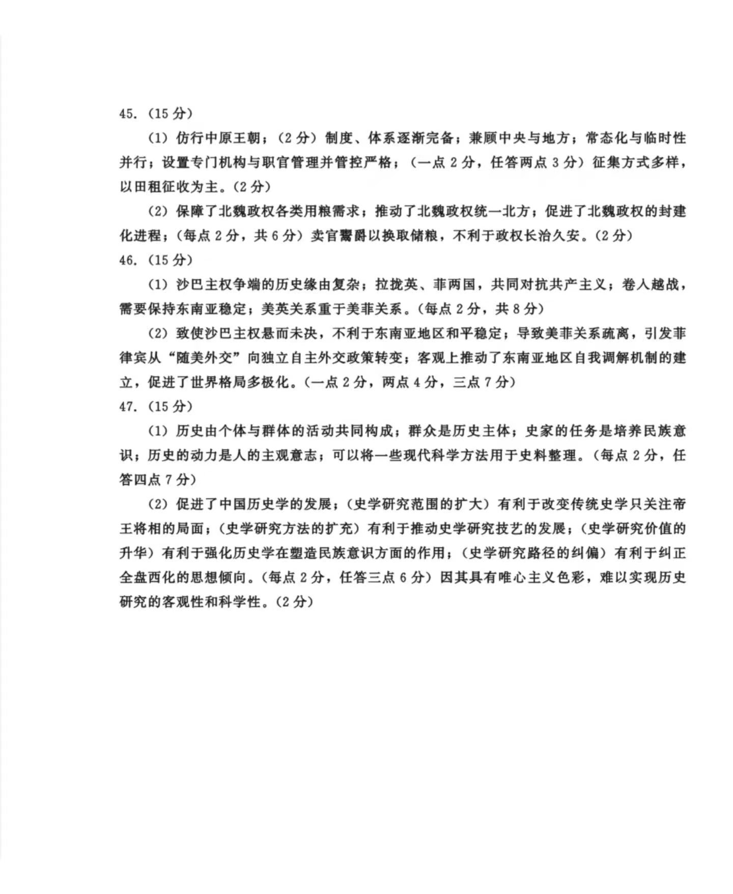
四、2024成都二诊文科综合答案及试卷
考试时间:3月19日星期二9:00-11:30
考试范围:①历史必修1~3;选修1历史上重大改革回眸;选修3二十世纪的战争与和平;选修4中外历史人物评说。②思想政治必修1~4;本年度时事政治。③地理必修 1~3;选修3、选修6;区域地理。


















五、2024成都二诊理科综合答案及试卷
考试时间:3月19日星期二9:00-11:30
考试范围:①物理必修1~2、选修 3-1、3-2、3-4(或3-3)和选修 3-5。②化学必修 1~2;选修4(化学反应原理),选修3(物质结构与性质)或选修5(有机化学基础)。③生物必修1~3;选修1生物技术实践(内容详见2019年全国高考生物学科考试大纲)。




















小灯塔会在考试结束后第一时间更新成都二诊的理综答案和试卷,请同学们保持关注。






