2026届广州零模考试于12月22日已经开始,为期三天。本次考试包含九个科目,包括语文、数学、英语、物理、历史、化学、地理、政治和生物。每科考试结束后,我们将迅速更新各科的答案,以方便同学们参考。

一、2026届广州零模考试时间安排
根据官方考试时间表,2026届广州零模考试将于12月22日至12月24日举行。
2026届广州零模考试各科目的具体安排如下:
| 日期 | 考试科目 | 考试时间 |
|---|---|---|
| 12月22日(周一) | 语文 | 09:00 – 11:30 |
| 数学 | 15:00 – 17:00 | |
| 12月23日(周二) | 物理 | 09:00 – 10:15 |
| 历史 | 09:00 – 10:15 | |
| 英语 | 15:00 – 17:00 | |
| 12月24日(周三) | 地理 | 11:00 – 12:15 |
| 思想政治 | 14:30 – 15:45 | |
| 化学 | 17:00 – 18:15 | |
| 生物 | 17:00 – 18:15 |
二、2026届广州零模各科答案
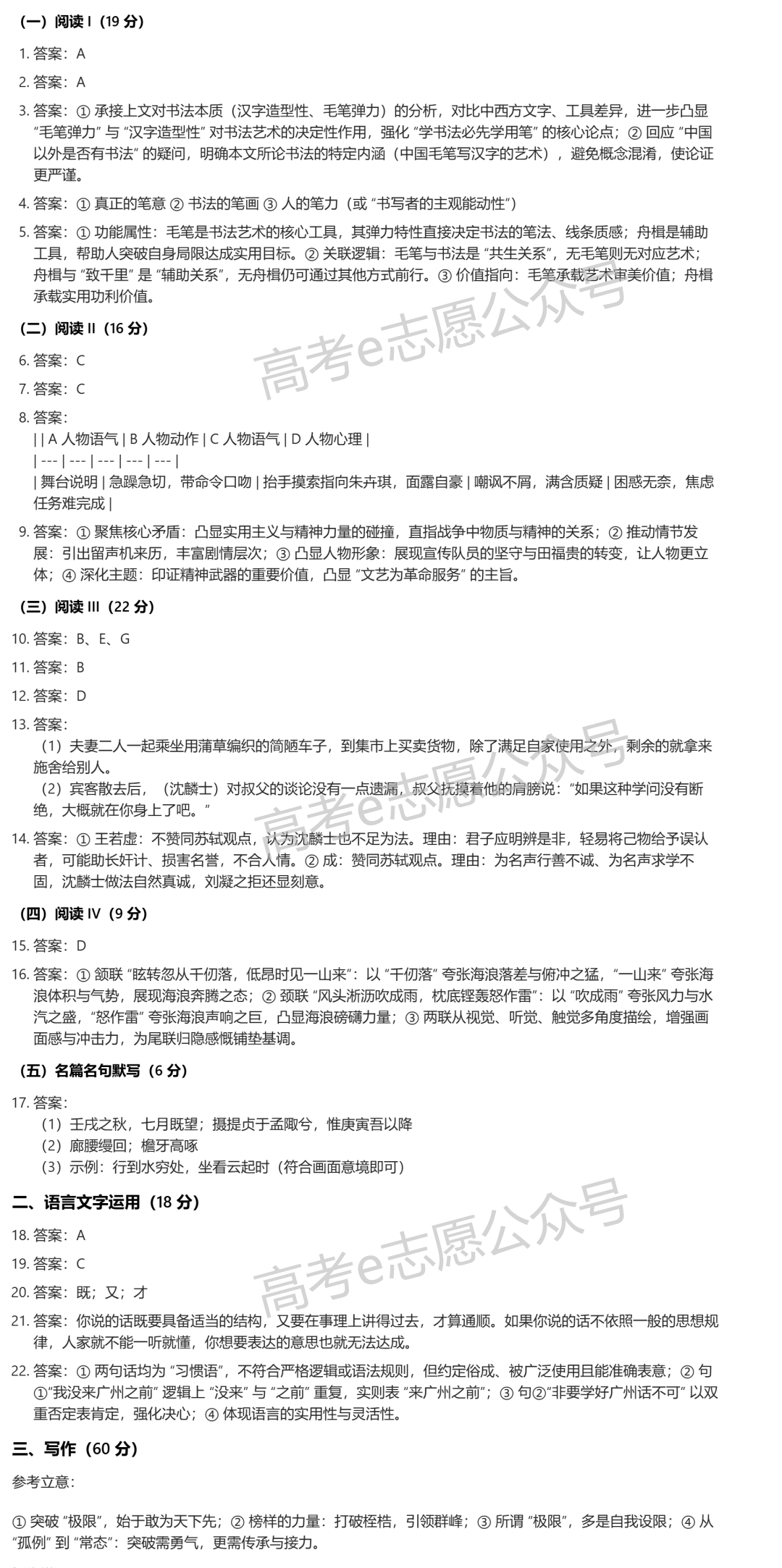
1.2026届广州零模语文答案
考试时间:12月23日上午9:00-11:30(已经结束)
答案及试卷解析:广州零模语文答案及试卷解析已经公布更新,方便同学们核对试卷,回顾考试表现,了解考试题型。











2. 2026届广州零模数学答案
考试时间:12月23日下午15:00-17:00
答案及试卷解析:广州零模数学答案及试卷真题将在考试结束后及时更新,帮助同学们整理错题,调整考试心理状态。


3. 2026届广州零模英语答案
考试时间:12月24日下午15:00-17:00
答案及试卷解析:广州零模英语答案及试卷真题将在考试结束后及时更新,同学们可以及时核对答案,了解考试情况。











4. 2026届广州零模物理答案
考试时间:12月24日上午9:00-10:15
答案及试卷解析:广州零模物理答案及试卷真题将在考试结束后以最快速度更新,为同学们提供及时有效的估分支持。








5. 2026届广州零模历史答案
考试时间:12月24日上午9:00-10:15
答案及试卷解析:广州零模历史的答案及试卷真题将在考试结束后及时更新,确保同学们能够及时回顾考试内容,调整考试状态为下场做好心理准备。











6. 2026届广州零模化学答案
考试时间:12月25日上午8:30-9:45
答案及试卷解析:广州零模化学的答案及试卷真题将在考试结束后及时更新,确保同学们能够及时回顾考试内容,整理化学错题。











7. 2026届广州零模地理答案
考试时间:12月25日上午11:00-12:15
答案及试卷解析:广州零模地理答案及试卷真题将在考试结束后迅速更新,帮助同学们深入了解考试内容,提高地理科目水平。







8. 2026届广州零模政治答案
考试时间:12月25日下午14:30-15:45
答案及试卷解析:广州零模政治答案及试卷真题将在考试结束后及时更新,同学们可以及时回顾考试不足之处,调整学习计划。










9. 2026届广州零模生物答案
考试时间:12月25日下午17:00-18:15
答案及试卷解析:广州零模生物答案及试卷真题将在考试结束后以最快速度更新,为同学们提供及时有效的估分支持。














