2026河南公费师范生报考政策尚未正式公布。从近几年实施情况来看,河南公费师范生以地方公费师范生为主,实行“省来县去”的定向培养模式,面向具有河南省户籍的考生招生,毕业后须到指定地区中小学任教并履行不少于6年的服务期。
本文基于2025年河南公费师范生相关政策文件进行系统整理,供2026届考生和家长提前参考,具体以河南省教育考试院当年正式公布政策为准。

一、2026河南公费师范生报考政策
从现行政策体系来看,河南公费师范生主要以地方公费师范生(本科、专科)形式开展招生,同时包含部分部属师范大学公费师范生计划,整体实行定向就业、协议管理。
1.报考对象
具有河南省户籍的考生
招生不限地域,允许跨市、县报考
符合普通高考报名条件及体检要求
2.志愿填报批次与时间(以2025年为例)
本科提前批:6月26日8:00–6月28日18:00
专科提前批:7月5日8:00–7月7日18:00
3.志愿设置方式
本科提前批:
1个“院校+专业”为1个志愿
最多可填报64个志愿
不设专业调剂
实行“省来县去”原则(全省招生、设岗县就业)
专科提前批:
1个“院校+专业+设岗县(市、区)”为1个志愿
最多可填报64个志愿
不设调剂,对志愿匹配度要求较高
4.招生院校(部分)
部属师范大学:
北京师范大学
华东师范大学
东北师范大学
华中师范大学
陕西师范大学
西南大学
省内师范院校:
信阳师范学院
洛阳师范学院
南阳师范学院
安阳师范学院
周口师范学院
商丘师范学院
郑州师范学院
5.培养与履约要求
录取完成后,考生需签订《公费师范生培养协议书》
毕业后须在定向就业单位任教不少于6年
到城镇学校任教的,需至少有1年农村义务教育学校服务经历

二、2026河南国家公费师范生分配去向表
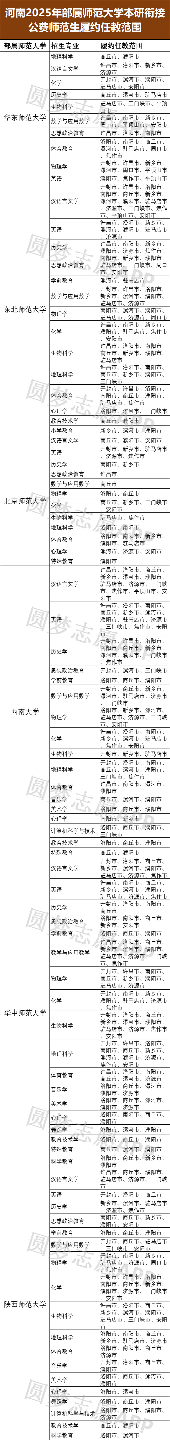
以下为2025年部分部属师范大学公费师范生在河南的履约任教范围整理,2026届考生可在专业选择时重点参考。
1.北京师范大学
地理科学:商丘市、濮阳市
汉语言文学:许昌市、洛阳市、新乡市、济源市
化学:开封市、漯河市、濮阳市、驻马店市、安阳市
历史学:商丘市、漯河市、驻马店市
生物科学:驻马店市、三门峡市、平顶山市
数学与应用数学:许昌市、南阳市、新乡市、周口市、平顶山市、安阳市
思想政治教育:许昌市、洛阳市、南阳市
体育教育:洛阳市、南阳市、商丘市、漯河市、驻马店市、周口市、焦作市
物理学:开封市、许昌市、新乡市、漯河市、周口市、平顶山市
英语:濮阳市、焦作市、平顶山市
2.东北师范大学
汉语言文学:开封、许昌、洛阳、南阳、商丘、新乡、漯河、濮阳、驻马店、济源、三门峡、焦作、平顶山、安阳
英语:许昌、洛阳、新乡、漯河、濮阳、驻马店、济源
历史学:许昌、南阳、新乡、濮阳、济源、焦作
思想政治教育:南阳、新乡、濮阳、驻马店、三门峡、周口、安阳
数学与应用数学:开封、许昌、洛阳、新乡、漯河、濮阳、驻马店、济源
物理学:南阳、漯河、濮阳、驻马店、济源、周口
化学:许昌、南阳、新乡、濮阳、驻马店、焦作、安阳

三、2026河南地方公费师范生分配去向表
以下为2025年河南省级公费师范生定向就业县区整理,供考生提前了解履约去向:
洛阳市:洛宁县、汝阳县
平顶山市:叶县、鲁山县、舞钢市
三门峡市:灵宝市、卢氏县
安阳市:内黄县、林州市、汤阴县
鹤壁市:浚县
焦作市:沁阳市、温县、孟州市、修武县、武陟县
商丘市:永城市、梁园区、柘城县、虞城县
周口市:项城市、太康县、扶沟县、西华县
南阳市:宛城区、邓州市、方城县
新乡市:延津县、原阳县、辉县
济源市:济源示范区
许昌市:襄城县
开封市:尉氏县、杞县
驻马店市:泌阳县
信阳市:光山县、淮滨县、新县、商城县、固始县







