渭南一模会在2024年1月11日-12日进行考试,关于渭南一模语文、数学、外语等各科目的试卷和答案解析本文会在考试结束后及时进行更新,关注本文就可以实时查看了解到2024年渭南一模答案。

2024年渭南一模答案全科汇总
2024年渭南一模的考试时间定于1月11日-12日,考试科目共有九门,其中物理和政治为同一时间、化学和历史为同一时间、生物和地理为同一时间,按考生文理分科情况参加对应科目的考试。而渭南一模各科的答案和试卷也会在每个科目考试结束后进行更新,具体的试题和答案请看下文:
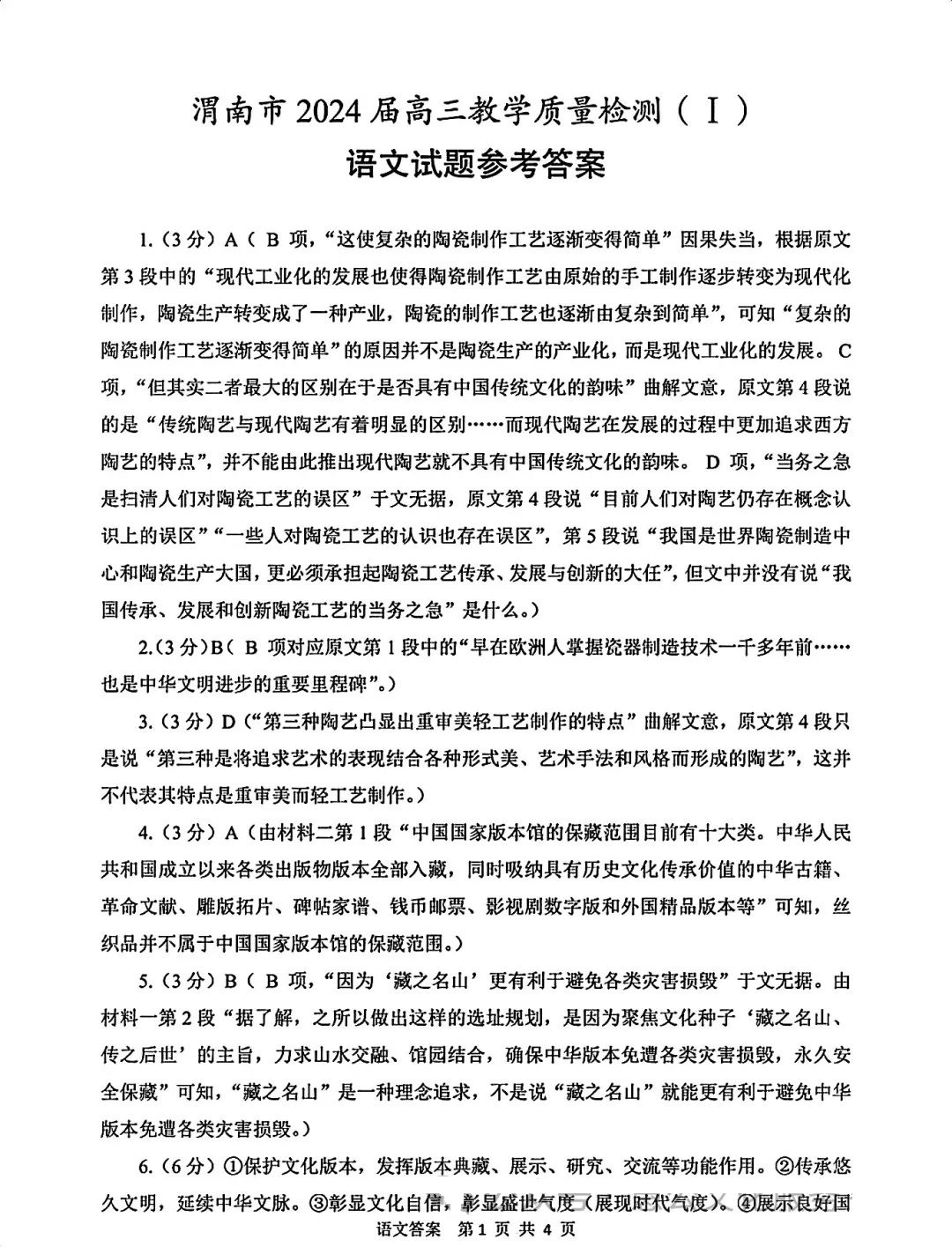
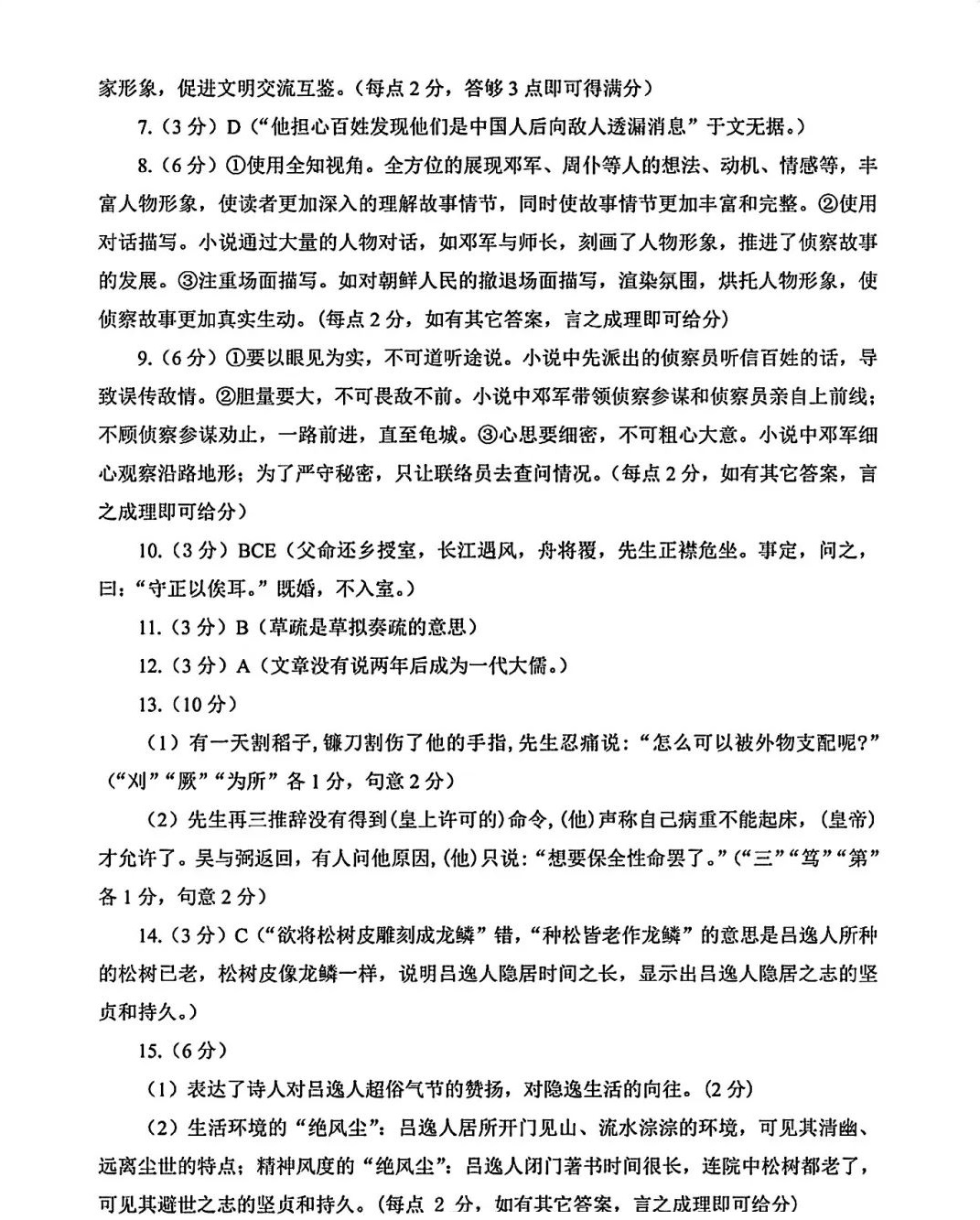
1、渭南一模语文答案及试卷
渭南一模语文试卷及答案要在1月11日考试结束后才会更新,该科目答案目前已经公布,请看下图。




2、渭南一模数学答案及试卷
渭南一模数学试卷及答案要在1月12日考试结束后才会更新,可以关注本文及时了解最新试卷答案情况。
3、渭南一模英语答案及试卷
渭南一模英语试卷及答案要在1月12日考试结束后才会更新,可以关注本文及时了解最新试卷答案情况。
4、渭南一模物理答案及试卷
渭南一模物理试卷及答案要在1月11日考试结束后才会更新,该科目答案目前已经公布,请看下图。













5、渭南一模化学答案及试卷
渭南一模化学试卷及答案要在1月11日考试结束后才会更新,可以关注本文及时了解最新试卷答案情况。
6、渭南一模生物答案及试卷
渭南一模生物试卷及答案要在1月12日考试结束后才会更新,可以关注本文及时了解最新试卷答案情况。
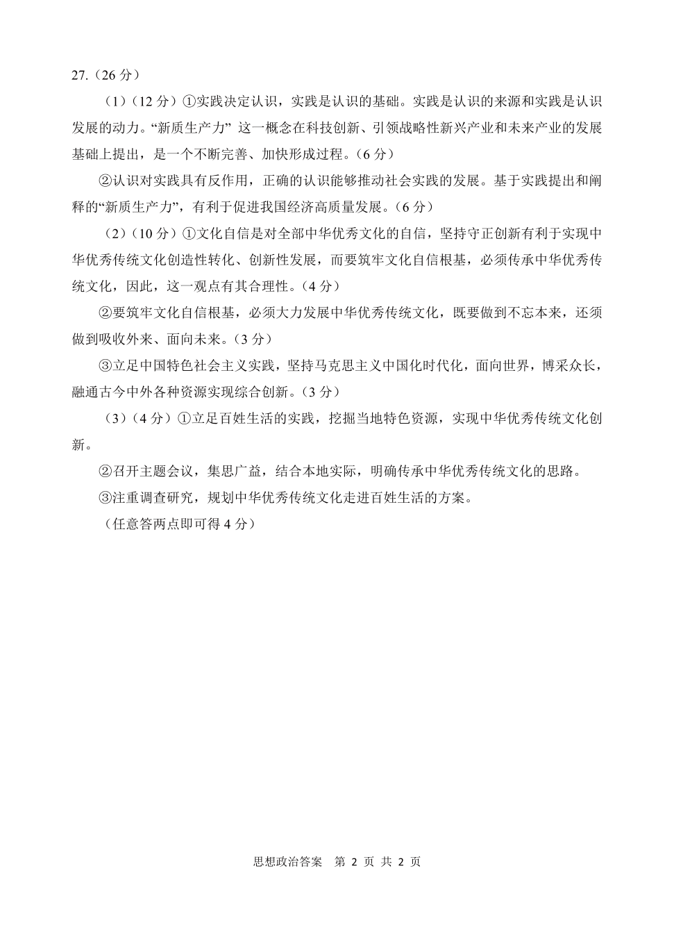
7、渭南一模政治答案及试卷
渭南一模思想政治试卷及答案要在1月11日考试结束后才会更新,该科目答案目前已经公布,请看下图。


8、渭南一模历史答案及试卷
渭南一模历史试卷及答案要在1月11日考试结束后才会更新,该科目答案目前已经公布,请看下图。








9、渭南一模地理答案及试卷
渭南一模地理试卷及答案要在1月12日考试结束后才会更新,可以关注本文及时了解最新试卷答案情况。
各科目的具体考试时间安排请看下表,大家可以根据以下时间来本文查看各科目的答案解析:







