2026安徽高三江南十校联考将于3月5日至3月6日举行,为期两天。本次考试是安徽高三阶段极具影响力的大型联考之一,覆盖语文、数学、英语、物理、历史及选考科目等新高考主要学科,对考生定位成绩、评估竞争力和调整冲刺节奏具有重要参考意义。考试结束后,我们将第一时间整理并更新各科试卷答案及真题解析,帮助考生精准估分、查漏补缺、科学备考。

一、2026安徽高三江南十校联考语文答案及试卷真题
考试时间:3月5日09:00—11:30
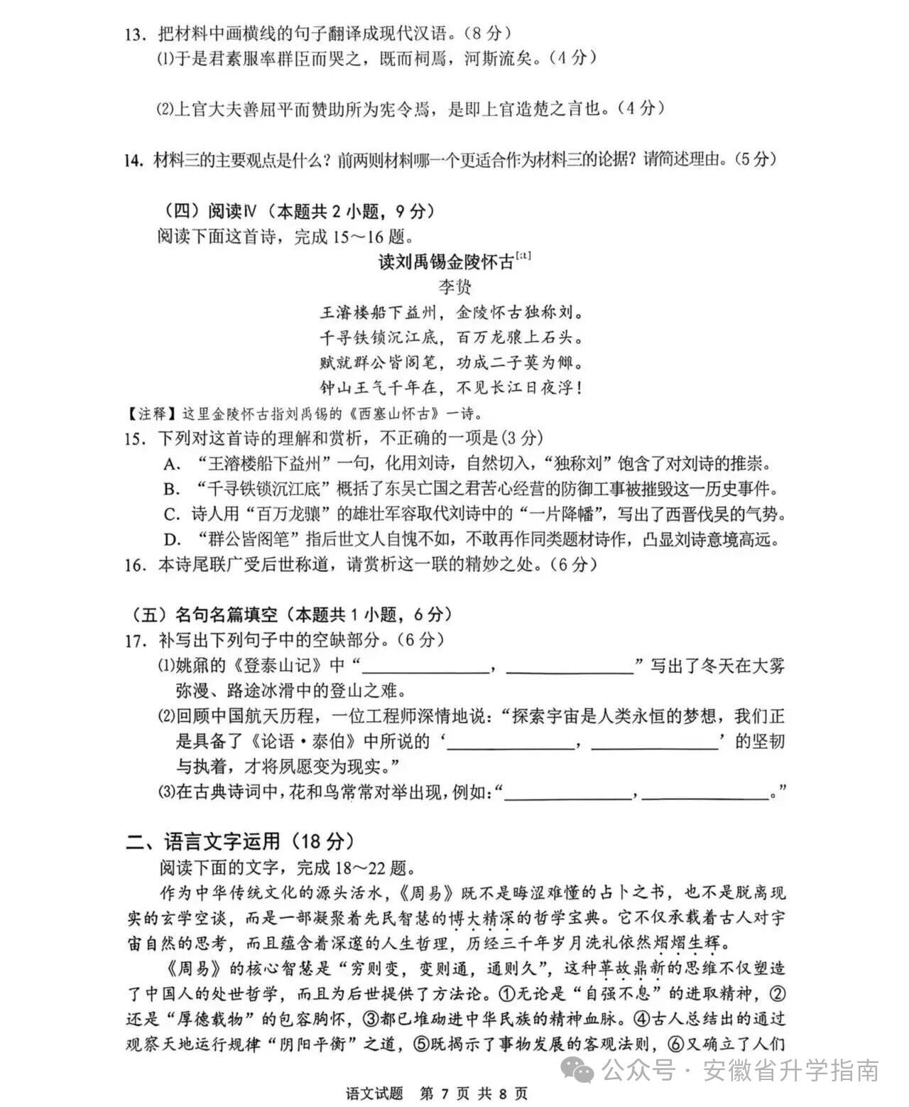
语文答案及试卷解析:
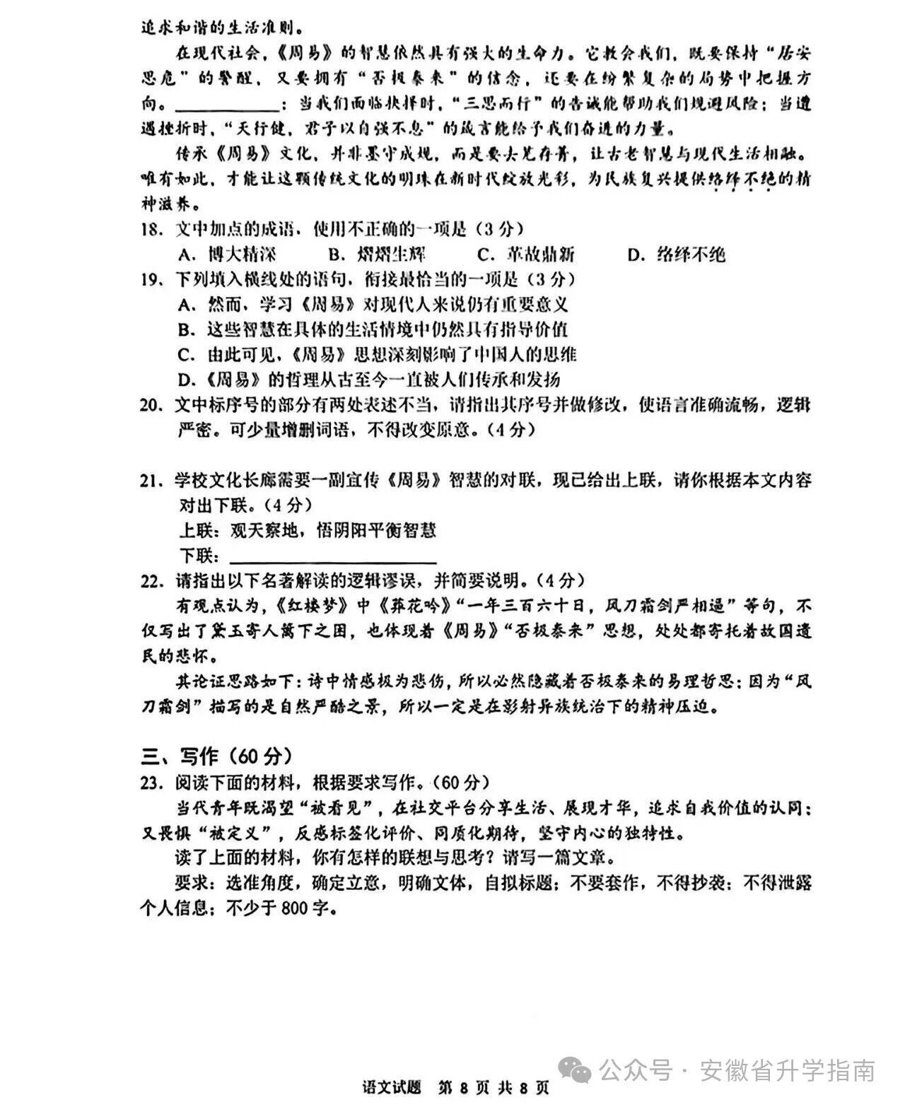
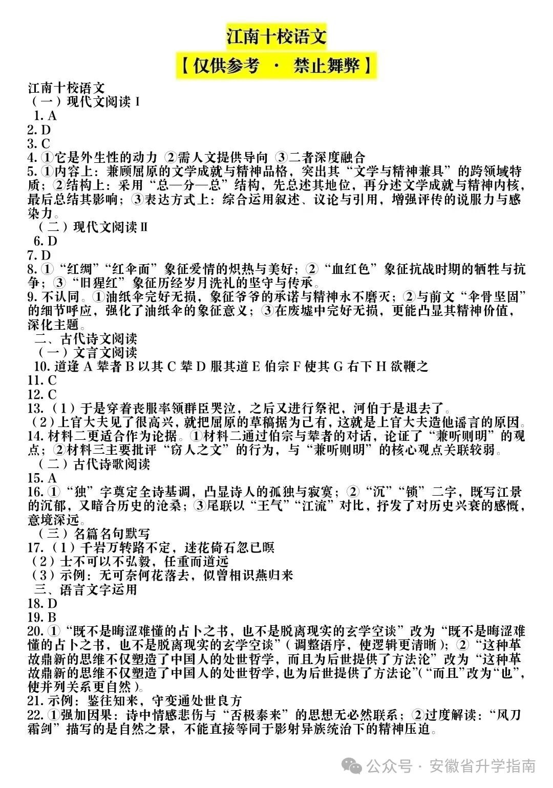
本次语文试卷整体难度适中,注重基础与能力并重。现代文阅读选材贴近社会现实,强调信息筛选与概括能力;文言文阅读重点考查实词、虚词理解及翻译能力。作文题关注思辨性与现实意义,对立意深度与论证逻辑提出较高要求,整体体现出稳中有新、重在思维的命题特点。









二、2026安徽高三江南十校联考物理/历史答案及试卷真题
考试时间:3月5日10:20—11:35
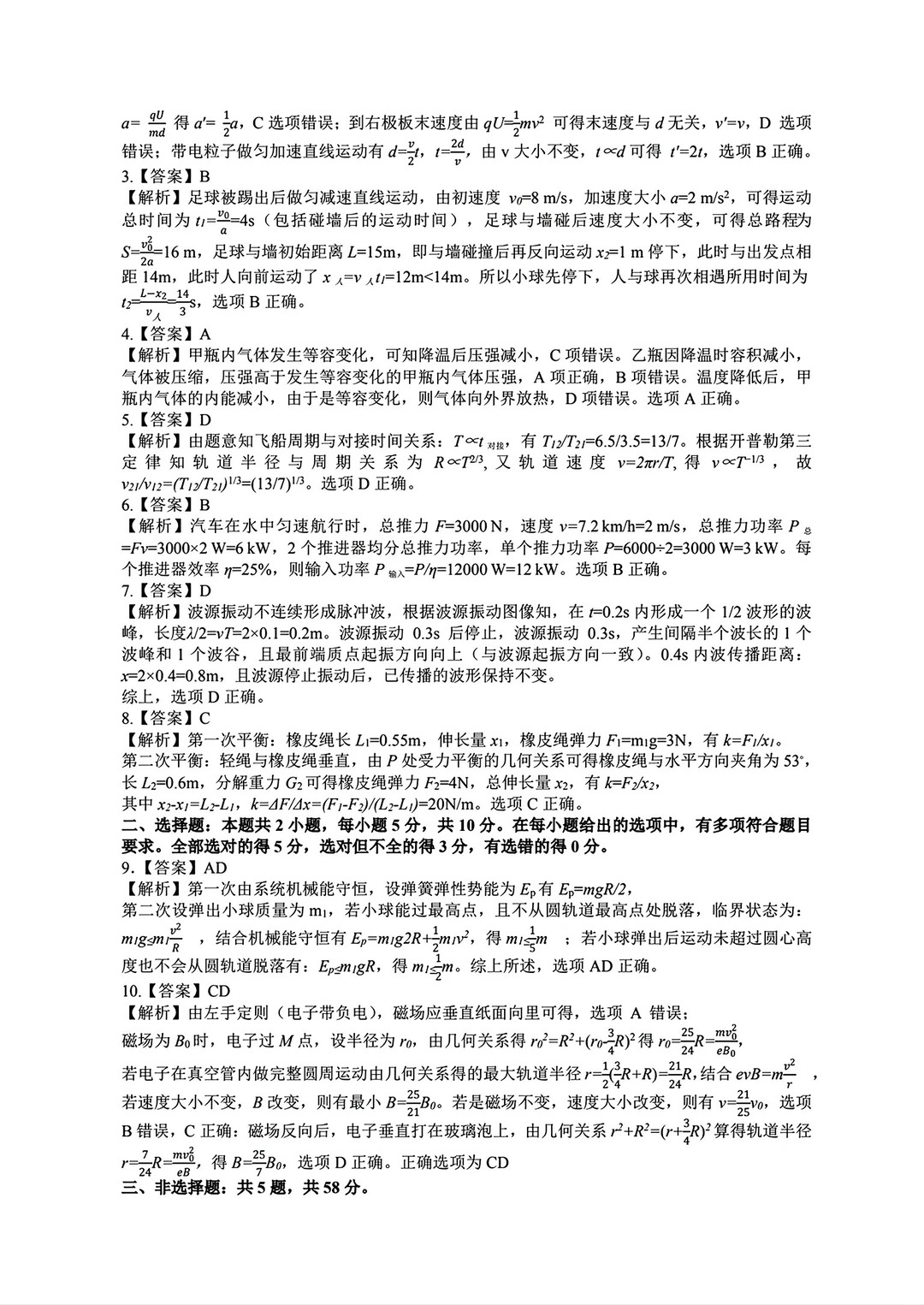
物理答案及试卷解析:
物理试卷围绕力学、电磁学等主干内容展开,情境设置较为新颖,强调建模能力与实际问题解决能力。综合题对计算步骤与表达规范要求较高,整体具有较好的区分度。




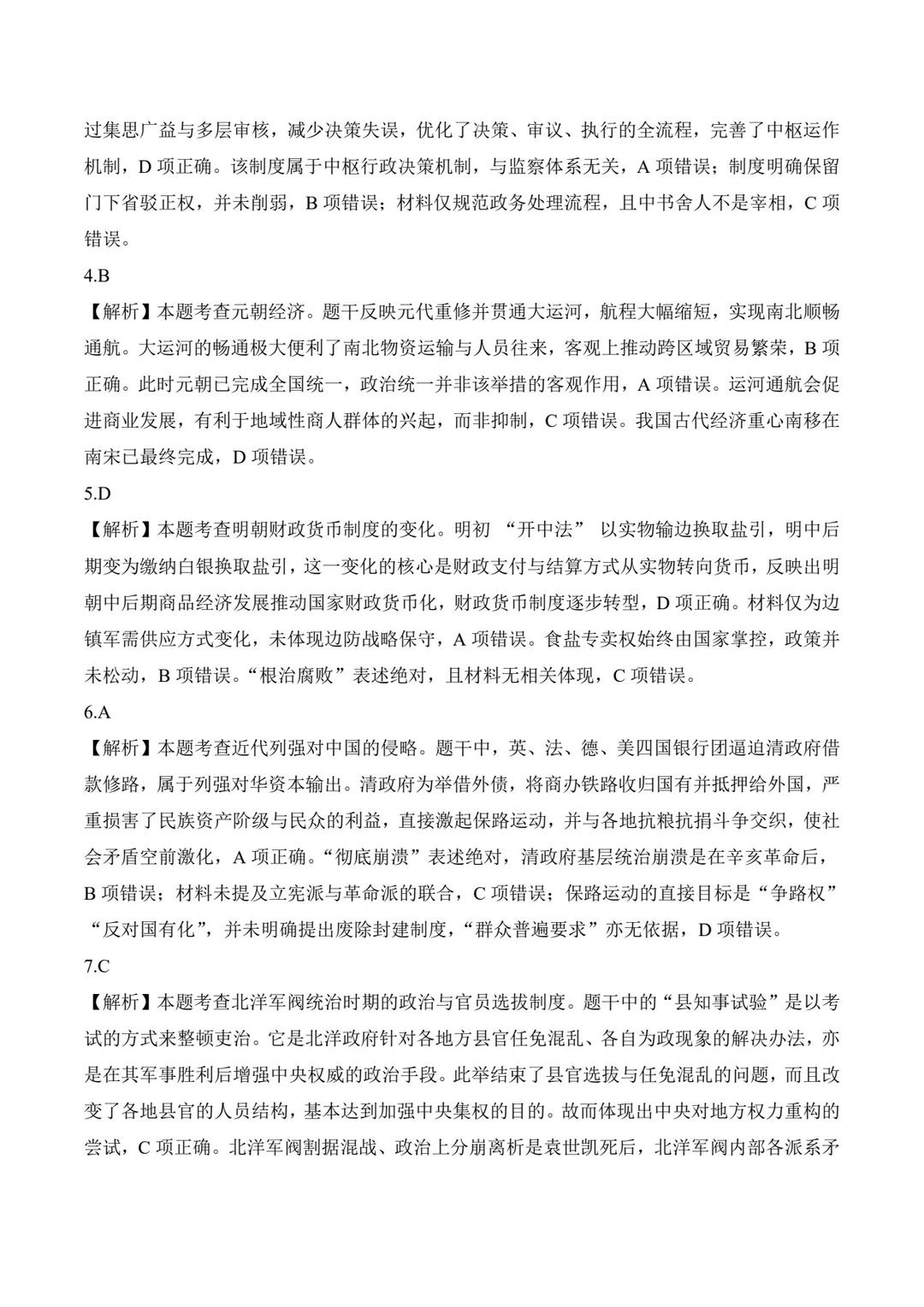
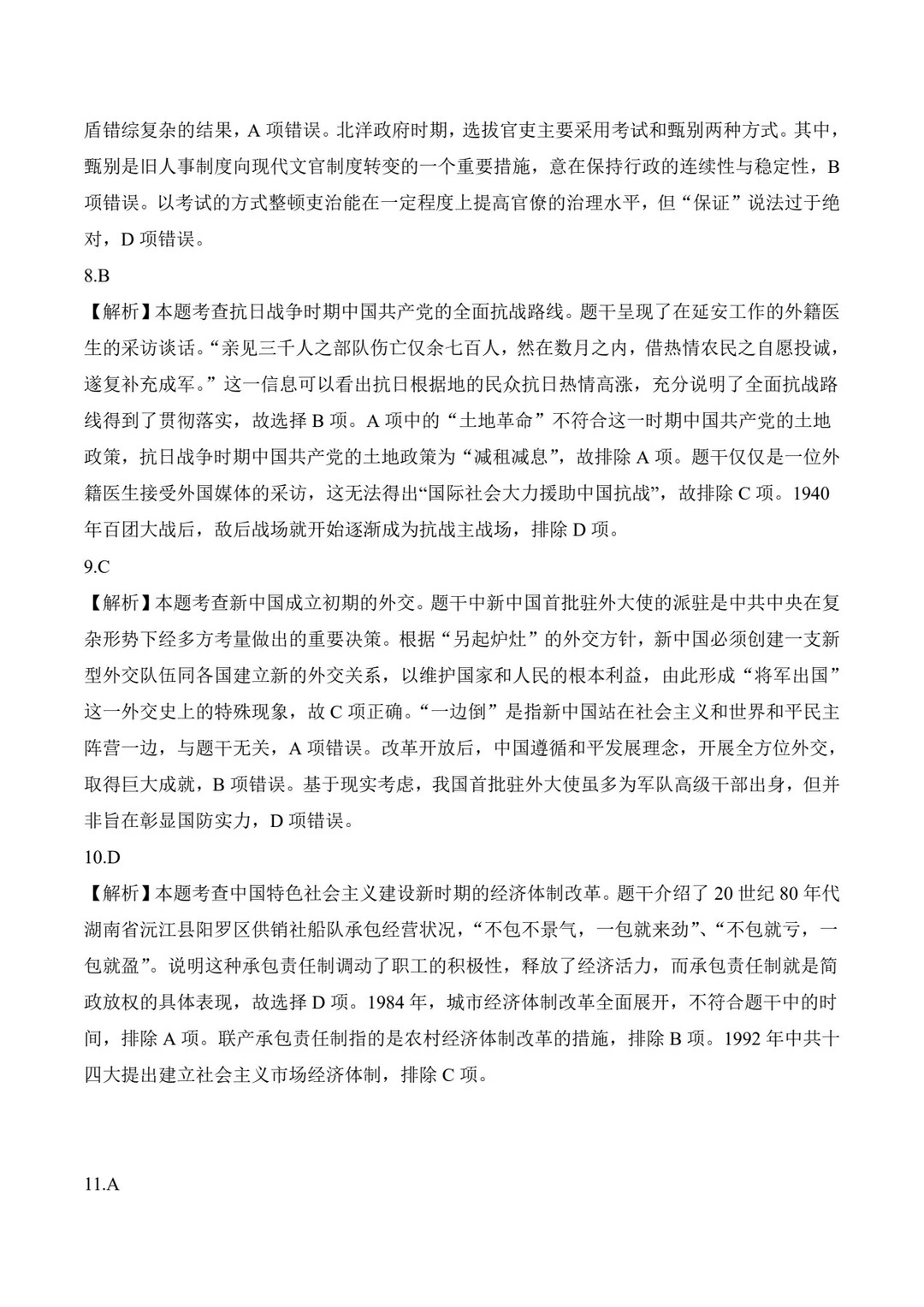
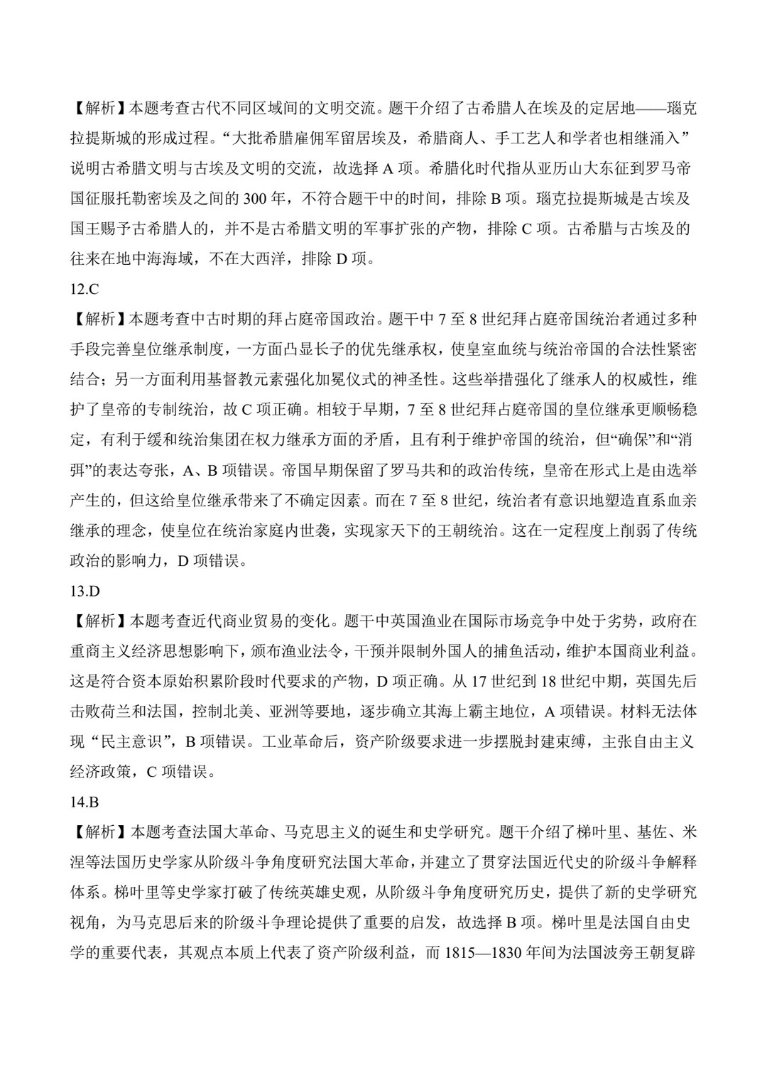
历史答案及试卷解析:
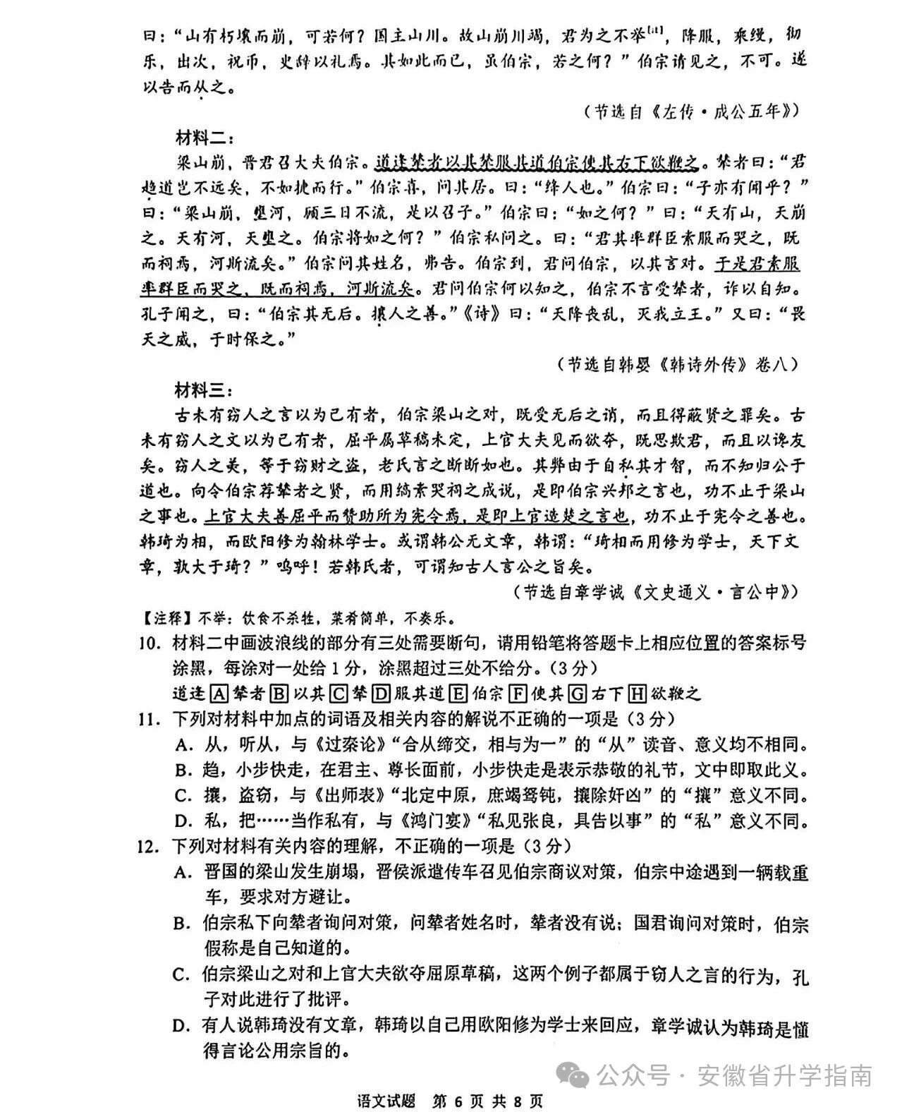
历史试卷紧扣新课标要求,材料题比重较大,重点考查史料解读与逻辑分析能力。试题覆盖中国史与世界史核心内容,注重知识整合与历史解释能力。







三、2026安徽高三江南十校联考四选二科目答案及试卷真题
考试时间:3月5日14:30—17:05(中间5分钟收发资料)
四选二科目通常包括化学、地理、思想政治、生物等学科。
化学答案及试卷解析:
试卷涵盖无机、有机与实验基础内容,强调实验原理理解与数据分析能力。部分计算题综合性较强,对思维严谨性要求较高。


地理答案及试卷解析:
试题围绕区域地理与自然地理展开,读图题与综合题占比较大,强调信息提取与综合分析能力。


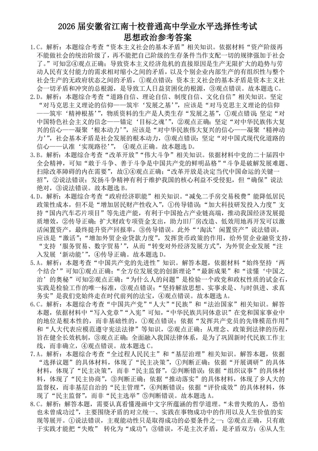
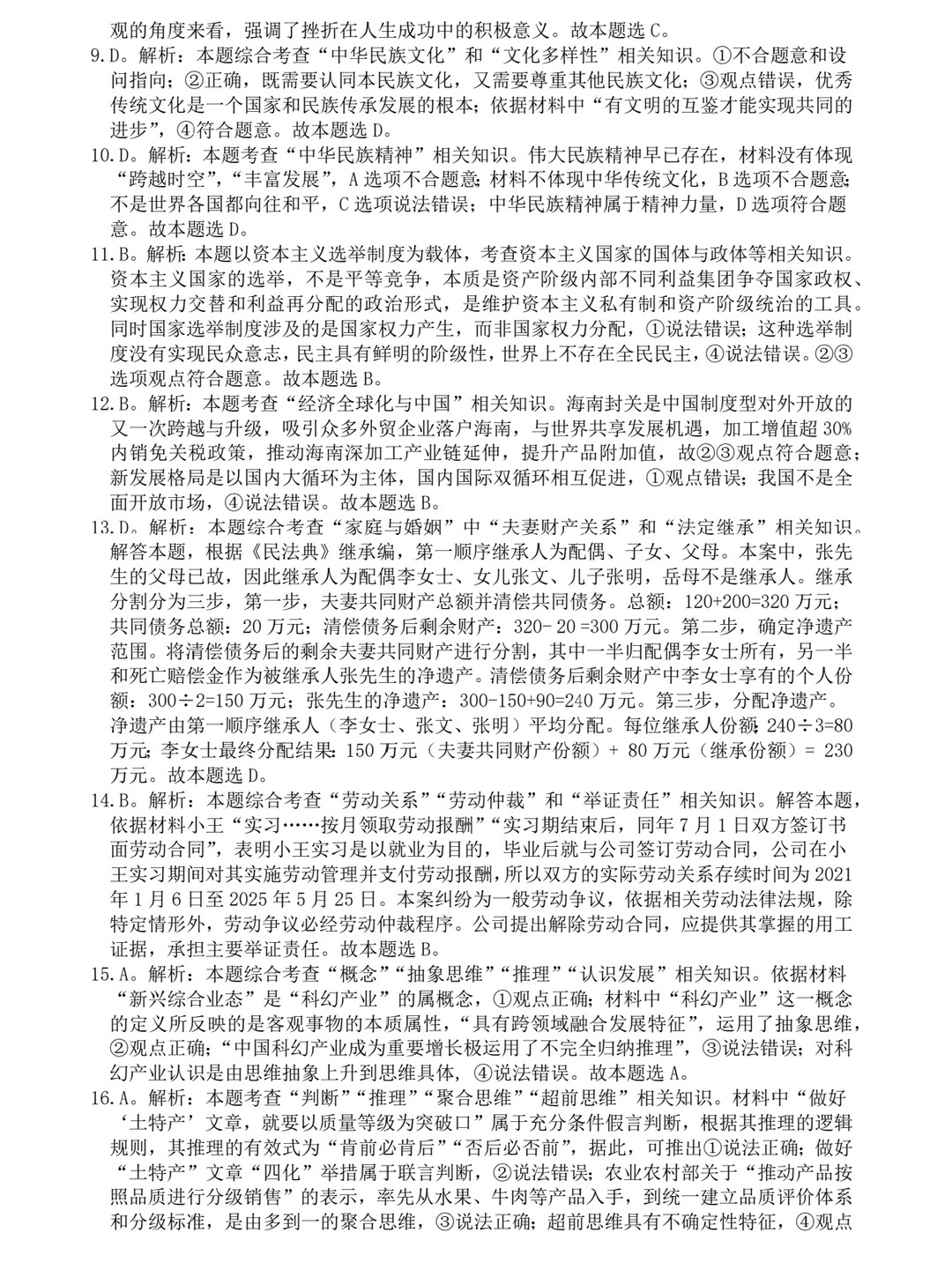
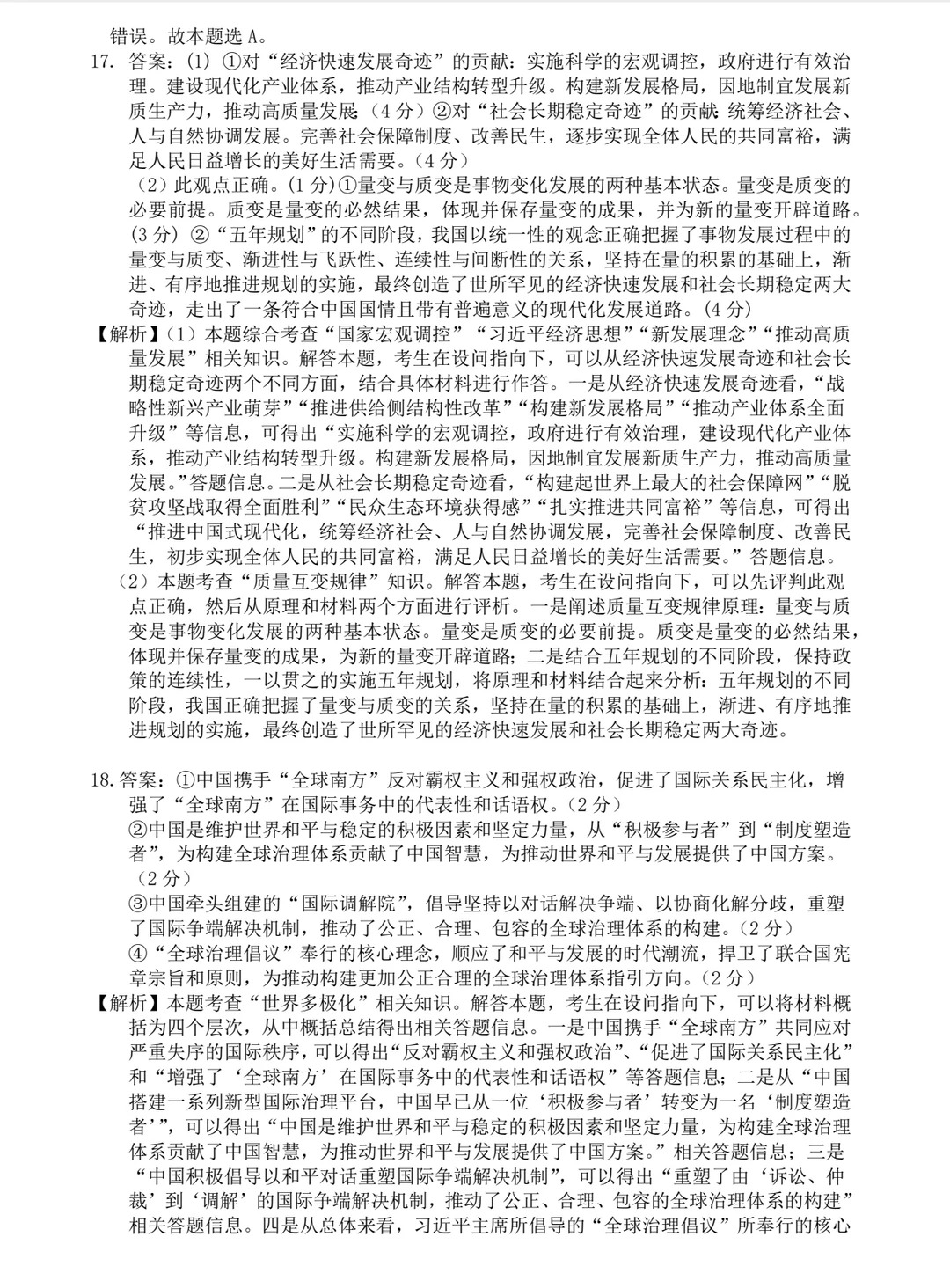
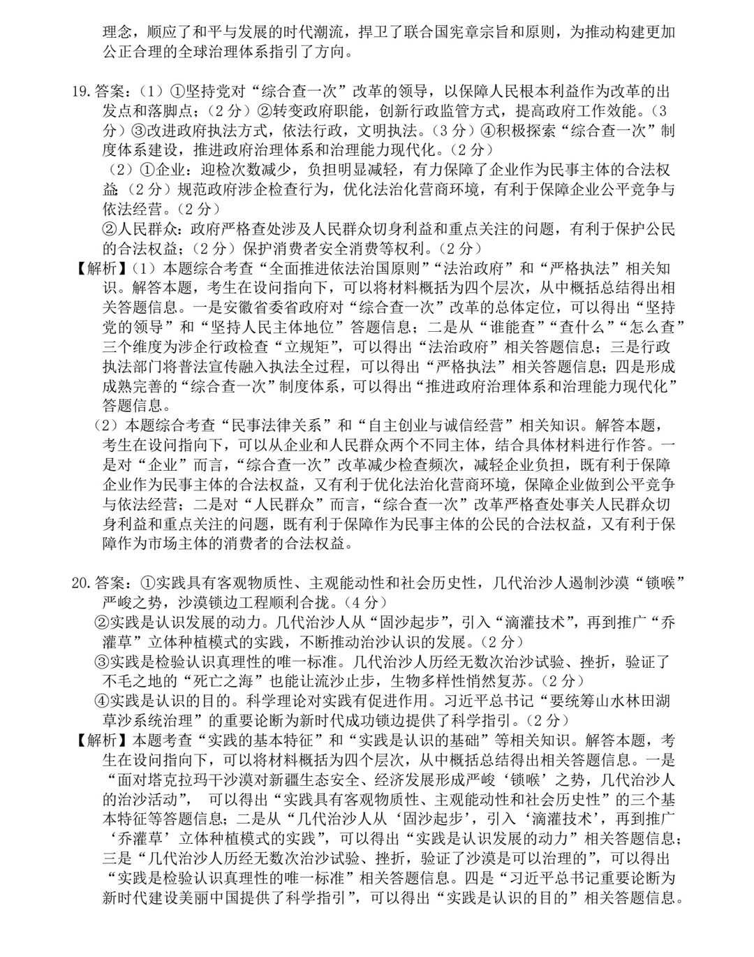
思想政治答案及试卷解析:
试卷聚焦主干知识与时政热点,材料分析题突出理论联系实际能力,对答题逻辑与规范表达要求较高。




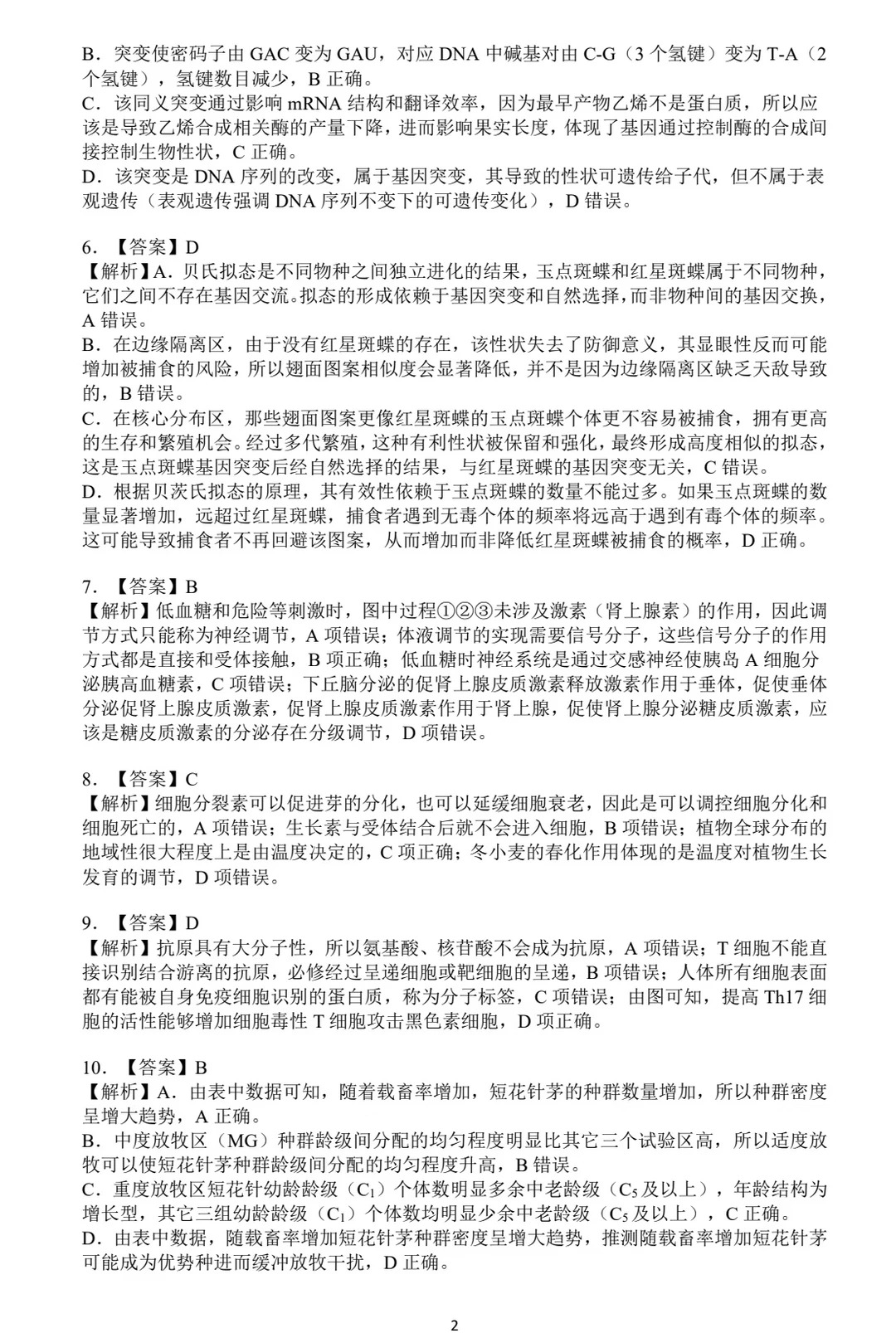
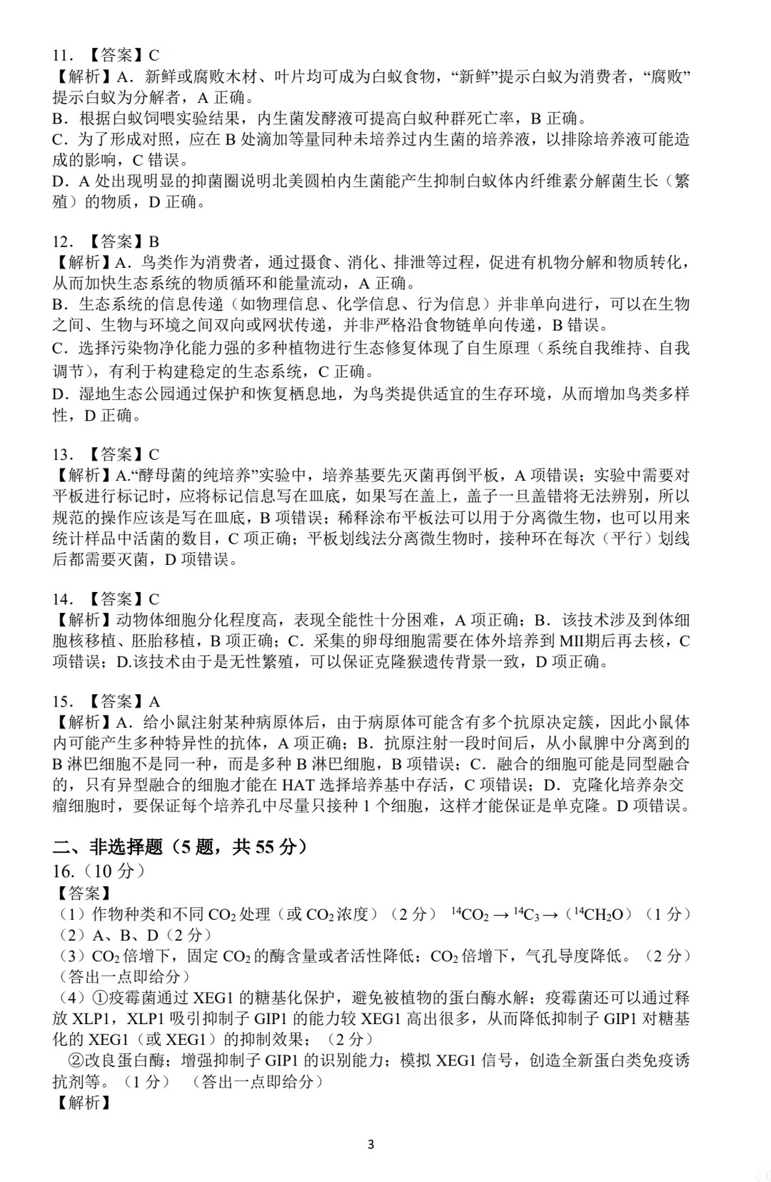
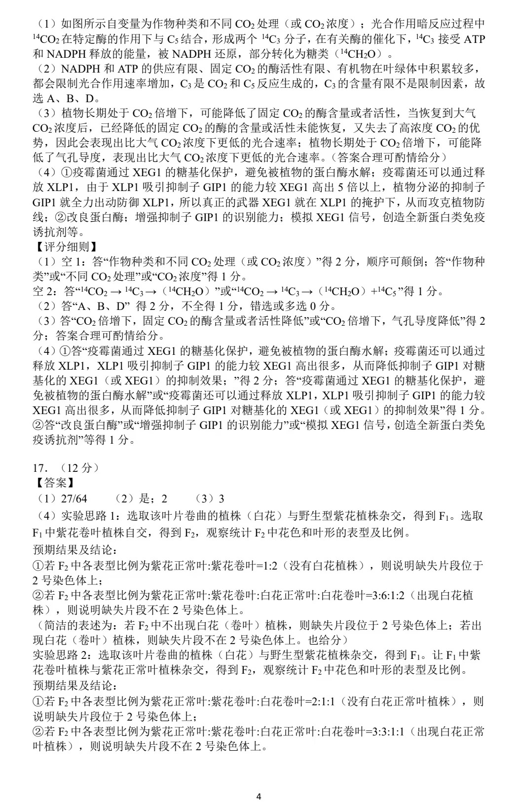
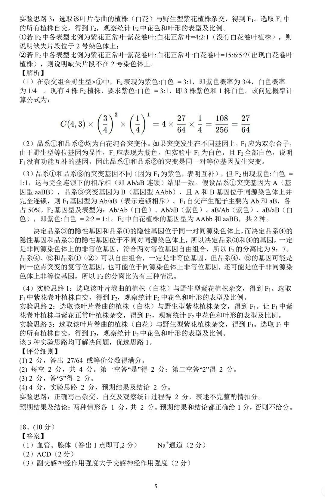
生物答案及试卷解析:
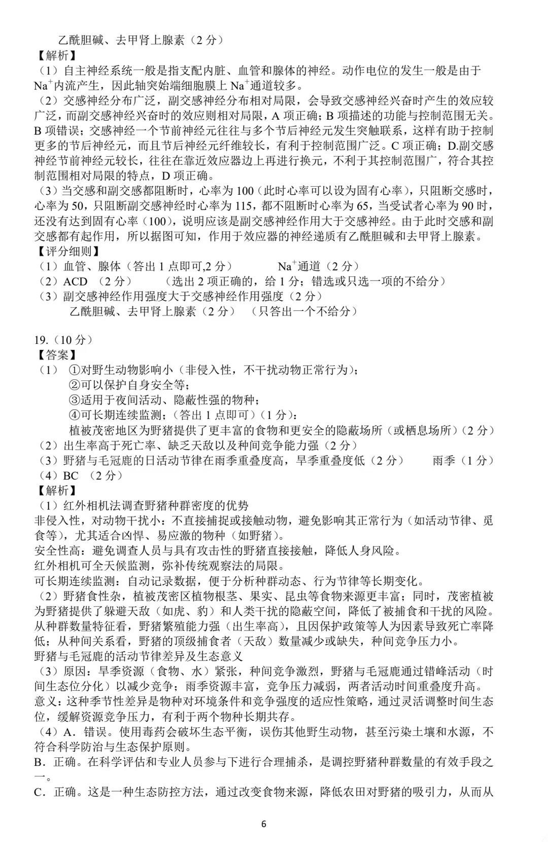
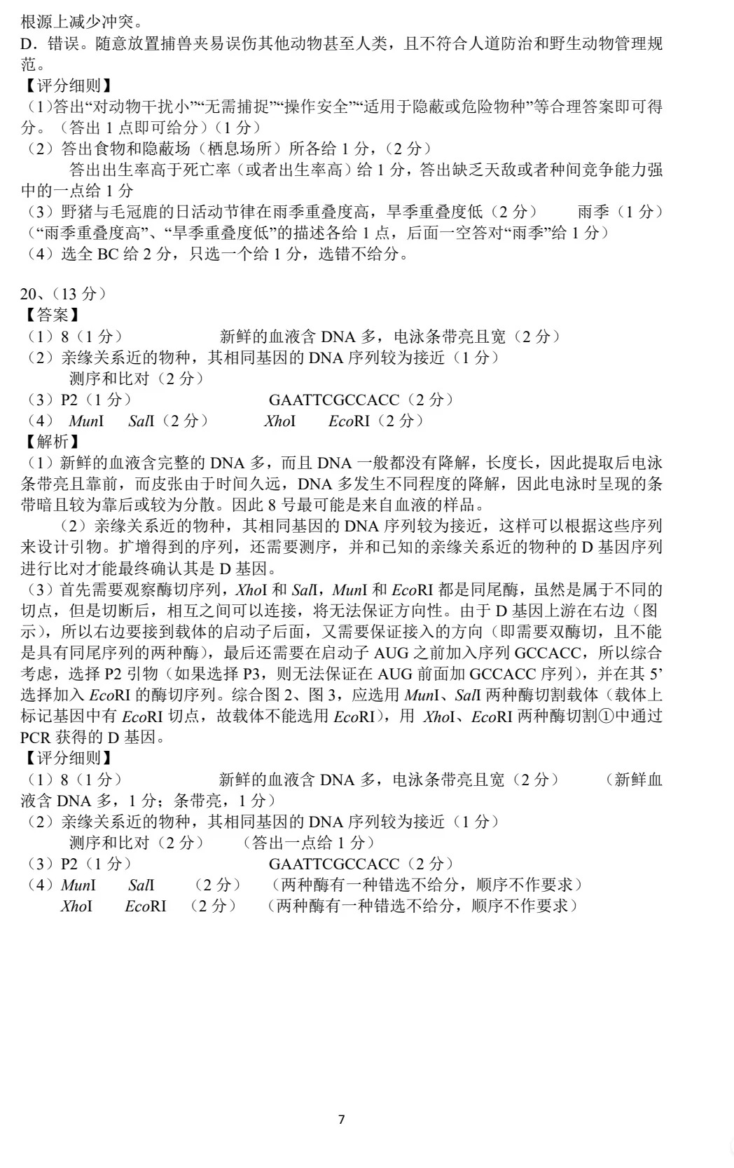
考查内容覆盖遗传、生态、细胞结构等核心模块,注重实验探究与图表分析能力,强调科学思维与综合应用能力。








四、2026安徽高三江南十校联考英语答案及试卷真题
考试时间:3月6日08:00—10:00
英语答案及试卷解析:
英语试卷整体难度适中,阅读理解题材多样,注重获取信息与主旨概括能力。完形填空与语法填空强调基础知识运用。写作部分突出语言表达的准确性与逻辑连贯性,对综合语言运用能力提出较高要求。















五、2026安徽高三江南十校联考数学答案及试卷真题
考试时间:3月6日14:30—16:30
数学答案及试卷解析:
数学试卷整体难度中等偏上,重点考查函数、数列、立体几何、解析几何与概率统计等核心模块。压轴题综合性较强,强调逻辑推理与运算能力,区分度明显,有助于考生明确自身在全省范围内的竞争位置。






