2026年宁夏公费师范生报考政策尚未正式公布。从近年政策执行情况来看,宁夏公费师范生主要以部属公费师范生(本硕衔接)为主,由教育部直属师范大学承担培养任务,面向全区招生,不限市县户籍,允许跨区域报考。考生被录取后,毕业需按照协议要求在区内中小学(含幼儿园)从事教育教学工作,履行不少于6年的服务期。
本文基于2025年宁夏公费师范生相关政策进行整理,供2026届考生和家长提前参考,最终以当年官方正式文件公布为准。

一、2026年宁夏公费师范生报考政策
从现行政策体系来看,宁夏公费师范生主要以部属公费师范生(本硕衔接)形式实施,统一纳入本科提前批招生管理。
公费师范生在报考条件、志愿设置、招生院校及履约任教区域等方面均有明确规定,考生在报考前需结合成绩水平与就业接受范围进行理性选择。
(一)部属公费师范生(本硕衔接)
1.报考对象
面向宁夏回族自治区符合普通高考报名条件的考生,全区考生均可报考,不限制市县户籍。
2.志愿填报批次
在本科提前批B段进行填报。
3.志愿设置方式
实行平行志愿投档模式,共设置20个院校志愿,每个院校志愿下可填报6个专业志愿,整体志愿数量适中,具备一定调剂空间。
4.招生院校(教育部直属师范大学)
北京师范大学
华东师范大学
华中师范大学
东北师范大学
陕西师范大学
西南大学
5.培养与履约要求
考生完成录取后,培养高校将《公费教育协议书》随《录取通知书》一并寄送,考生签订协议后,录取通知书正式生效。考生须持《录取通知书》和签订的《公费教育协议书》,按学校规定时间报到入学。
公费师范生毕业后需在报考并被录取的履约地,从事中小学教育教学工作不少于6年。到城镇学校任教的,需至少有1年在农村义务教育学校服务。整体就业范围以宁夏区内公办中小学(含幼儿园)为主。

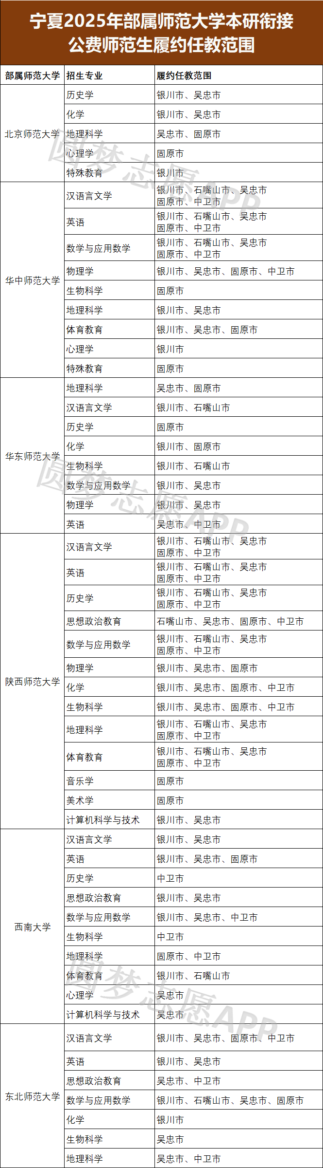
二、2026年宁夏国家公费师范生分配去向表
以下为2025年宁夏部属公费师范生履约任教区域整理,2026届考生在选择院校和专业时可重点参考。
1.北京师范大学
历史学:银川市、吴忠市
化学:银川市、吴忠市
地理科学:吴忠市、固原市
心理学:固原市
特殊教育:银川市
2.华中师范大学
汉语言文学:银川市、石嘴山市、吴忠市
英语:固原市、中卫市
数学与应用数学:银川市、石嘴山市、吴忠市
物理学:固原市、中卫市
生物科学:固原市
地理科学:银川市、吴忠市
体育教育:银川市、吴忠市、固原市
心理学:银川市
特殊教育:固原市

三、2026年宁夏公费师范生报考提示
从近年政策执行情况来看,宁夏公费师范生整体呈现以下特点:
一是招生集中在部属师范大学,培养层次高;二是履约区域明确,毕业后需在区内指定地市任教;三是服务年限要求稳定,普遍为不少于6年。
2026届考生在报考前,应重点关注志愿批次安排、履约地接受度以及专业匹配情况,合理评估自身发展规划。






