黑龙江省作为第四批高考政策改革省份,参与了本次七省联考。下文将为各位同学展示的是:黑龙江省2024新高考适应性考试的语文、数学、外语等试卷及答案,一起来看看吧!

一、2024黑龙江七省联考语文科目















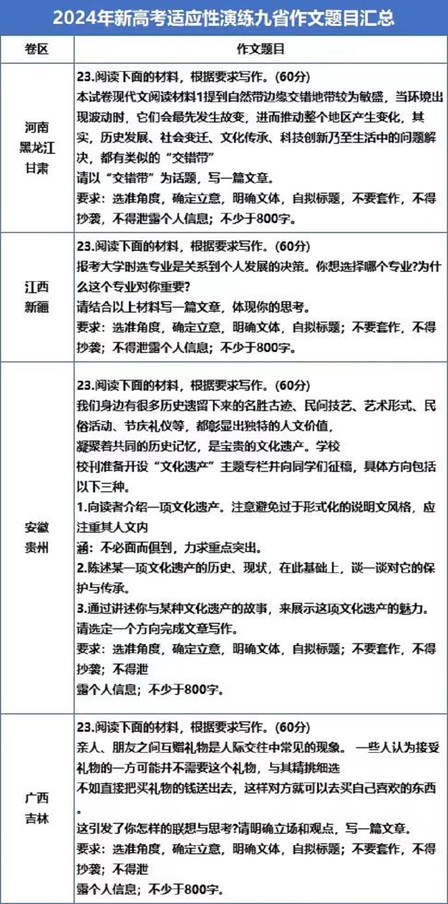
各省之间的作文题目有所不同,下面是此次九省联考中,各个省份的作文题目:

二、2024黑龙江新高考适应考试数学科目






三、2024黑龙江七省联考外语试卷及答案
















四、黑龙江七省联考物理试题及答案









五、黑龙江七省联考化学试卷及参考答案











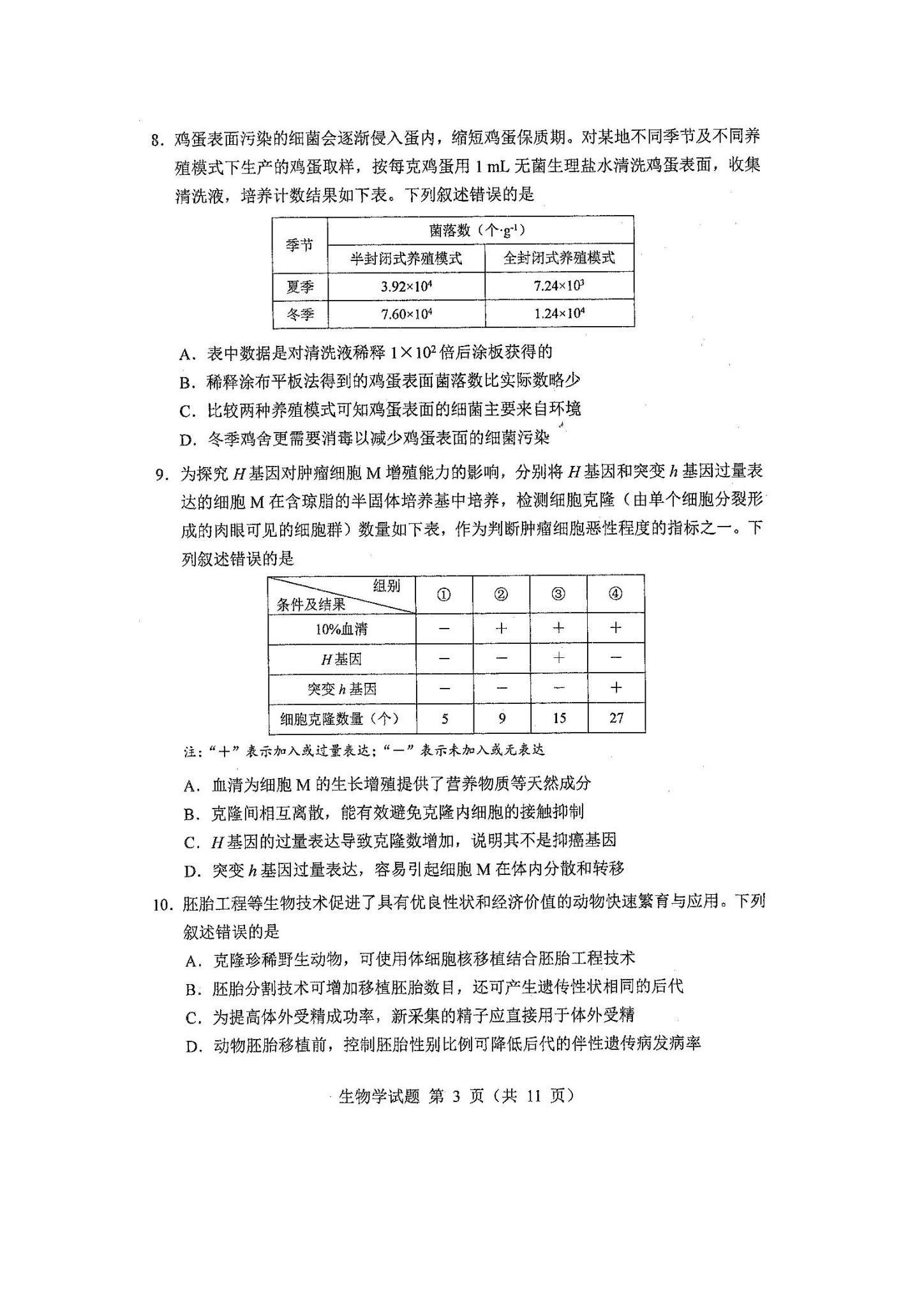
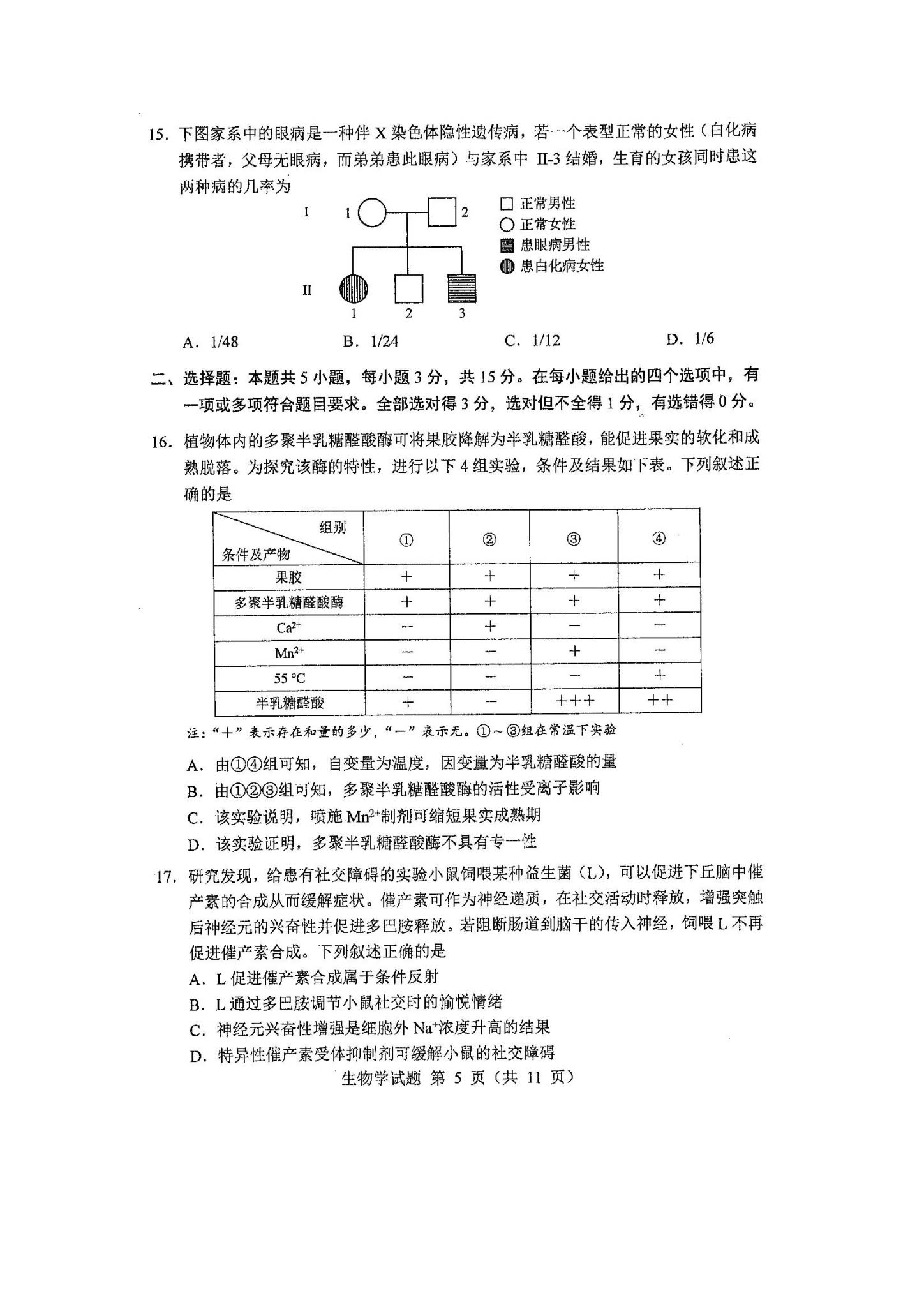
六、黑龙江七省联考生物真题及试卷解析















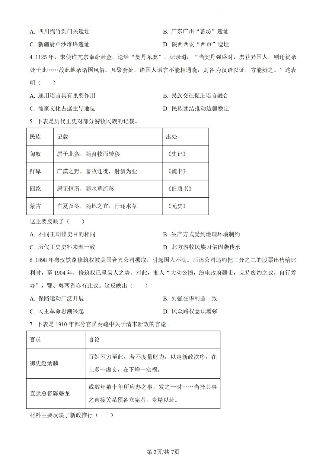
七、2024黑龙江新高考适应性考试历史试题及答案







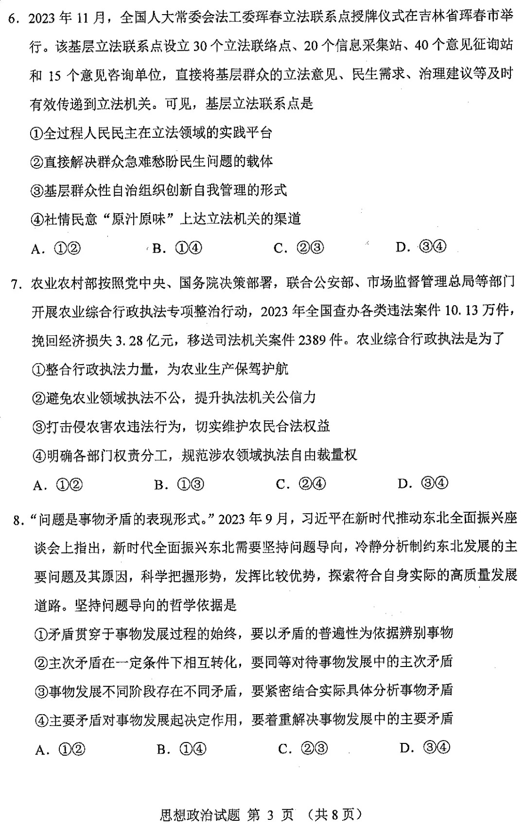
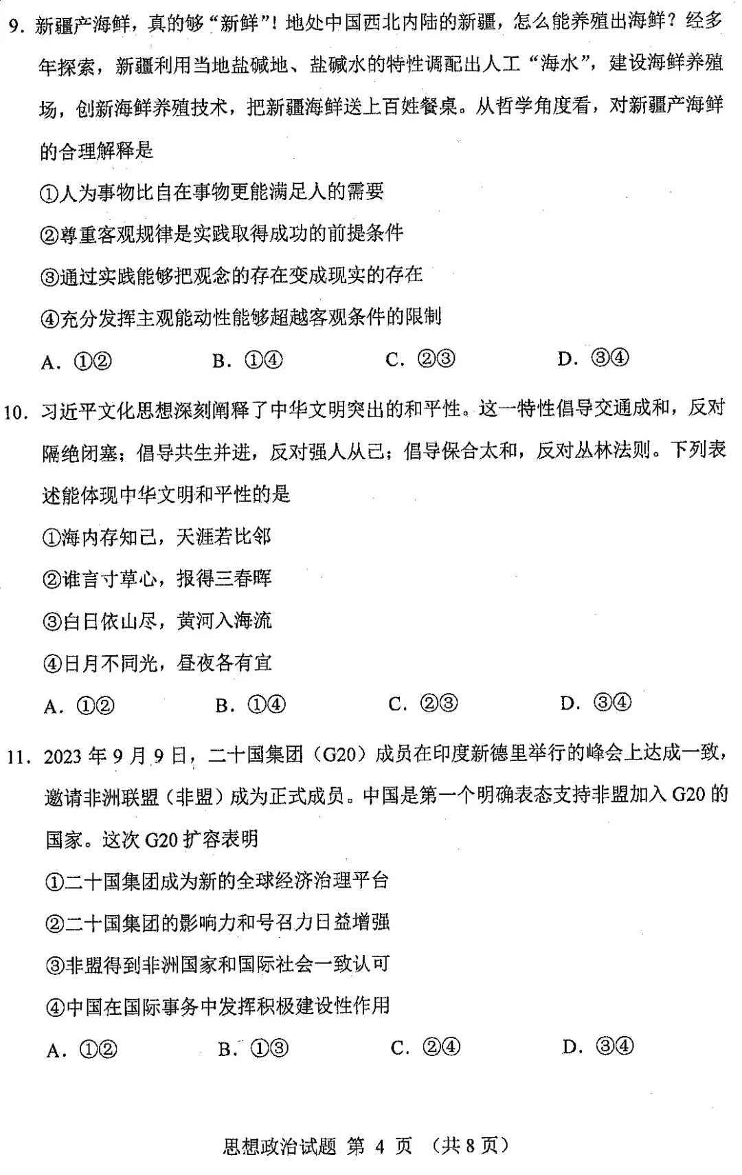
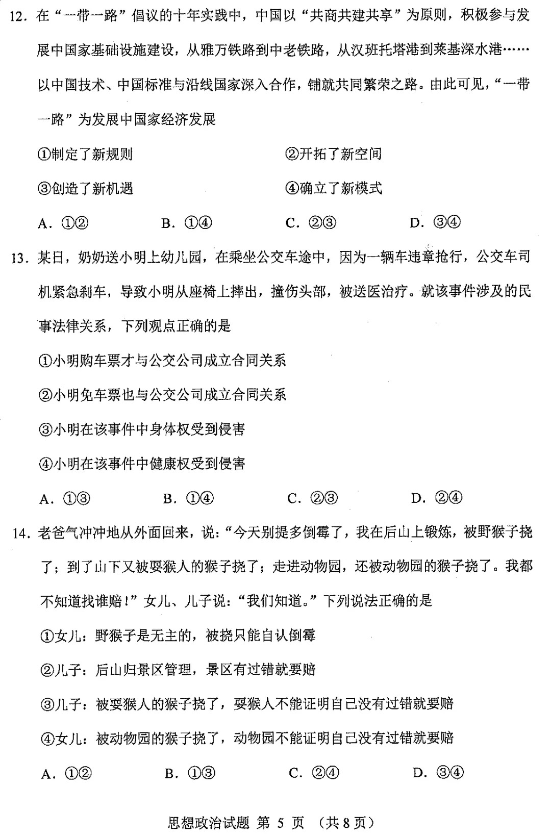
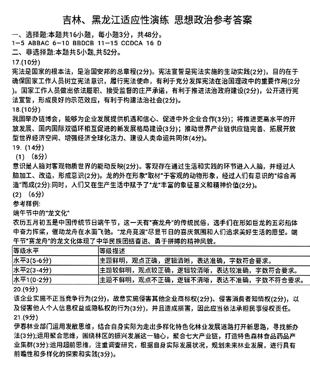
八、2024黑龙江新高考适应性考试政治科目









九、2024黑龙江新高考适应性考试地理试卷及答案









为了方便黑龙江地区考生参加此次高三年级的七省联考适应性考试,小编为各位同学整理了各科目的具体考试时间,如下图所示:







