2026年福建省专项计划招生简章尚未正式公布。结合2025年福建省地方专项计划和高校专项计划的实施政策,可对两类专项计划的报考条件、适用对象及定向实施地区进行提前梳理,帮助2026届考生准确判断自身是否符合报考资格,并合理规划专项计划志愿填报。

一、2026年福建专项计划报考条件
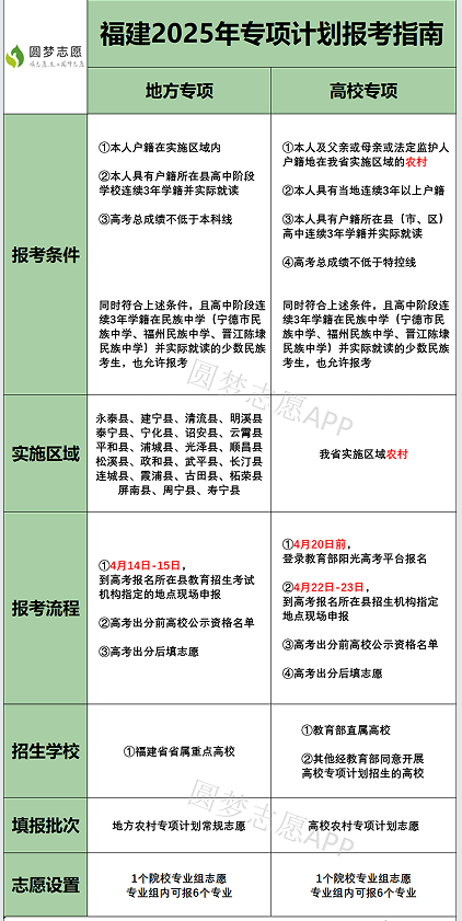
1.2026年福建地方专项计划报考条件
参考2025年执行政策,2026年福建地方专项计划报考条件预计如下:
本人户籍在福建省地方专项计划实施区域内
本人具有户籍所在县(市、区)高中阶段学校连续3年学籍并实际就读
符合福建省当年普通高考报名条件
高考总成绩不低于本科录取控制线
同时符合上述条件,且高中阶段连续3年学籍在民族中学(宁德市民族中学、福州民族中学、晋江陈埭民族中学)并实际就读的少数民族考生,也允许报考。
地方专项计划主要面向福建省农村及相关实施区域考生,由省属重点高校定向招生,覆盖范围相对较广,是省内考生通过专项计划进入本科高校的重要途径。
2.2026年福建高校专项计划报考条件
高校专项计划报考条件相对更为严格,预计2026年继续执行以下标准:
本人及父亲或母亲(或法定监护人)户籍在福建省高校专项计划实施区域的农村
本人具有当地连续3年以上户籍
本人具有户籍所在县(市、区)高中连续3年学籍并实际就读
符合福建省普通高考报名条件
高考总成绩不低于特殊类型招生控制线
同时符合上述条件,且高中阶段连续3年学籍在民族中学(宁德市民族中学、福州民族中学、晋江陈埭民族中学)并实际就读的少数民族考生,也允许报考。
高校专项计划主要面向农村及欠发达地区考生,由教育部直属高校及经批准的重点高校实施,“农村户籍+县域中学学籍”要求严格,考生需重点核查自身资格条件。

二、2026年福建专项计划定向地区
1.2026年福建地方专项计划实施地区
结合近年政策,福建地方专项计划实施范围预计继续覆盖:
永泰县、建宁县、清流县、明溪县泰宁县、宁化县、诏安县、云霄县平和县、浦城县、光泽县、顺昌县松溪县、政和县、武平县、长汀县连城县、霞浦县、古田县、柘荣县屏南县、周宁县、寿宁县
2.2026年福建高校专项计划实施地区
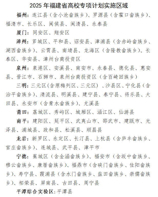
参考2025年公布的实施范围,2026年福建高校专项计划实施地区预计包括以下县(市、区):
福州市:
连江县(含小沧畲族乡)、罗源县(含霍口畲族乡)、福清市、长乐区、闽侯县、闽清县、永泰县
厦门市:
同安区、翔安区
漳州市:
芗城区、平和县、诏安县、漳浦县(含赤岭畲族乡、湖西畲族乡)、云霄县、南靖县、龙海区(含隆教畲族乡)、长泰区、华安县、漳州台商投资区
泉州市:
泉港区、安溪县、南安市、永春县、德化县、惠安县、晋江市、石狮市、泉州台商投资区(含百崎回族乡)
三明市:
三元区、沙县区、宁化县(含治平畲族乡)、清流县、明溪县、建宁县、泰宁县、将乐县、大田县、永安市(含青水畲族乡)、尤溪县
莆田市:
荔城区、秀屿区、城厢区、涵江区、仙游县
南平市:
建阳区、延平区、武夷山市、邵武市、建瓯市、光泽县、浦城县、政和县、松溪县、顺昌县
龙岩市:
新罗区、永定区、长汀县、上杭县(含卢丰畲族乡、官庄畲族乡)、连城县、武平县、漳平市
宁德市:
蕉城区(含金涵畲族乡)、福安市(含坂中畲族乡、穆云畲族乡、康厝畲族乡)、福鼎市(含峡门畲族乡、佳阳畲族乡)、寿宁县、霞浦县(含水门畲族乡、盐田畲族乡、崇儒畲族乡)、柘荣县、屏南县、古田县、周宁县
平潭综合实验区:
平潭县







