本文将为2026届高考生展示:张雪峰对于浙江警官职业学院的评价,以及浙江警官职业学院的毕业生就业情况如何、毕业后是否包分配工作!并为大家奉上浙江警官职业学院2025年招生计划!
.jpg)
一、张雪峰谈浙江警官职业学院
张雪峰对浙江警官职业学院的评价颇高。他认为,该校在司法警官教育领域具有较高的知名度和影响力,其教学质量和师资力量均得到了业界的广泛认可。张雪峰特别提到,浙江警官职业学院注重实践教学和职业技能培养,为毕业生提供了丰富的实习实训机会,使他们能够更好地适应市场需求。同时,他也鼓励对司法行政、监狱管理等领域感兴趣的学生可以考虑报考该校,为未来的职业发展打下坚实的基础。
.jpg)
二、浙江警官职业学院包分配工作吗
浙江警官职业学院不包分配,但毕业生就业情况良好
浙江警官职业学院作为一所专注于司法警官教育的高等学府,其毕业生的就业情况一直是学校和社会关注的重点。关于是否包分配工作的问题,需要明确的是,浙江警官职业学院并不直接为毕业生分配具体的工作。然而,这并不意味着该校的毕业生就业前景黯淡。
实际上,浙江警官职业学院的毕业生就业情况相当良好。一方面,学院注重实践教学,通过模拟法庭、监狱实习等方式,让学生在校期间就能接触到实际的工作环境,为将来的就业打下了坚实的基础。另一方面,学院与公安、司法、监狱等多个部门建立了紧密的合作关系,为毕业生提供了丰富的就业渠道和机会。
此外,浙江警官职业学院的毕业生在就业市场上也具有较高的竞争力。他们不仅具备扎实的专业知识和实践技能,还拥有良好的职业素养和团队合作精神,深受用人单位的青睐。因此,许多毕业生在毕业后都能顺利进入公安、司法、监狱等部门工作,成为维护社会稳定和公平正义的重要力量。
综上所述,虽然浙江警官职业学院不包分配工作,但凭借其优质的教育资源和良好的就业前景,该校的毕业生仍然能够在就业市场上展现出强劲的竞争力和广阔的发展前景。
.jpg)
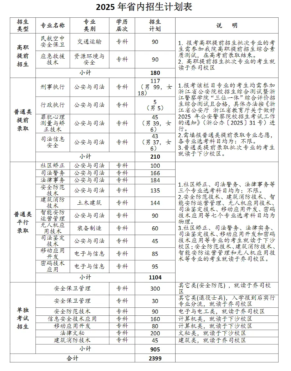
三、浙江警官职业学院2025年招生计划
浙江警官职业学院(省内)共招2399人,招生专业包含了民航空中安全保卫、刑事执行、行政执行、罪犯心理测量与矫正技术、司法信息安全等。
浙江警官职业学院(省外)2025年面向内蒙古、贵州等、青海、宁夏、新疆、安徽、山西招生,共招201人,招生专业包含了刑事执行、行政执行、罪犯心理测量与矫正技术、司法警务、司法信息安全 。








