2026年1月21日至23日,四川省绵阳将进行二诊摸底考试。考后第一时间,圆梦小灯塔将发布2026年绵阳二诊英语试卷及答案,帮助高三同学提前估分,了解考分区间,为预选理想大学做好充分准备。

一、2026绵阳二诊英语答案
英语科目考试时间:2026年1月22日,下午15:00-17:00
2026绵阳二诊英语试题及答案还未公布,以下是往年试题及答案!














二、2026绵阳二诊英语试卷
2026绵阳二诊英语试题及答案还未公布,以下是往年试题及答案!












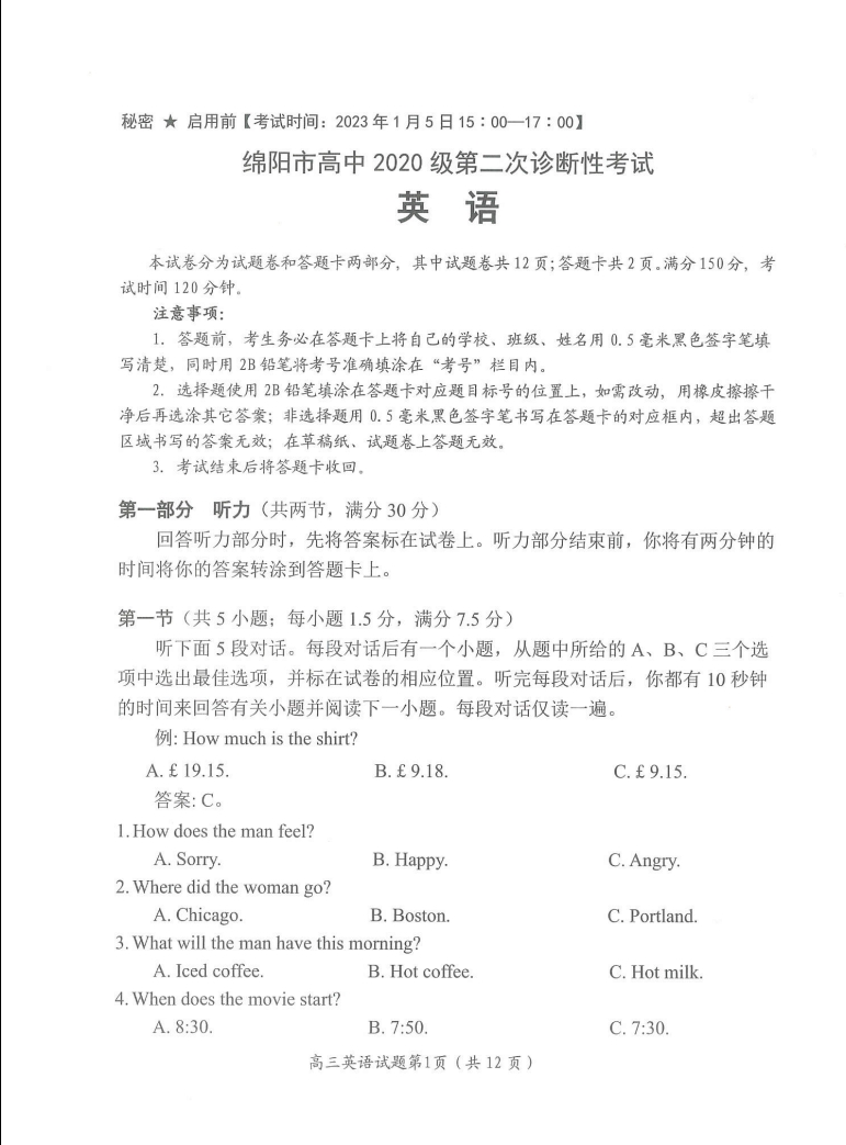
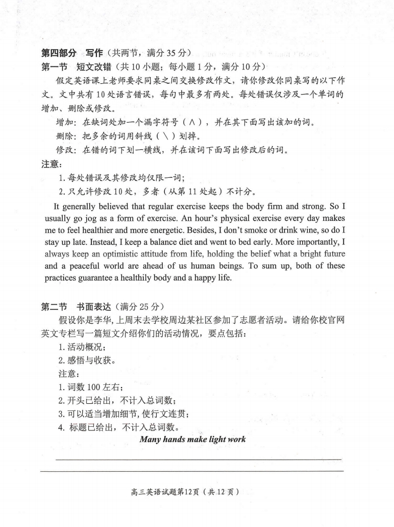
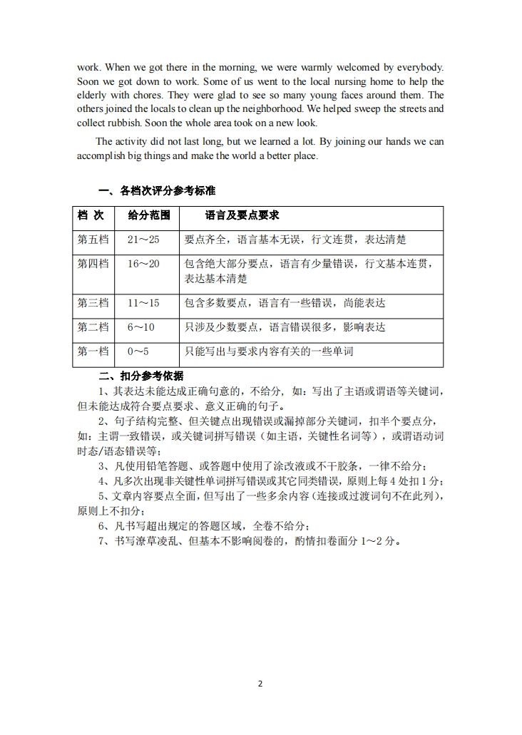
三、2023年绵阳二诊英语答案


2026年1月21日至23日,四川省绵阳将进行二诊摸底考试。考后第一时间,圆梦小灯塔将发布2026年绵阳二诊英语试卷及答案,帮助高三同学提前估分,了解考分区间,为预选理想大学做好充分准备。

英语科目考试时间:2026年1月22日,下午15:00-17:00
2026绵阳二诊英语试题及答案还未公布,以下是往年试题及答案!














2026绵阳二诊英语试题及答案还未公布,以下是往年试题及答案!















2026年新高考等级赋分计算公式解析:哪个科目组合赋分更高?

2026公费师范生四川最新消息:含国家、地方师范选科要求

提前批可以报几个志愿?提前批只录第一志愿吗(2026年参考)

杭州钱塘大学什么时候建校?看最新消息!附杭州所有大学名单

强基和综合评价哪个先录取?入围但没考上会怎么样?

上海第二工业大学是985还是211?算名校吗?附分数线