根据天津市教育招生考试院的最新安排,2026年天津高考英语第一次考试(笔试)定于3月21日举行,听力计算机化考试将于3月下旬进行。本文将为您详细解读考试时间安排、分值构成及真题试卷答案,助您从容备战。
一、2026年天津高考英语首考时间安排
2026年天津高考英语首考延续“一年两考”政策,第一次考试定于3月21日举行,第二次考试则在6月8日全国统一高考时进行。考生可参加两次考试,取较高的笔试和听力分数计入高考总分。
(一)具体时间节点
根据市高招办发布的官方安排,2026年英语首考时间如下:
1.准考证打印时间:2026年3月18日9时起,考生可登录招考资讯网(http://www.zhaokao.net/)下载和打印准考证

2.英语第一次考试(笔试):2026年3月21日举行,考试时长为100分钟,满分130分
3.英语听力计算机化考试:2026年3月28日举行。听力考试采用机考形式,考生在指定考点、分场次参加考试
(二)听力考试重要变化
从2026年起,天津高考英语听力考试有以下特点需要注意:
1.同场双卷模式:听力考试由试卷A和试卷B两套试卷组成,每套试卷15小题,满分各20分。考生连续作答两套试卷,取其中较高分数与笔试成绩一同组成英语科目成绩,计入高考总分。
2.播放规则调整:听力第一节的5道短对话题目,录音由以往的一遍改为播放两遍,这一改革有助于降低偶然失分,提升考查的精准度。
3.模拟练习系统:为帮助考生熟悉机考模式,“天津市普通高考英语听力计算机化考试在线模拟练习系统”将于考前开放,考生可在本考区开放时段登录系统进行模拟练习。
(三)备考时间轴
3月18日9时起:登录招考资讯网打印笔试准考证
3月21日:英语第一次笔试
3月28日:英语听力机考
4月中旬:预计公布英语首考成绩

二、2026天津英语首考试卷真题及答案解析
2026年最新试题及答案将在考试结束后第一时间更新至本文,敬请广大考生和家长持续关注。
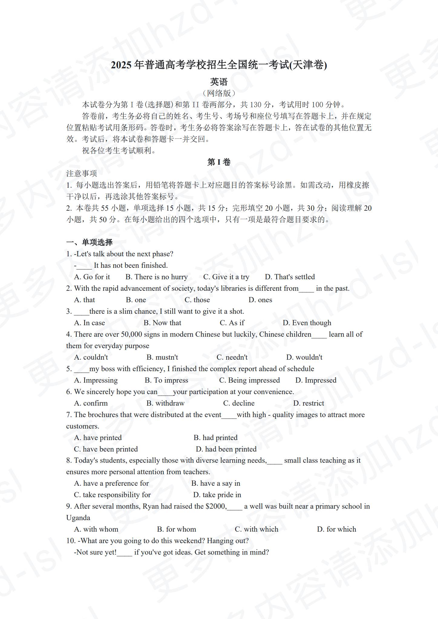
目前,大家可以先参考2025年天津高考英语试卷,了解题型设置和命题风格。天津高考英语卷(满分150分)分为第I卷(选择题95分)和第II卷(主观题35分),加上听力20分,题型结构如下:
第I卷(客观题,95分):单项填空(15分)、完形填空(30分)、阅读理解(50分)
第II卷(主观题,35分):阅读表达(10分)、书面表达(25分)
听力部分(20分):采用机考形式,单独组织













近年命题趋势参考
纵观近六年天津高考英语首考,命题呈现从“考知识”到“考素养”的渐进转型:
2020-2021年:抓教材、考基础知识点,基础题占比约65%,平均分在97.88-101.5分之间
2022-2023年:融入本土素材,贴近天津地域场景,平均分提升至103.2-104.7分
2024-2025年:重思辨、聚焦跨学科与时事话题,2025年平均分为92.15分,高分段占比0.6%,凸显素养攻坚期的命题特点

我们将于考试结束后第一时间整理发布2026年真题及答案解析,请考生和家长耐心等待文章更新。
三、天津高考英语首考成绩计入方式
(一)分值构成
天津高考英语科目总分为150分,由以下部分组成:
笔试部分(130分):包括第I卷(95分)和第II卷(35分)
听力部分(20分):采用计算机化考试
从分值占比看,第I卷客观题占63.3%,第II卷主观题占23.3%,听力占13.3%。这意味着基础知识掌握和客观题答题准确率是拿分的关键。

(二)首考成绩如何计入高考总分
天津高考英语实行“一年两考”政策,具体计入方式如下:
1.取两次考试较高分:考生参加3月第一次考试和6月第二次考试,高考英语科目成绩取笔试和听力各两次考试中较高的分数相加而成。
2.举例说明:假设考生3月首考笔试得了120分,听力得了18分;6月二考笔试得了125分,听力得了16分。那么最终计入高考总分的英语成绩为:笔试125分 + 听力18分 = 143分。
3.听力成绩单独计算:听力考试采用同场两套试卷,考生连续作答,取两套试卷中的最高分计入听力成绩。
(三)目标分数参考建议
根据历年数据,不同目标分数段对应的答题准确率要求如下(供参考):







