2024年湖北八市三月联考时间定于13日和14日两日,八个参测地分别是黄冈、黄石、咸宁、随州、天门、仙桃、潜江以及鄂州,本次参考中学168所,参考人数在131780人左右,是规模非常大的一次联考。圆梦小灯塔整理了各科目的试卷真题以及答案汇总,各位同学可以参考。

一、2024湖北八市联考语文答案及试卷
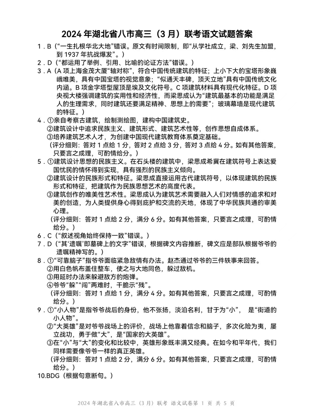
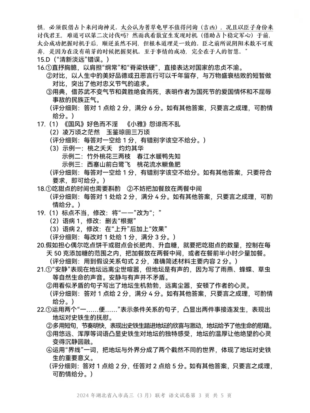
语文考试将在3月13日上午9:00-11:30举行















二、2024湖北八市联考数学答案及试卷
数学考试时间是3月13日下午15:00-17:00,考试结束后,小灯塔会更新八市联考的数学试卷和答案。












三、2024湖北八市联考外语答案及试卷
本次湖北八市联考外语科目包含了英语和日语两门科目,考试时间是3月14日上午8:00-10:00,共计120分钟,考试包含听力部分,在考试结束后,小灯塔会更新八市联考英语试卷真题以及答案,请同学们保持关注。















四、2024湖北八市联考物理答案及试卷
物理考试时间是3月14日上午10:30-11:45,物理考试结束后,小灯塔会更新上传湖北八市联考的物理试卷和答案。












五、2024湖北八市联考历史答案及试卷
八市联考的历史试卷和答案将在首选科目考试结束后更新,历史考试时间与物理考试时间相同,请同学们耐心等待。









六、2024湖北八市联考化学答案及试卷
化学是再选科目之一,考试时间是15:00-17:35,具体时间由各学校确定,八市联考化学试卷和答案将在考试结束后更新。
















七、2024湖北八市联考生物答案及试卷
生物考试时间是3月14日下午的15:00-17:35,具体考试时间由学校安排,八市联考的生物试卷和答案会在考试结束后上传。














八、2024湖北八市联考政治答案及试卷
八市联考政治试卷和答案会在再选科目考试结束后,进行上传更新,请同学们耐心等待。










九、2024湖北八市联考地理答案及试卷
再选科目的考试时间是3月14日下午15:00-17:35,每门科目考试时间75分钟,考试按照化学、生物、政治、地理的顺序进行,小灯塔会在再选科目考试结束后更新湖北八市联考的地理试卷和答案,请同学们保持关注。














