2026年1月浙江首考(选考+学考)将于1月6日-8日启动,这是高三学生的“高考前哨战”——选考(物理、政治等)+外语共450分,既关系到6月高考的压力分配(若首考成绩好,6月只需专注语文数学),也是高水平三位一体(如浙大、复旦)、强基计划的核心初审依据(首考390分以上可冲顶尖高校)。

一、浙江2026年1月首考及查分时间
(一)考试时间安排
2026年1月选考与学考已于1月6日至8日进行,具体科目时间如下:
1月6日(上午)
物理:8:00—9:30
思想政治:10:30—12:00
1月6日(下午)
化学:13:30—15:00
技术:16:00—17:30
1月7日(上午)
历史:8:00—9:30
生物学:10:30—12:00
1月7日(下午)
地理:13:30—15:00
1月8日(上午)
外语:9:00—11:00
1月8日(下午)
物理(学考):13:30—14:30
思想政治(学考):16:00—17:00

高三学生参加外语与选考科目考试,高二学生参加思想政治与物理的学考。
(二)查分时间预估
根据往年安排,浙江省首考成绩通常在考试结束后约一个月左右公布。预计2026年1月首考成绩将于2月上旬发布,具体时间以浙江省教育考试院官网通知为准。
(三)查分入口
考生可登录浙江省教育考试院官方网站或通过“浙里办”APP查询成绩。请务必妥善保管准考证号与身份证信息,便于查分使用。
二、浙江2026年1月首考试卷答案
说明:本文将在各科目考试结束后,根据考生回忆与教师解析,第一时间更新该科试题与答案(回忆版)。答案仅供参考,最终成绩以官方公布为准。考生可结合答案进行分数预估,并为后续复习与升学规划做好准备。
(一)物理试题及答案(回忆版)
2026年1月物理选考题型结构稳定,内容注重与实际应用结合。
1.单选题、多选题题号与往年一致,考查基础概念与综合分析能力。
2.实验题共3道,涵盖经典力学与电学实验。
3.解答题共4道,顺序有所调整:
第1题考查热学“油膜法”,涉及浸润现象;
第2题为电磁感应综合题,结合电桥与应变片应用;
第3题为力学综合题,涉及动量与滚球摆模型;
第4题融合电场磁场与原子物理,考查玻尔模型与能级跃迁。
试题整体难度适中,强调知识迁移与模型构建能力。答案将随解析陆续更新。

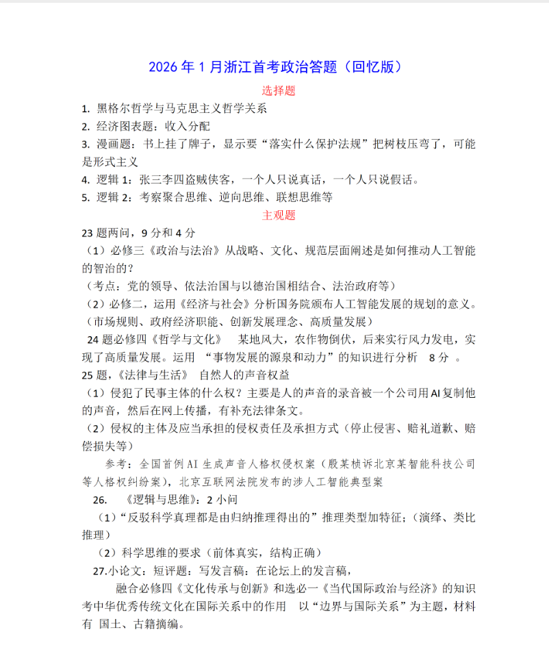
(二)政治试题及答案(回忆版)
政治选考延续近年风格,突出热点与思维能力的考查。
1.选择题(共50分):
包括逻辑推断题(如“张三李四盗贼侠客”真话假话问题)、经济图表分析题(收入分配)、漫画题(形式主义批判)、法律情境题(如16岁劳动者订立合同)等,涵盖逻辑思维、法律、经济与文化多维度内容。
2.主观题(共50分):
结合必修三《政治与法治》,从战略、文化、规范层面阐述人工智能“智治”路径(涉及党的领导、依法治国与以德治国相结合等);
运用必修二《经济与社会》分析国家人工智能发展规划的意义(市场规则、政府职能、创新发展理念等);
必修四《哲学与文化》题,以某地风力发电实现高质量发展为材料,运用“事物发展的源泉和动力”进行分析;
法律题围绕“自然人声音权益”侵权案,考查侵权责任认定与承担方式;
逻辑题要求反驳“科学真理都是由归纳推理得出”,并说明科学思维要求;
小论文以“边界与国际关系”为主题,融合文化传承与国际政治知识,撰写发言稿。
试题紧密结合人工智能、法治实践等时代议题,强调知识整合与表达逻辑。参考答案将逐步整理发布。

(三)其他科目更新说明
外语(英语等):考试于1月8日上午进行,试题及答案将在考试结束后更新。
化学、历史、地理、生物、技术:各科考试已陆续结束,我们将依据考生回忆整理试题要点与答案提示,请保持关注。
学考科目(高二思想政治、物理):试题相对基础,答案将同步提供。
三、首考成绩的后续影响与建议
(一)减轻6月高考压力
首考科目(外语+三门选考)满分450分。若外语成绩达到140分以上、选考科目均在90分以上,考生在6月高考仅需专注语文、数学,备考压力大幅降低。首考成绩也是预估高考总分的重要参考:
首考380分左右 → 预估高考620分以上
首考400分左右 → 预估高考640分以上
首考410分左右 → 预估高考650分以上
首考420分左右 → 预估高考670分以上
(二)布局多元升学途径
首考成绩是申报浙江大学、复旦大学、上海交通大学、中国科学院大学等高校“三位一体”招生的重要依据。通常首考390分以上(预估高考640分以上)的考生具备较强的竞争力,可根据各校往年初审线合理择校。
(三)考后建议
1.及时对照答案进行估分,明确优势与薄弱环节。
2.结合首考成绩制定二轮复习计划,主攻语文、数学与未达标科目。
3.关注高校三位一体、强基计划招生简章,提前准备报名材料。
4.调整心态,无论首考发挥如何,6月高考仍有提升空间。






