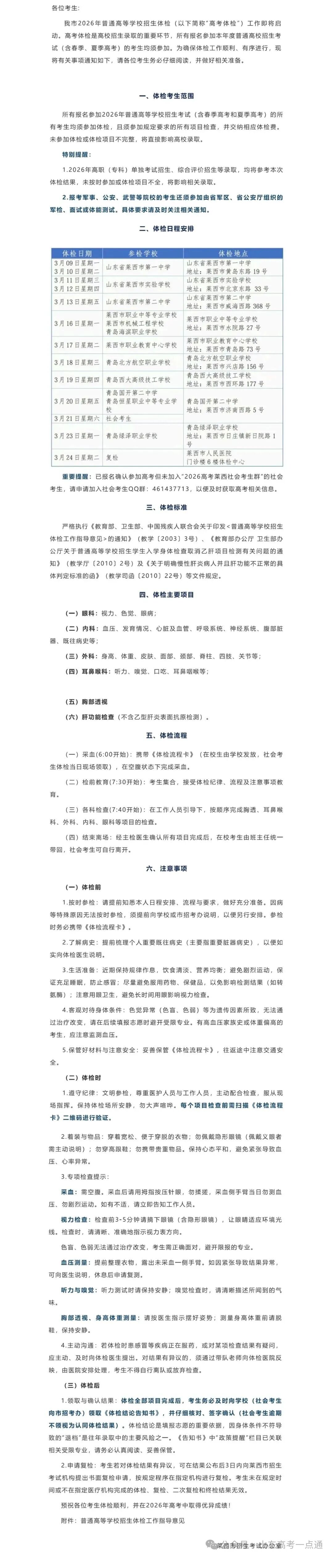
根据山东省教育招生考试院统一安排,2026年山东省普通高校招生体检工作集中在3月5日至4月2日进行。全省16地市及各县区在此时间段内自行安排具体体检日期,目前济南、青岛、临沂、菏泽、聊城等多个地市已陆续公布详细安排。
需要特别提醒的是,所有报名参加2026年普通高考(含春季高考、夏季高考、高职单招、综合评价招生)的考生均须参加体检,已被录取的考生也不例外。体检结果将直接关系到志愿填报和专业录取,请考生务必重视。

一、2026山东高考体检时间
2026年山东省高考体检全省统一时段为3月5日—4月2日。各市、县(市、区)在此范围内自行确定具体体检时间,目前已公布安排的地市及县区如下:
济南市:莱芜区(3月28日-29日)、钢城区(3月21日)
青岛市:市南区(3月15日)、市北区(3月15日)、即墨区(3月10日-12日)
淄博市:全市安排已公布(详情见各区县通知)
枣庄市:市中区(3月21日-22日)
烟台市:龙口市(3月22日)、栖霞市(3月6日-13日)
潍坊市:诸城市(3月6日-29日)、高密市(3月19日-21日)
济宁市:全市安排已公布(详情见各区县通知)
泰安市:东平县(3月9日-17日)、宁阳县(3月6日-20日)
威海市:全市安排已公布
日照市:全市安排已公布,市直(3月21日-22日)、岚山(3月19日)、莒县(3月27日-28日)、五莲(3月27日)
临沂市:罗庄区(3月9日-28日)、郯城县(3月9日-4月1日)
德州市:暂未查询到
滨州市:沾化区(3月5日-4月2日)、惠民县(3月5日-19日)、博兴县(3月21日)
聊城市:全市安排已公布(东昌府区3月5日-27日、冠县3月10日-24日、高唐县3月5日-21日等)
菏泽市:牡丹区(3月9日-4月1日)、定陶区(3月9日-23日)、单县(3月28日)

二、2026山东高考体检各地市具体安排
(一)已公布具体方案的地市
1. 济南市
莱芜区:社会考生3月28日—29日在莱芜人民医院新院区(口镇香港西路3号)体检,需空腹、带身份证,缴费支持现金/微信/支付宝;
钢城区:社会考生3月21日在济南市第八人民医院(原莱钢医院)体检,需空腹、带身份证,缴费50元现金;
在校生:由生源学校统一组织,具体时间咨询学校。
2. 青岛市
市南区:社会考生3月15日(周日)在市南区中西医结合医院(广州路29号)体检,上午8:00—11:00、下午14:00—15:30,需带身份证、53元体检费(微信/支付宝/现金);
市北区:社会考生需提前扫描二维码预约,3月15日在康复大学青岛中心医院(四流南路127号)体检,需带身份证、手机缴费;

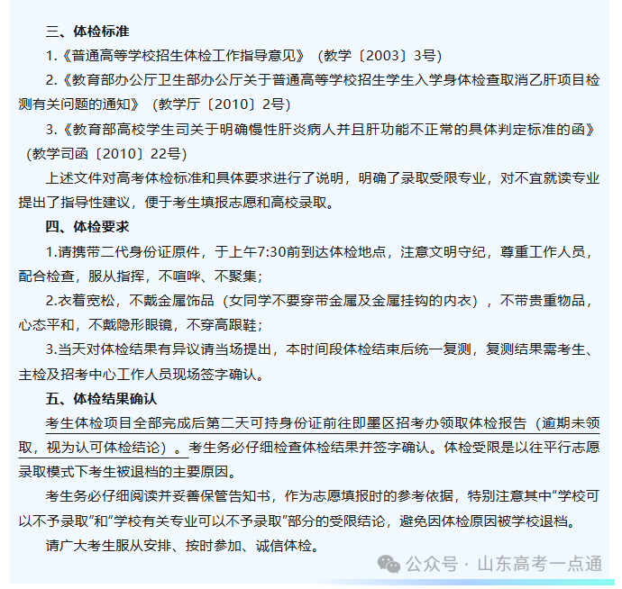
即墨区:社会考生关注当地招办通知,在校生由学校安排。

莱西市:社会考生关注当地招办通知,在校生由学校安排。

3. 淄博市
全市体检时间由各学校自行安排,社会考生需咨询报名地招办(如张店区招办电话:0533-2278788)。



4. 枣庄市
市中区:社会考生3月21日或22日(7:30—9:00抽血)在市中区人民医院体检中心(外系楼地下一层)体检,需带身份证、《体检流程导引单》,空腹;
在校生:由学校统一组织。
5. 威海市
全市体检时间由各学校安排,社会考生需关注当地招办通知(威海招办:0631-5811069;日照招办:0633-8779718)。




6. 临沂市
罗庄区:3月9日—27日,不同学校/报名点时间不同(如郯城江山高级中学3月9—10日,罗庄一中3月11—13日),社会考生需关注报名点通知;

郯城县:3月9日—27日,不同学校时间不同(如郯城一中3月13—14日,临沂电子科技学校3月23—27日),社会考生需咨询报名点。


7. 滨州市
沾化区:社会考生3月16日(7:30空腹)在沾化区中医院体检;
惠民县:社会考生需保持电话畅通,关注招办通知;
博兴县:社会考生3月21日(星期六)在博兴县人民医院新院区(门诊楼一楼)体检,缴费60元/人,需带身份证。
8. 聊城市
全市体检时间由各学校安排,社会考生需关注报名地招办通知(如东昌府区招办:0635-8418118)。


9. 菏泽市
牡丹区:3月9日—4月1日,不同报名点时间不同(如菏泽二中3月9—10日,菏泽一中3月17—19日),社会考生需关注报名点;

定陶区:3月9日—23日,不同学校时间不同(如定陶一中3月9—11日,定陶二中3月18—20日);

单县:社会考生3月28日(7:00—11:00)在单县明远高级中学(湖西南路与定砀公路交汇处)体检,需带身份证、40元体检费,空腹。
10. 烟台市
海阳市/龙口市/栖霞市:社会考生分别在3月6/10日、3月22日、3月6/10日在当地人民医院体检(如龙口市人民医院四楼查体中心),需带身份证、微信缴费;
在校生:由学校统一组织。

(烟台)

(龙口)
11. 潍坊市
诸城市:社会考生3月24日—25日(6:30—11:30)在诸城市中医医院(东关大街168号)体检;
高密市:社会考生3月19日—21日(7:00集合)在高密市妇幼保健院(凤凰大街东首3188号)体检,需带身份证。
12. 济宁市/泰安市
济宁市:全市体检时间由各学校安排,社会考生关注招办通知;




泰安市:东平县、宁阳县社会考生需加QQ群(如东平县科技中专群:1020211758),在当地人民医院体检,在校生由学校安排。

(东平县)

(宁阳县)
13.日照市

(二)暂未公布具体方案的地市
德州市/东营市:目前未查询到具体体检时间,考生需密切关注当地教育招生考试机构官网或微信公众号。






