备受武汉高三学子关注的2026届武汉市高三年级二月调研考试(简称“武汉二调”)将于3月11日至3月13日正式举行。受今年寒假安排影响,原定于二月举行的调考推迟至三月,因此本次考试也被视为高三冲刺阶段的重要“模拟演练”。
本次考试由武汉市教育科学研究院统一命题,涵盖高考全部内容,是对高三学子一轮复习成果的全面检验。本文将为你梳理本次考试的各科试卷答案,帮助你在考后第一时间复盘,精准预估成绩。

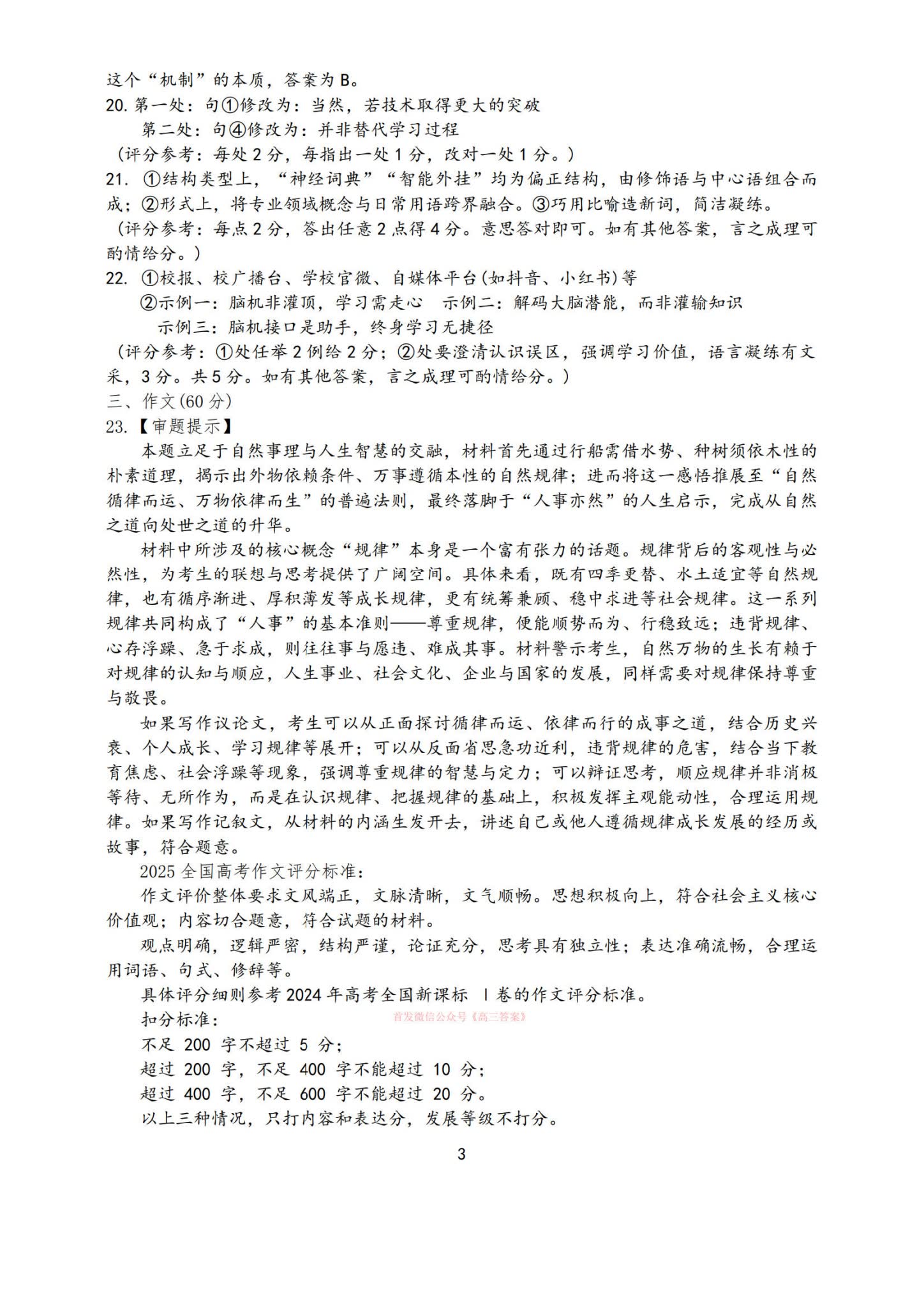
一、2026武汉高三二调语文试卷及答案
考试时间:3月11日上午9:00-11:30
试卷答案:本堂科目考试结束后,我们将第一时间更新语文试卷真题及详细答案解析。届时考生可核对答案,预估考试成绩,明确后续备考方向。
试卷分数构成(参考高考):
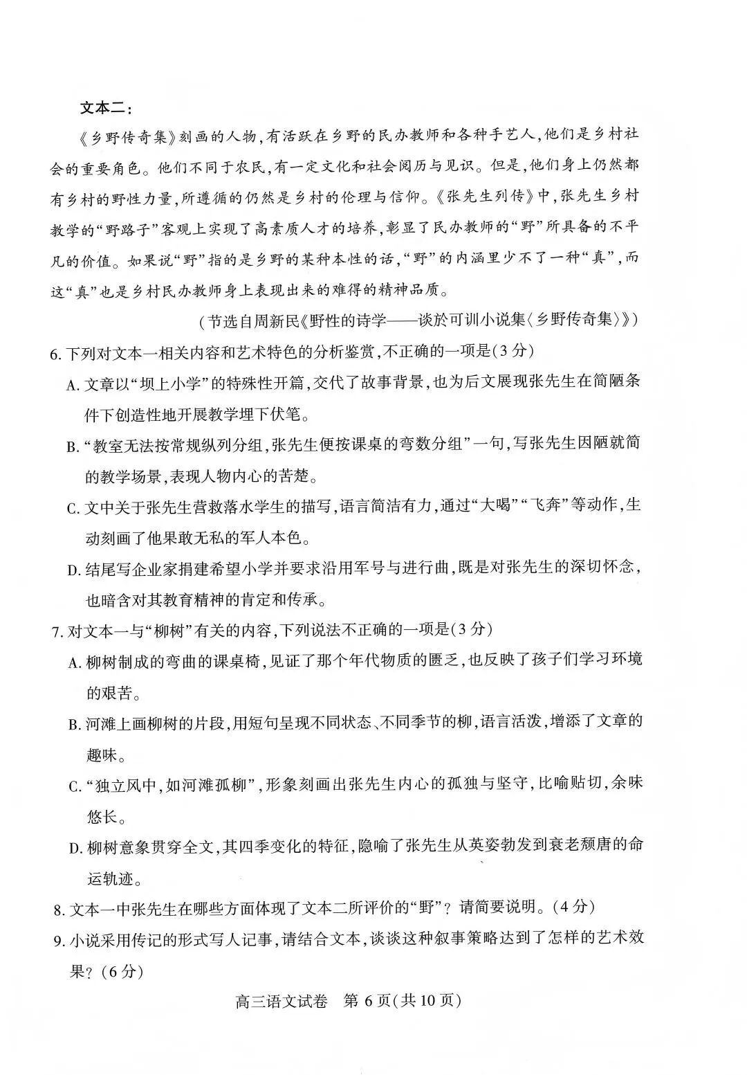
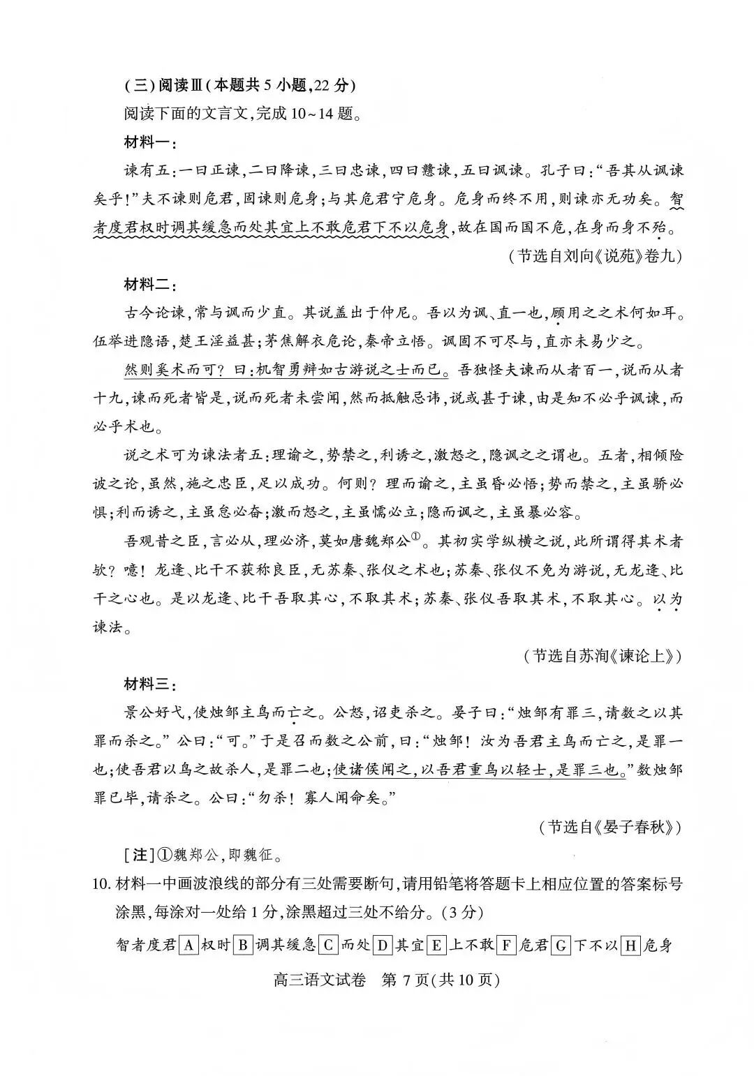
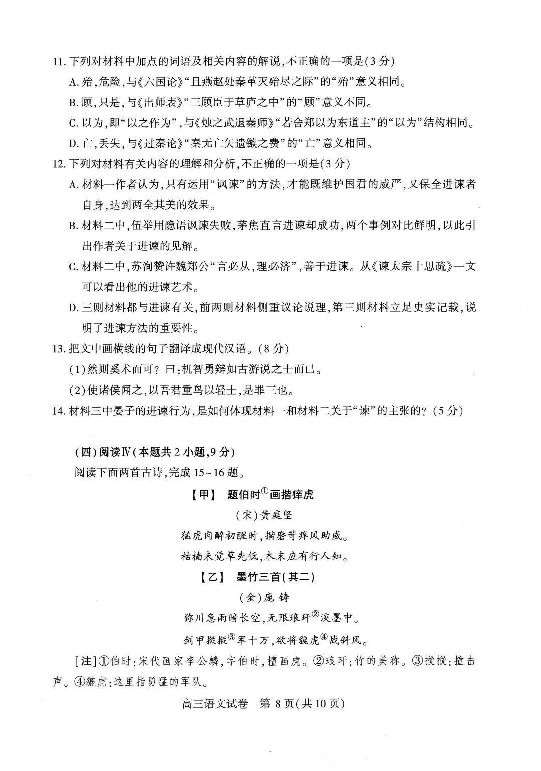
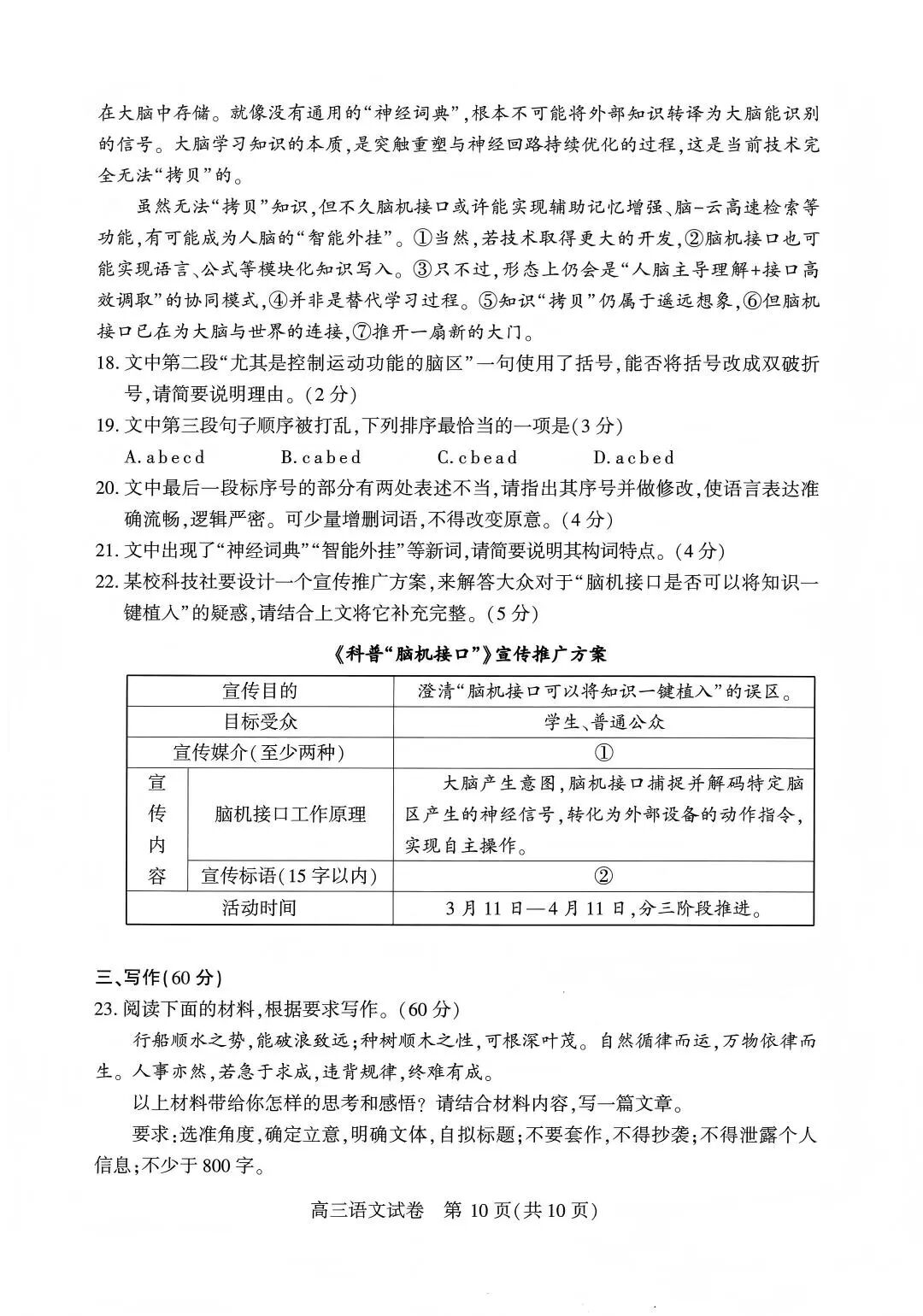
现代文阅读:35分
古代诗文阅读:35分
语言文字运用:20分
写作:60分
总分:150分













二、2026武汉高三二调数学试卷及答案







三、2026武汉高三二调物理试卷及答案










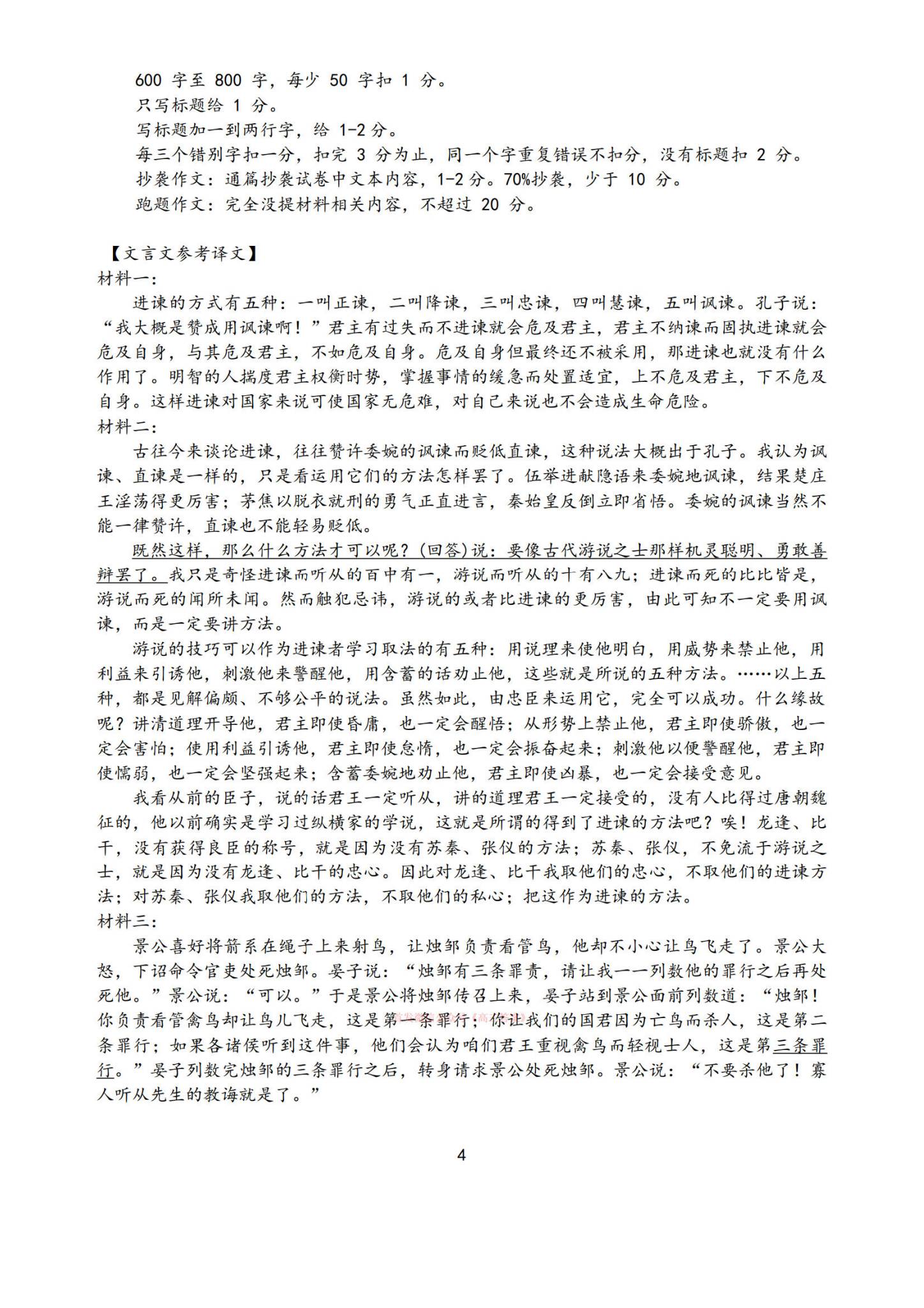
四、2026武汉高三二调历史试卷及答案






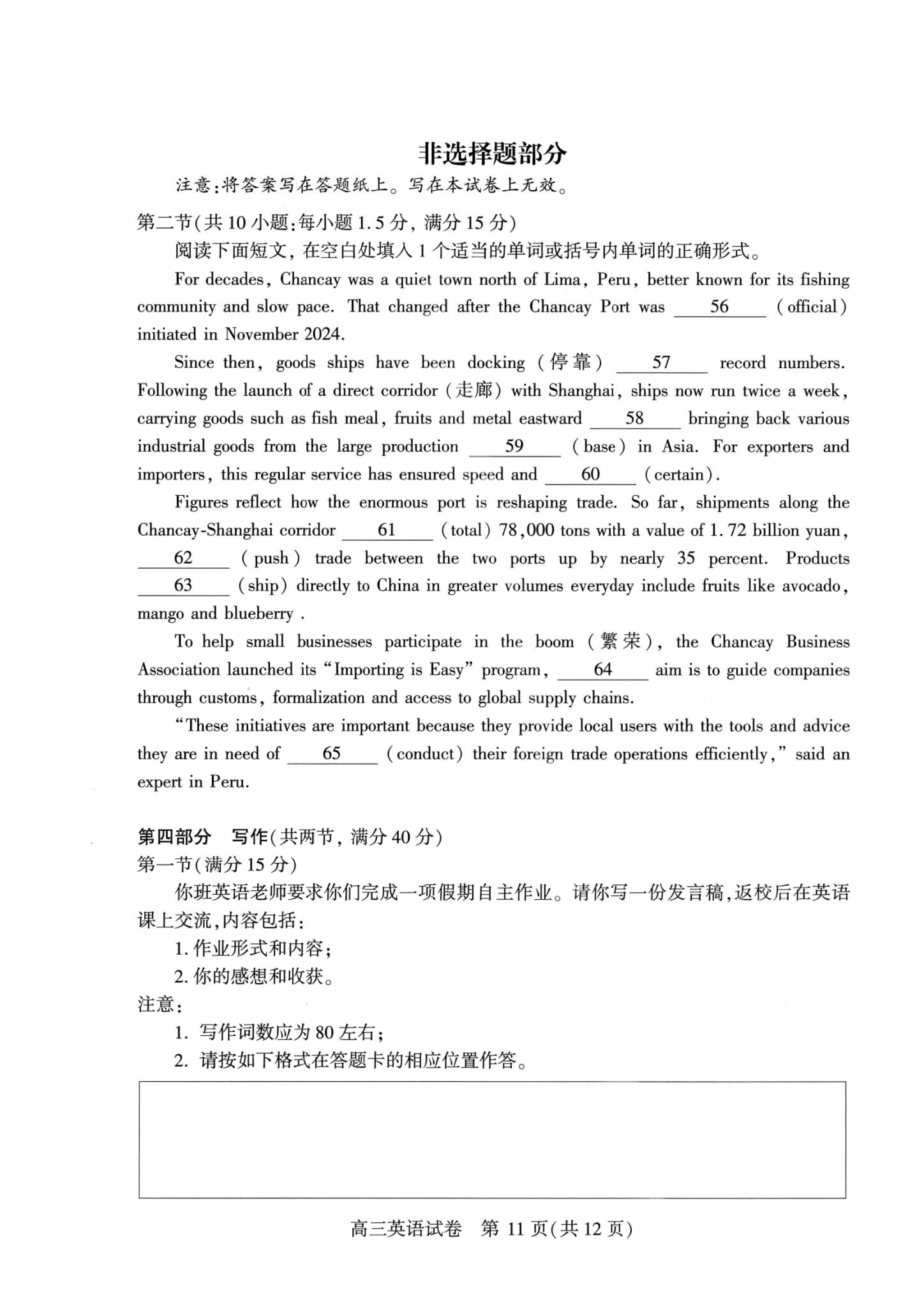
五、2026武汉高三二调英语试卷及答案













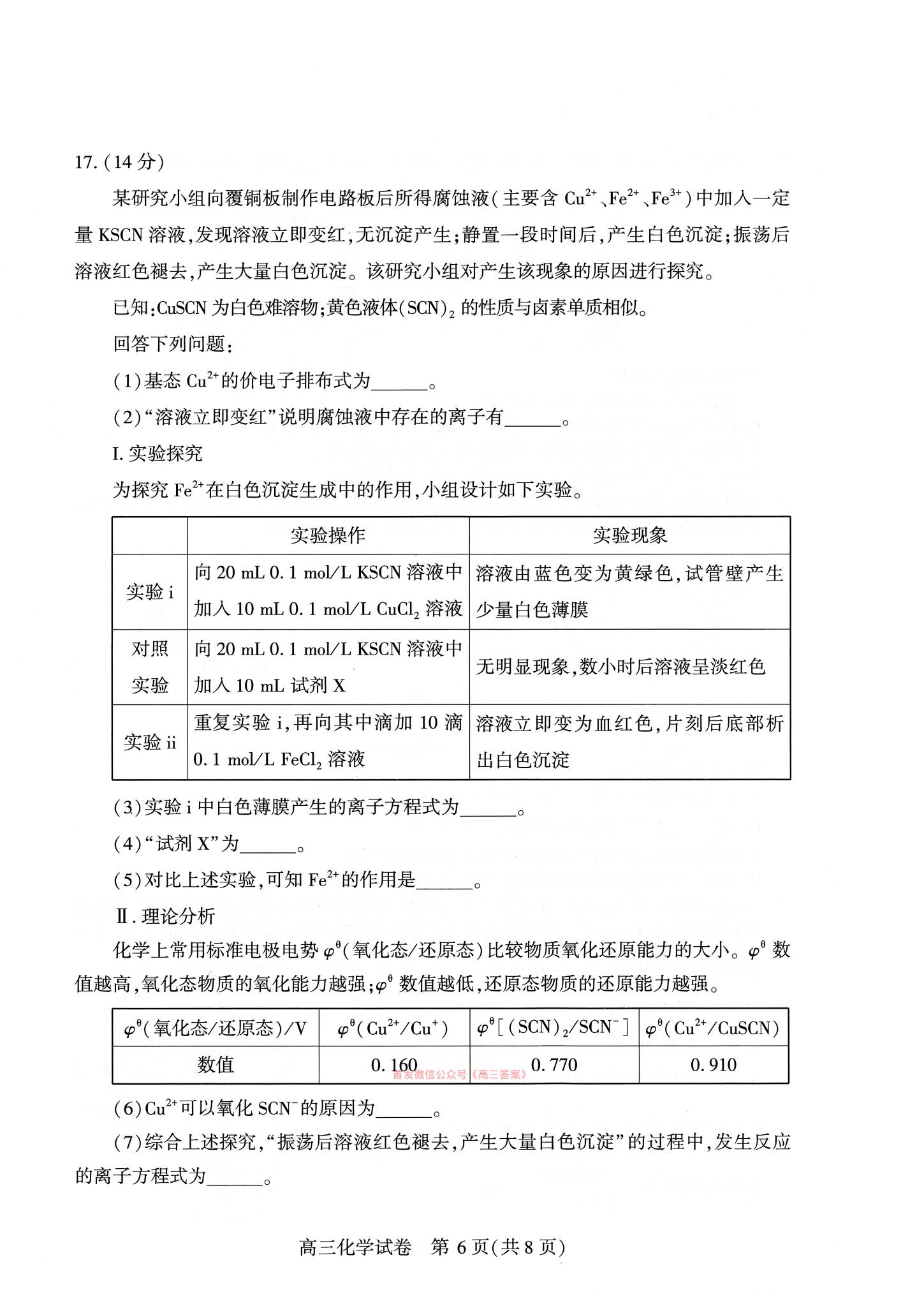
六、2026武汉高三二调化学试卷及答案










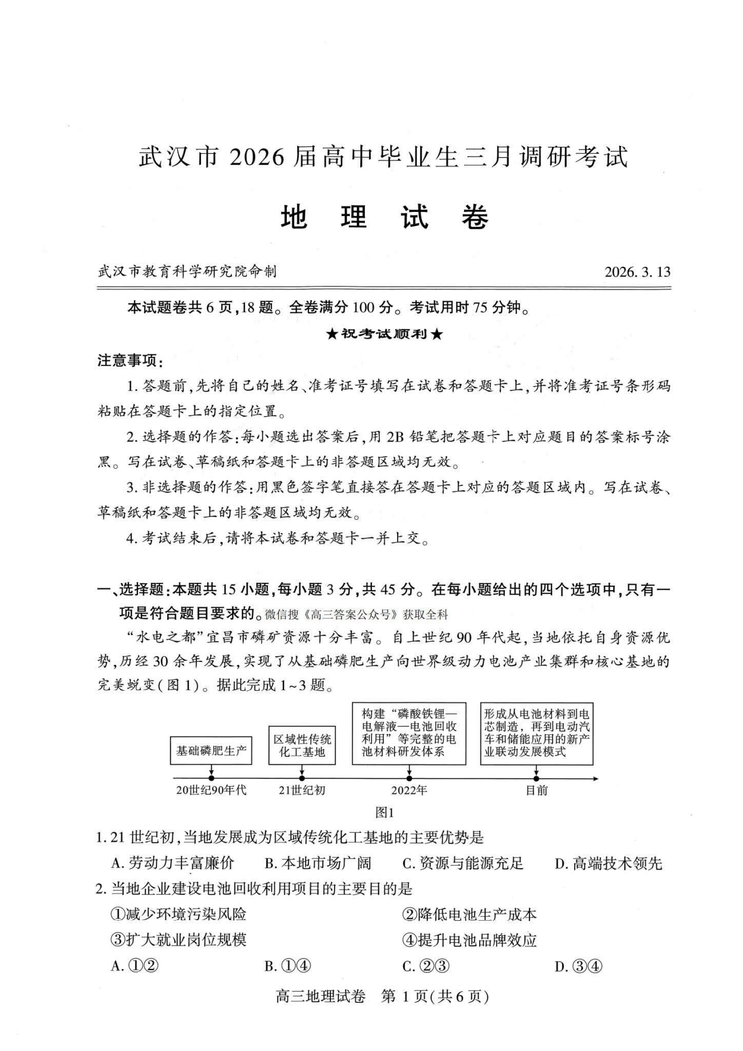
七、2026武汉高三二调地理试卷及答案







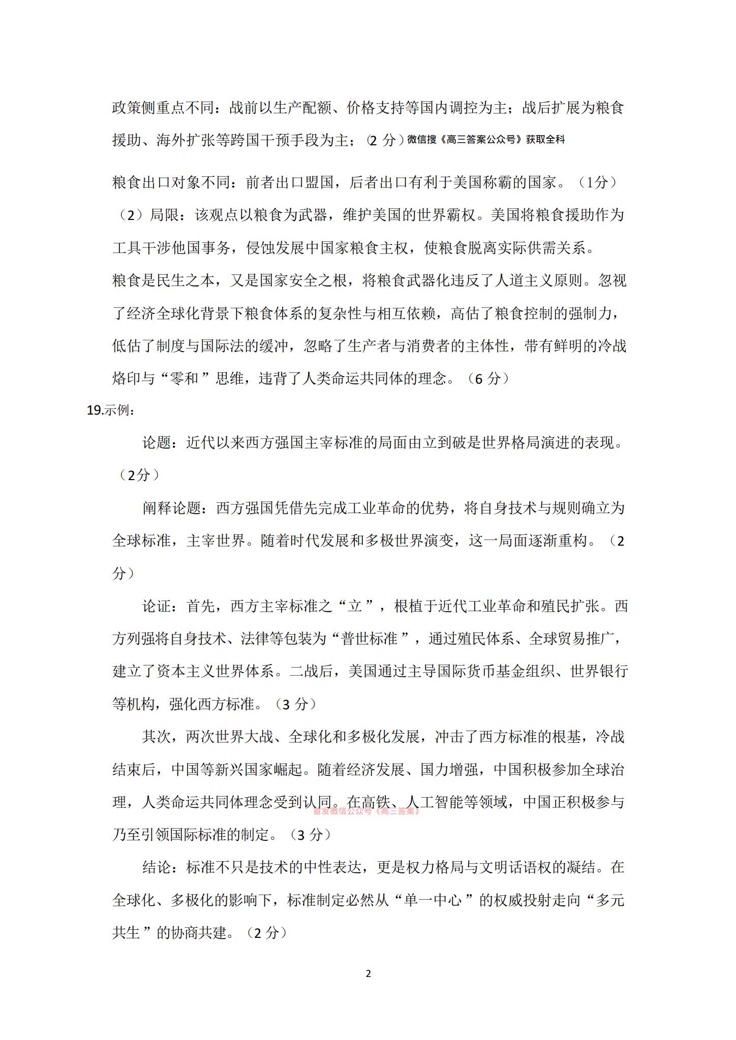
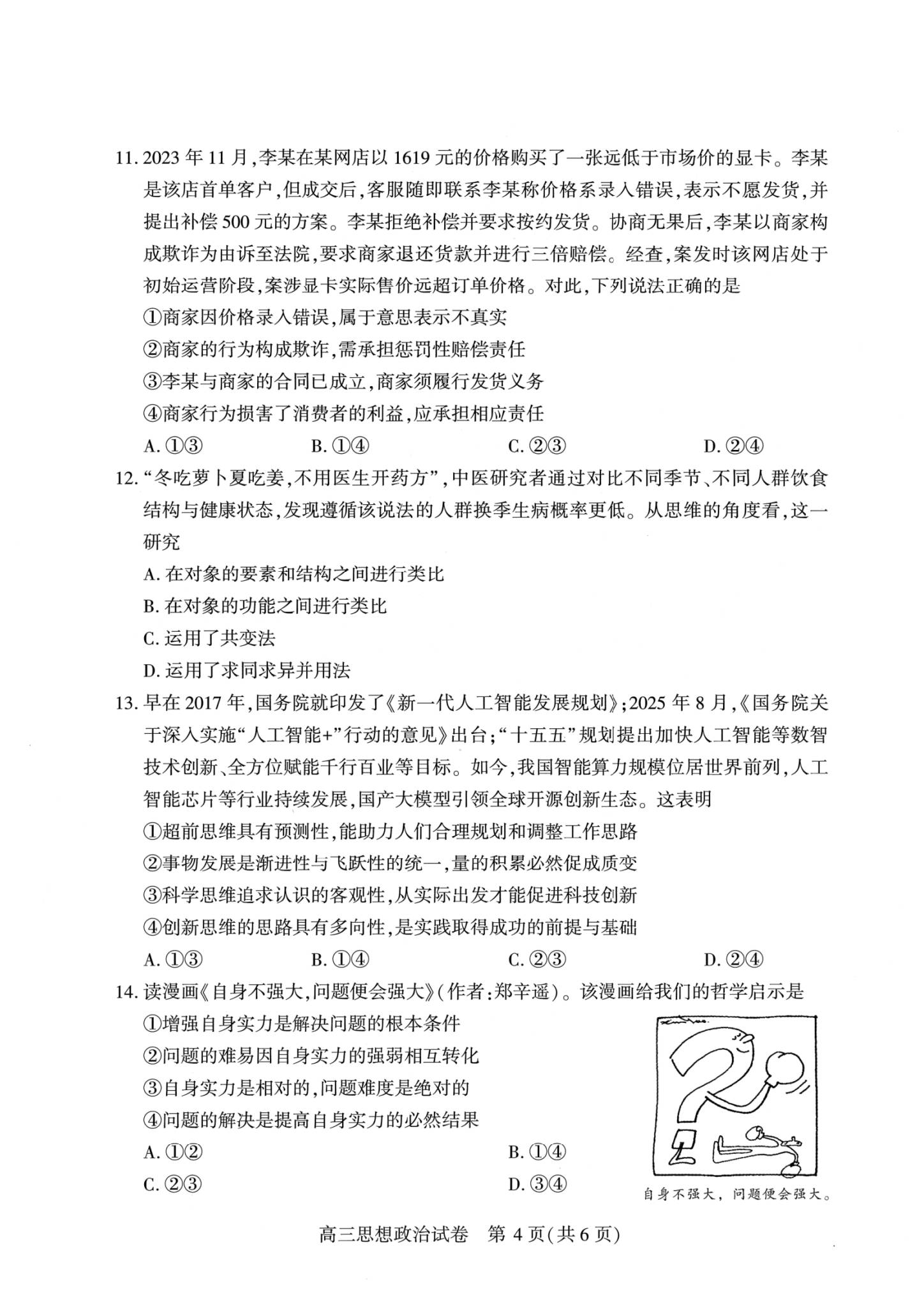
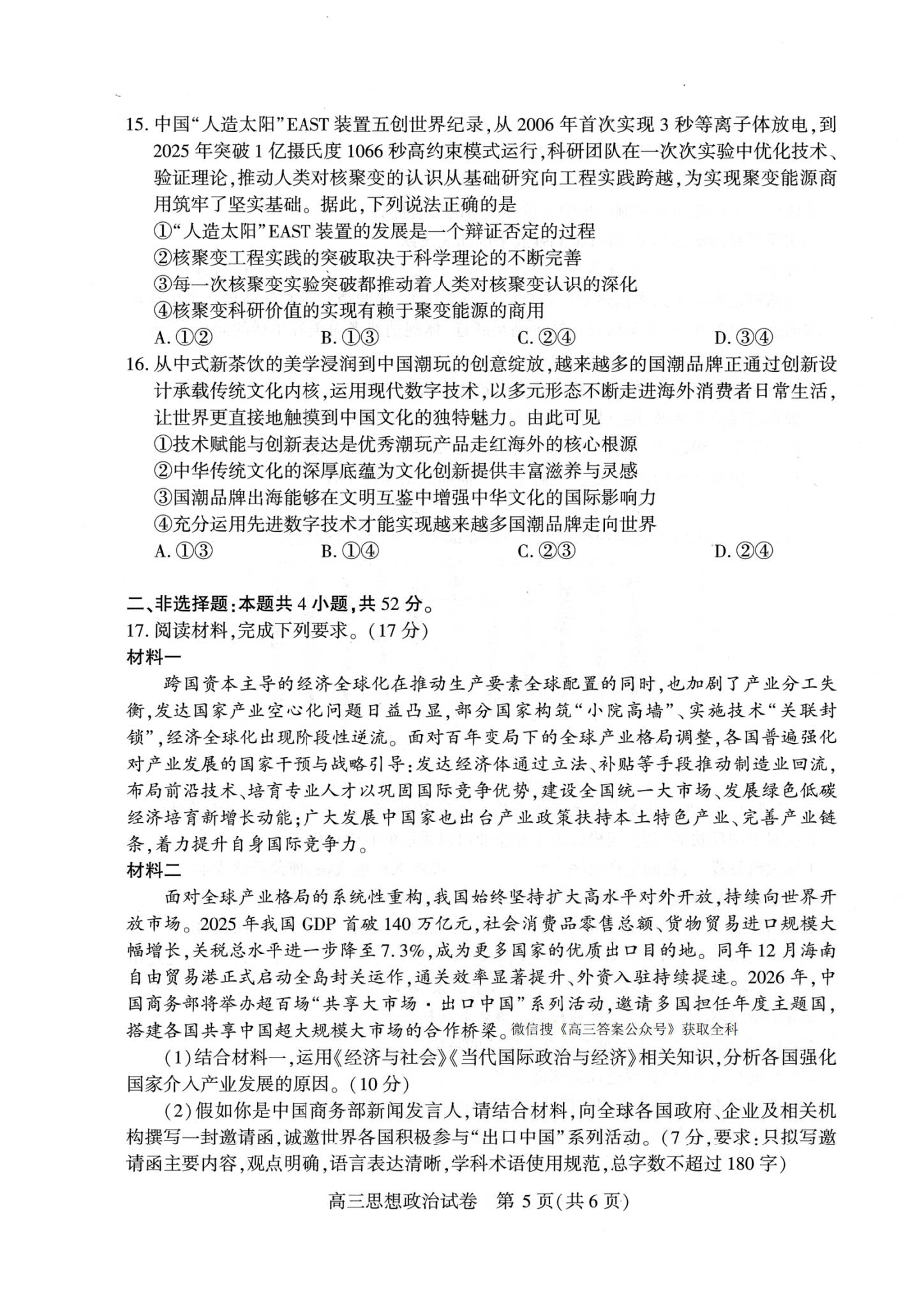
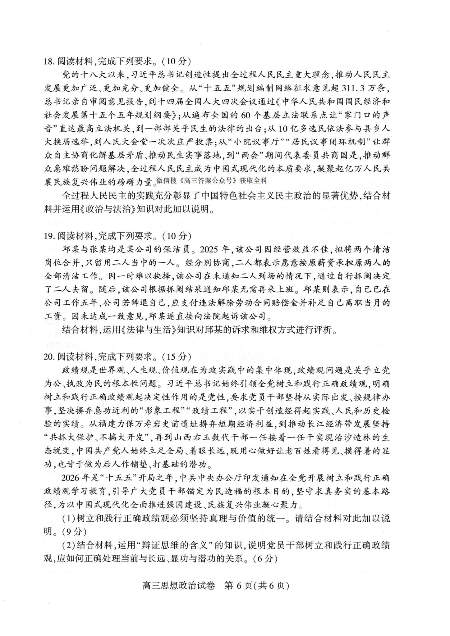
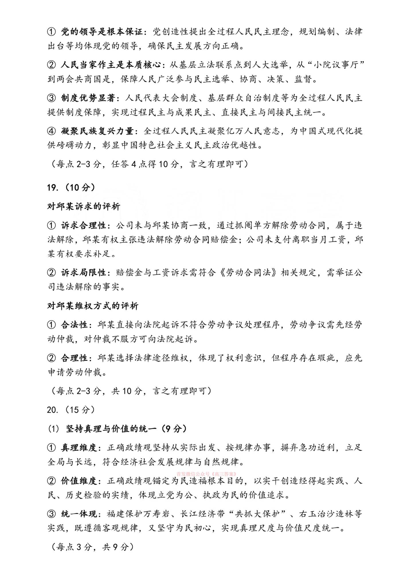
八、2026武汉高三二调政治试卷及答案









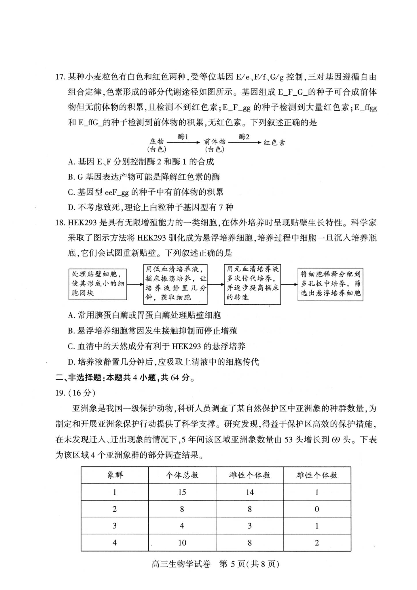
九、2026武汉高三二调生物试卷及答案
















