2026年浙江公费师范生招生政策尚未正式公布,浙江公费师范生主要分为国家公费师范生和定向师范生两类。其中,国家公费师范生由教育部直属师范大学培养,面向全省招生,不限户籍,毕业后需履行不少于6年的中小学教育教学服务期。
本文基于2025年浙江公费师范生相关政策进行整理,供2026届考生和家长参考,最终以浙江省教育考试院及官方公布文件为准。

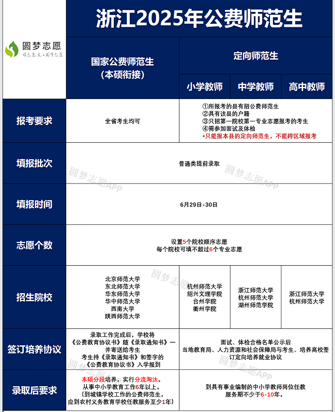
一、2026浙江公费师范生报考政策
从现行政策体系来看,浙江公费师范生主要分为以下两大类别:
国家公费师范生(部属师范大学本硕衔接)
定向师范生(小学/中学/高中教师)
两类公费师范生在培养院校、志愿设置、就业方式及履约要求等方面存在明显差异,考生需结合自身成绩水平、职业规划和区域意愿理性选择。
(一)国家公费师范生(部属师范大学)
1.报考对象
面向浙江省内符合普通高考报名条件的考生,不限户籍所在地。
2.志愿填报批次
在普通类提前录取批次进行填报。
3.志愿设置方式
一般设置5个院校顺序志愿,每个院校下可填报不超过6个专业志愿,整体志愿数量相对适中。
4.招生院校(教育部直属师范大学)
北京师范大学
华东师范大学
东北师范大学
华中师范大学
陕西师范大学
西南大学
5.培养与履约要求
考生被录取后需与高校签订《公费教育协议书》,实行本硕分段培养并设分流淘汰机制。毕业后须在浙江省内中小学从事教育教学工作不少于6年。其中,安排至城镇学校任教的毕业生,需至少有1年在农村义务教育学校服务。
(二)定向师范生(小学/中学/高中教师)
相较国家公费师范生,定向师范生就业指向更加明确,毕业后直接进入事业编制教师岗位。
1.报考对象
面向浙江省内符合高考报名条件的考生,不限户籍。
2.志愿填报批次
在普通类提前录取批次进行填报。
3.志愿设置方式
设置5个院校顺序志愿,每个院校可填报不超过6个专业志愿。
4.招生院校
小学教师:杭州师范大学、绍兴文理学院、台州学院、衢州学院
中学教师:浙江师范大学、杭州师范大学、湖州师范学院
高中教师:浙江师范大学、杭州师范大学
5.培养与履约要求
考生录取后,由当地教育局、人力资源和社会保障部门、培养高校与考生共同签订定向培养就业协议。毕业后直接进入具有事业编制的中小学教师岗位任教,服务年限一般为不少于6—10年。

二、2026浙江国家公费师范生分配去向表
以下为2025年浙江国家公费师范生(部属师范大学本硕衔接)履约任教区域整理,2026届考生在选择院校和专业时可重点参考。
1.北京师范大学
历史学:舟山市
心理学:绍兴市
计算机科学与技术:温州市、舟山市
2.华东师范大学
地理科学:绍兴市、舟山市
汉语言文学:宁波市、舟山市、丽水市
化学:温州市、舟山市、湖州市、台州市、嘉兴市
历史学:温州市、宁波市、舟山市、湖州市
生物科学:温州市、宁波市、舟山市、台州市
数学与应用数学:温州市、宁波市、绍兴市、舟山市、湖州市、丽水市
思想政治教育:温州市、宁波市、绍兴市、舟山市
体育教育:温州市
物理学:温州市、宁波市、绍兴市、舟山市
英语:温州市、宁波市

三、2026浙江地方公费师范生分配去向表
以下为2025年浙江定向师范生就业区域整理,供考生和家长提前了解:
湖州市:德清县、安吉县
绍兴市:嵊州市、上虞区
衢州市:常山县
杭州市:桐庐县、淳安县
舟山市:市本级、岱山县、嵊泗县、普陀区、定海区
宁波市:慈溪市、奉化区、北仑区
台州市:仙居县、三门县、温岭市、天台县、玉环市
温州市:龙港市、乐清市、文成县、泰顺县、平阳县、洞头区
嘉兴市:市本级、海宁市、平湖市、桐乡市、嘉善县、海盐县
丽水市:松阳县、遂昌县、缙云县、云和县、青田县、龙泉市、庆元县、景宁县、莲都区







