2025届长春高三二模将于2月25日-26日进行,为期两天,本文将为大家汇总2025届长春高三二模的全科试题及答案解析,涵盖语文、数学、英语、物理、化学、生物、历史、地理、政治九大学科。

一、考试时间安排:2月25-26日开考,九科全真模拟
2025年长春高三二模将于2月25日-26日举行,全科考试时间表如下:
| 日期 | 时间 | 科目 | 备注 |
|---|---|---|---|
| 2月25日 | 07:30-10:00 | 语文 | 作文聚焦“科技与人文”话题 |
| 10:20-11:35 | 物理/历史 | 理科生专攻电磁感应综合题 | |
| 13:30-15:30 | 数学 | 立体几何建系法必考12分 | |
| 2月26日 | 07:30-08:45 | 化学 | 工业流程题必考12种反应式 |
| 09:00-10:15 | 生物 | 遗传规律高频考点 | |
| 10:30-11:45 | 政治 | 时政术语必背“新质生产力” | |
| 13:00-14:45 | 地理 | 地图判读与区域分析 | |
| 15:00-17:00 | 英语 | 读后续写备好20个情感句式 |
二、2025届长春高三二模全科试题及答案解析汇总
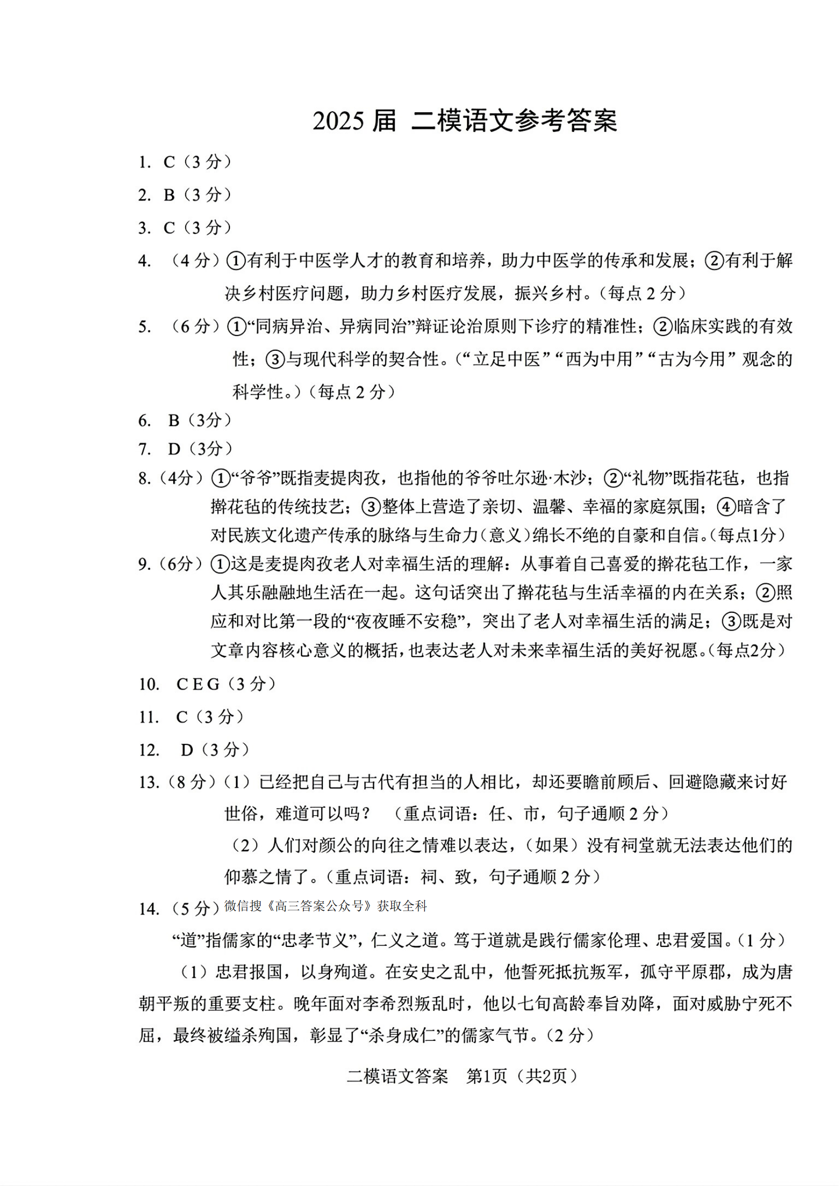
1、语文
核心题型:现代文阅读(社科类文本为主)、文言文、作文(近年多考议论文)。
备考建议:
强化文言文翻译及实词积累,参考2024年试题中的儒家伦理分析题(如《砺智石》选段)。
作文注重逻辑框架,可结合“青年责任”“传统文化创新”等高频主题练习。











2、数学
高频考点:
文科:概率统计、数列(如等比数列求和)、立体几何。
理科:导数应用、圆锥曲线综合题、空间向量。
易错点:函数零点问题、参数方程转化(参考2025届文理高中二模试题第8题)。








3、英语
提分关键:完形填空(上下文逻辑推理)、七选五(关键词匹配)、作文(应用文格式)。
听力训练:每日精听20分钟,重点抓数字、时间、地点信息。


















4、选考科目
(1)物理
高频考点:电磁感应综合题、力学实验、选修3-5动量守恒。











命题方向:工业流程题(12种反应式必考)、有机化学合成路线。











重点模块:遗传规律、生态学、选修一实验设计。
冲刺策略:每天默写5个遗传计算公式,结合真题训练。














(4)政治
时政热点:必背“新质生产力”“人类命运共同体”等术语。










命题趋势:侧重历史事件脉络(如工业革命影响)与材料分析。









难点突破:等值线判读、区域可持续发展案例(如长三角一体化)。









做完二模试题,对照答案解析,能快速找出自己在知识掌握上的不足。比如化学,要是在二模里有机化学部分失分严重,那就说明这一块是自己的薄弱点,后续复习时就可以集中精力攻克,通过多做练习题、回顾知识点等方式来提升。






