2025届安徽高三A10联盟12月联考定于2024年12月19日-20日,为期两天,第一天考语文、化学、生物、政治、地理科目,第二天考英语/日语、物理/历史、数学科目,为考生们提供了一个全面的测试平台。以下是各科试题及答案的详细汇总,供考生们参考。

一、2025届安徽高三A10联盟12月联考各科试题及答案汇总
通过本次2025届安徽高三A10联盟12月联考全科试题及答案的汇总分析,考生们可以全面了解自己在各科目的掌握情况,及时发现自己的不足之处,并调整备考策略。本次考试的试题及答案将在每场考试结束后尽快更新,考生可以保持关注。
1、语文试题及答案
时间:12月19日上午9:00-11:30
语文考试作为高考的重要科目之一,本次联考语文试题涵盖了高考所要求的所有内容,考生们可以通过分析试题及答案,了解自己在语言表达、文学素养等方面的掌握情况,从而有针对性地加强练习。













2、化学试题及答案
时间:12月19日下午14:30-17:05
化学作为再选科目中四选二的科目之一,考试范围为必修一、必修二、选择性必修一、选择性必修二。选择化学科目的考生们可以通过分析试题及答案,巩固化学基础知识,提高解题能力。











3、生物试题及答案
时间:12月19日下午14:30-17:05
生物作为再选科目中四选二的科目之一,考试范围为必修一、必修二、选择性必修一。通过对比试题及答案,选择生物科目考生们可以更加全面地掌握生物知识,提升自己的生物成绩。











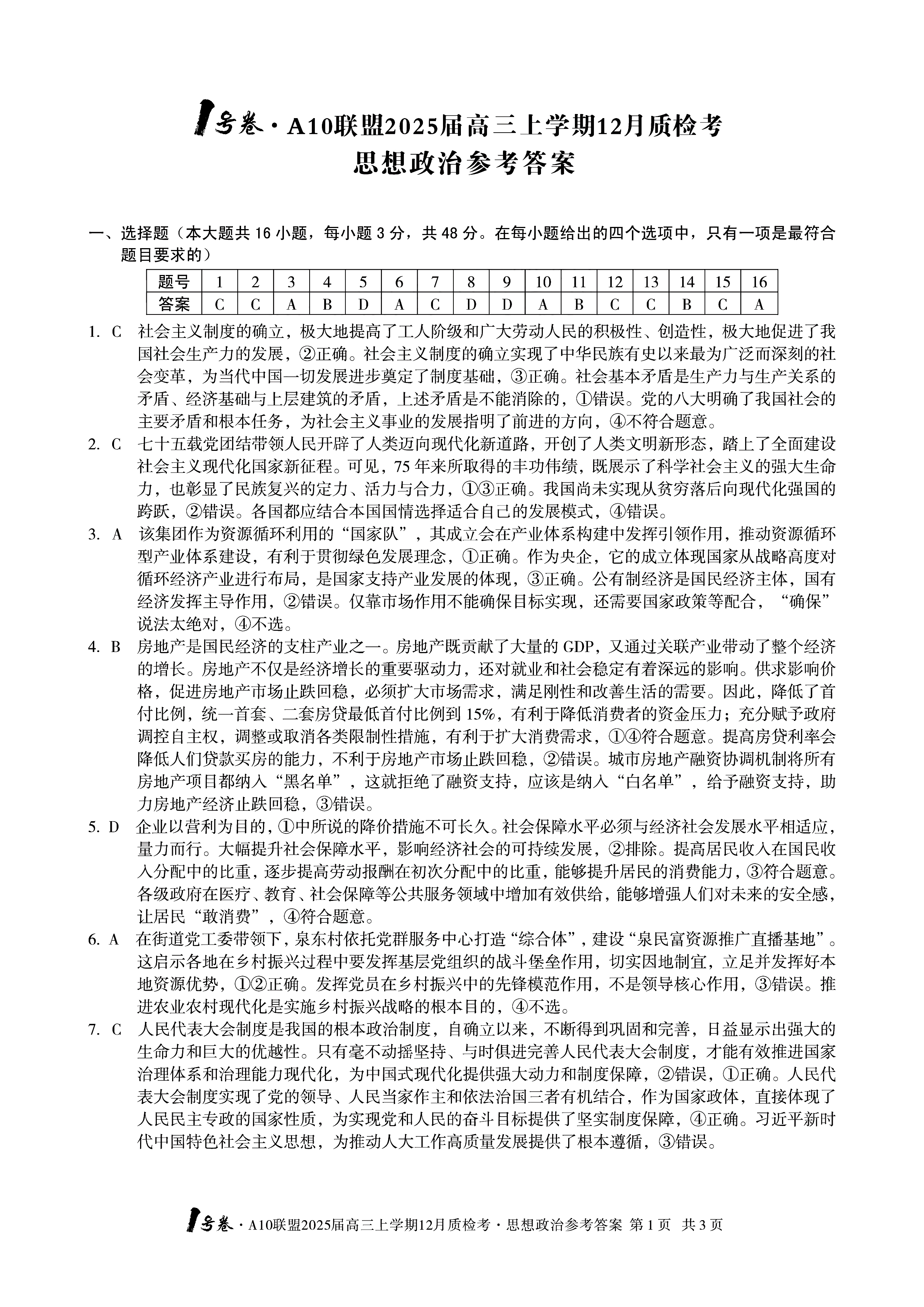
4、政治试题及答案
时间:12月19日下午14:30-17:05
政治作为再选科目中四选二的科目之一,考试范围为必修一、必修二、必修三、必修四、选择性必修一。对于选考了政治的考生们来说,可以通过分析试题及答案,加深对政治理论的理解,提高政治素养。











5、地理试题及答案
时间:12月19日下午14:30-17:05
地理作为再选科目中四选二的科目之一,考试范围为必修一、必修二、选择性必修一、选择性必修二。对于选考了地理的考生们来说,可以通过分析试题及答案,加深对地理知识的理解,提高地理成绩。










6、英语试题及答案
时间:12月20日上午8:00-10:00
外语作为高考中的另一门重要科目,本次联考英语试题同样覆盖了高考所要求的所有内容,考生们可以通过分析试题及答案,提升自己的英语综合运用能力,为高考英语科目的备考打下坚实的基础。














7、物理试题及答案
时间:12月20日上午10:20-11:35
物理属于首选科目中二选一的科目,考试范围为必修一、必修二、必修三、选择性必修一、选择性必修二。对于选考了物理科目的考生来说,通过对比试题及答案,可以更加深入地理解物理概念、掌握解题技巧,从而提升自己的物理成绩。





8、历史试题及答案
时间:12月20日上午10:20-11:35
历史属于首选科目中二选一的科目,考试范围为《中外历史纲要》上、《中外历史纲要》下、选择性必修一。对于选考了历史科目的考生来说,通过对比试题及答案,可以更加系统地掌握历史知识,提升自己的历史成绩。










9、数学试题及答案
时间:12月20日下午14:00-16:00
数学考试历来是高考中的重头戏,本次联考数学试题难度适中,考试范围为必修一、必修二、选择性必修一、选择性必修二,通过对比试题及答案,考生们可以清晰地认识到自己在数学解题能力、逻辑思维等方面的优势与不足,进而制定更加科学的备考计划。











