2024年潍坊一模考试即已经开始了,到3月6日结束,为期3天。本次覆盖九个科目,分别为语文、数学、英语、政治、地理、历史、生物、化学、物理。陈老师将在各科考试后结束后,及时更新该科答案。

一、2024潍坊、滨州一模考试考试安排
2024潍坊一模考试将于3月4日至6日进行,地区包括潍坊市、滨州市、东营市,三地高三考生将应考同一套试卷。各科试卷的命题将按照高考的标准进行,以确保考生们能够适应并熟悉高考的考试形式与难度。
二、2024潍坊、滨州一模考试各科试卷及答案(必考科目)
1.语文试题及答案解析
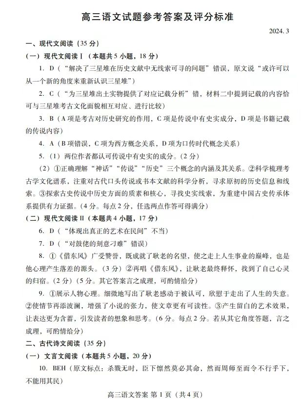
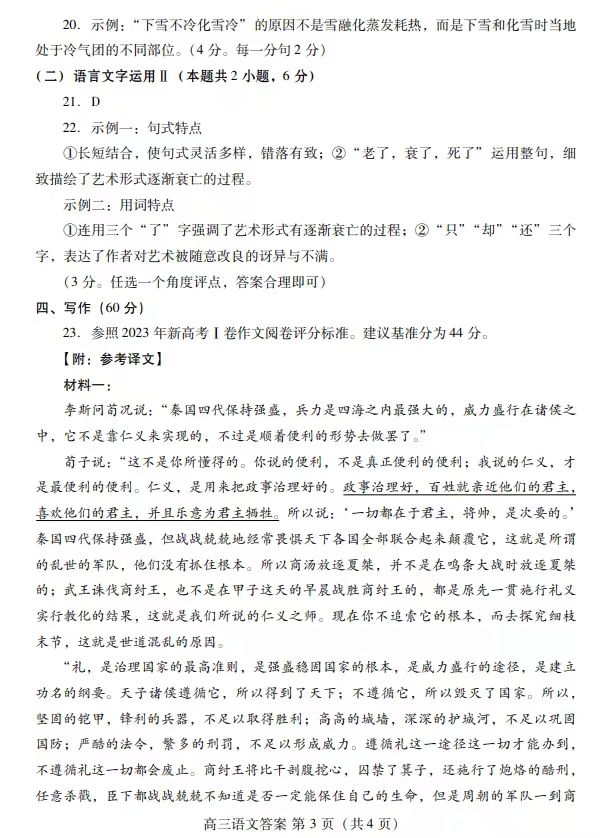
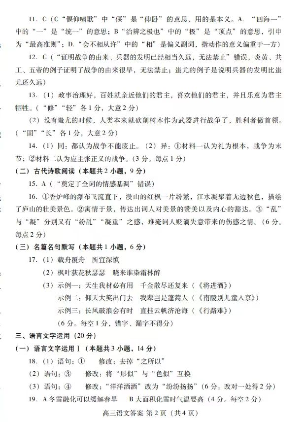
语文考试已经结束了,陈老师已更新2024潍坊、滨州一模语文考试答案及试卷,供同学们参考。









2.数学试题及答案解析
数学科目考试结束后,陈老师将在第一时间更新潍坊一模2024数学试题及答案解析,帮助考生进行有针对性的复习。






3.英语试题及答案解析
2024年潍坊一模英语科目考试将在3月6日下午14:30进行,考试结束后,陈老师将及时上传潍坊一模2024英语试题及答案。






三、2024潍坊、滨州一模各科试卷及答案(选考科目)
选考科目包括化学、地理、物理、生物、政治和历史。考生需要在六门选考科目中自行选择三门进行考试。为了帮助考生全面了解自己的表现,小灯塔将在每门选考科目考试结束后迅速更新并上传答案和试卷解析,以便考生们能够及时预估考试成绩,有针对性地进行查漏补缺。
地理试卷及答案










物理试卷及答案




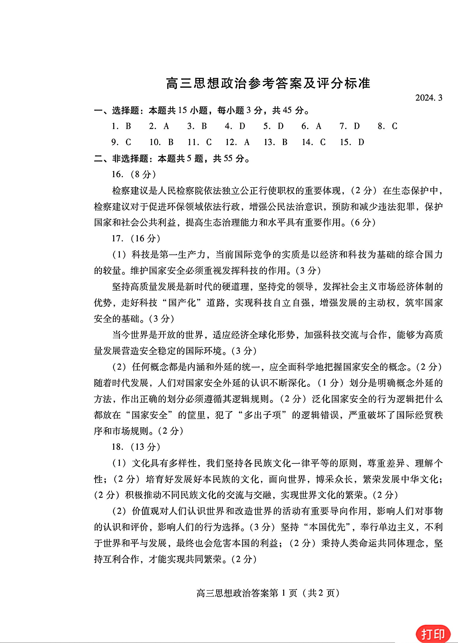
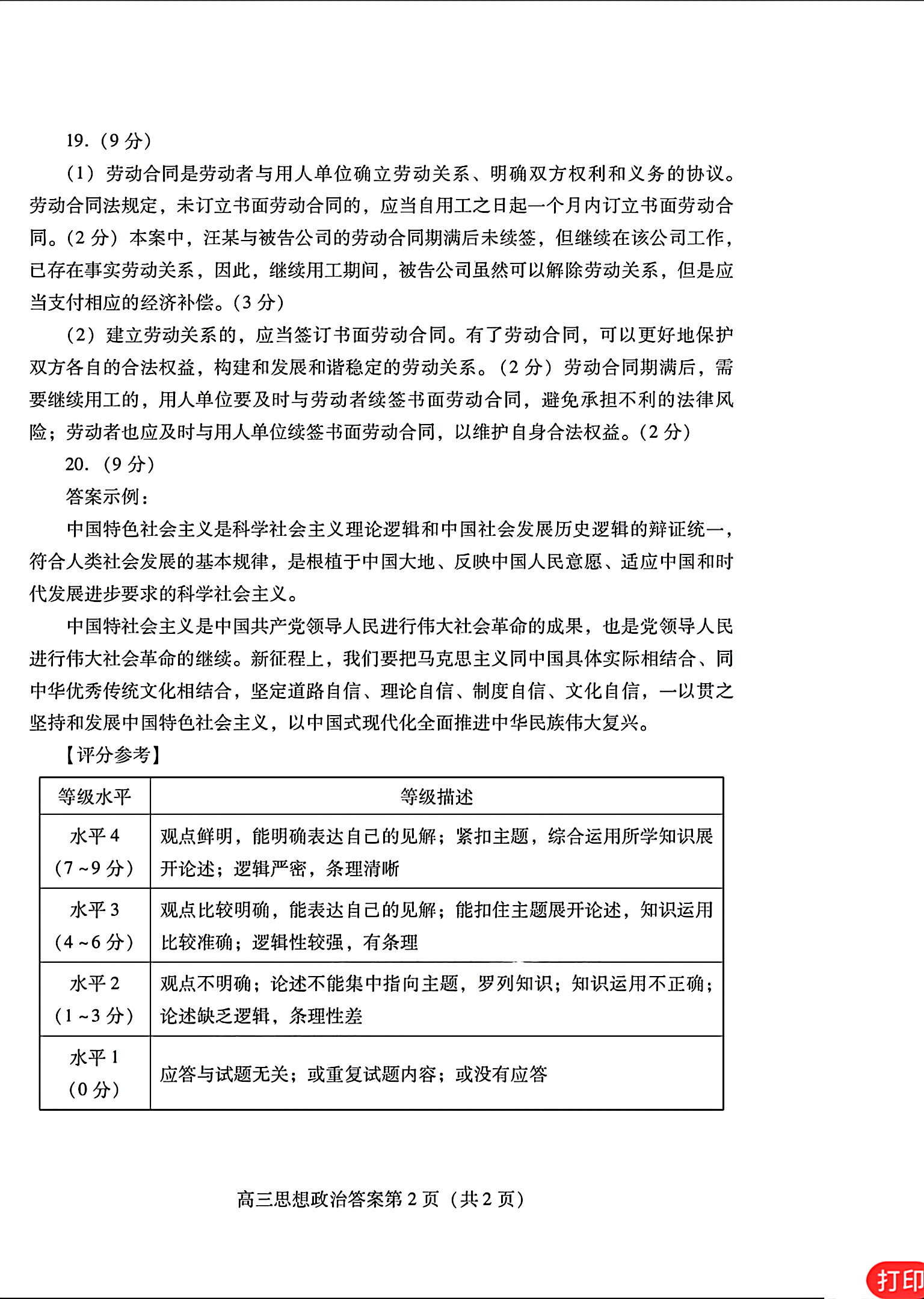
政治试卷及答案








化学试卷及答案






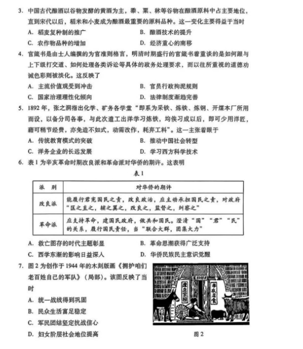
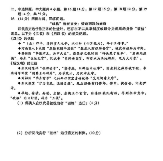
历史答案及试卷








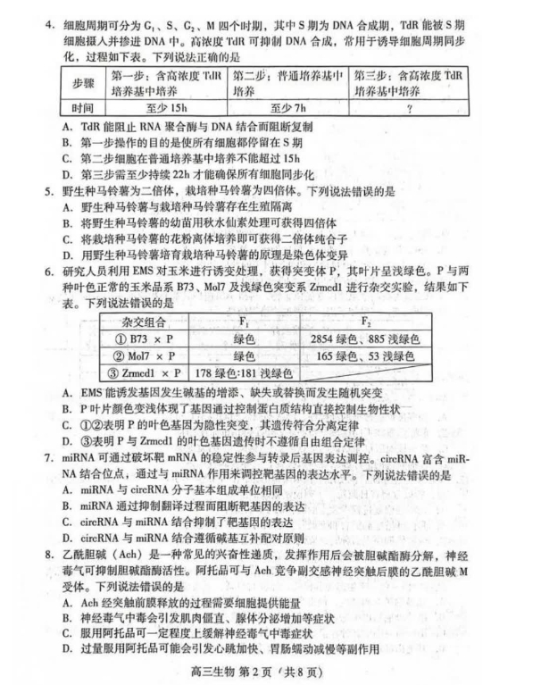
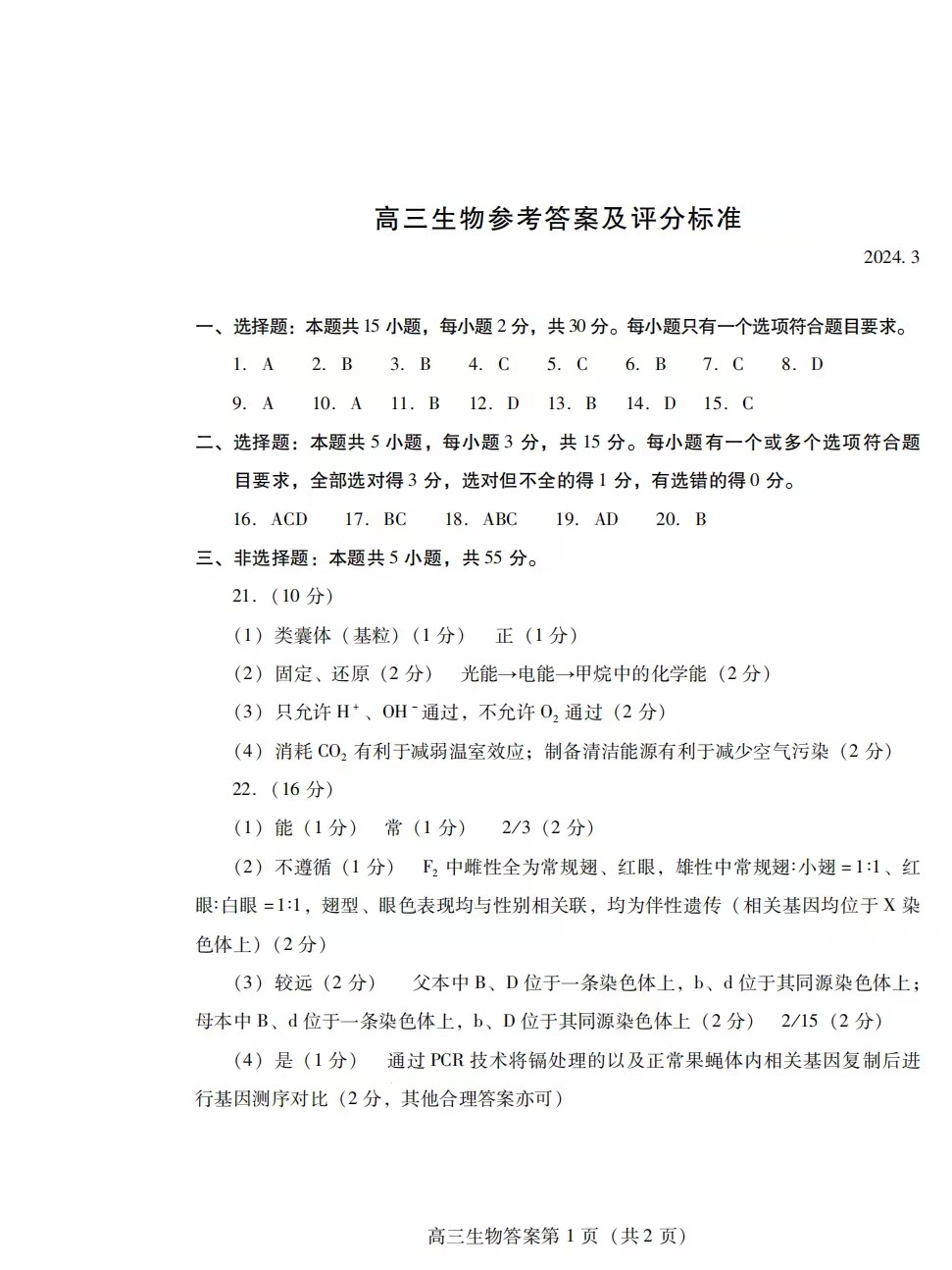
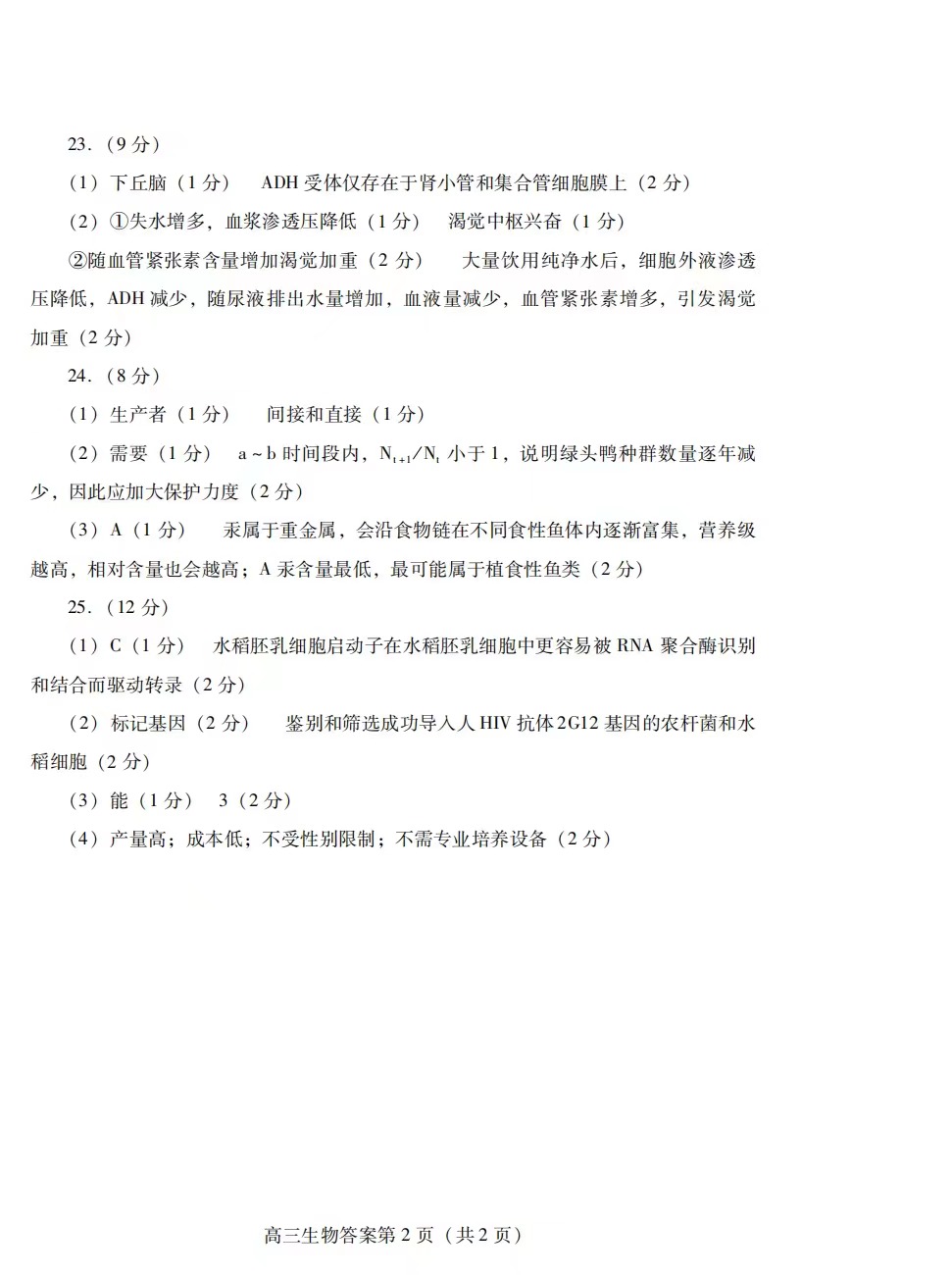
生物答案及试卷















