2026年湖北公费师范生报考政策尚未正式公布,湖北公费师范生主要分为部属公费师范生(本硕衔接)和省级公费师范生(“荆楚优师计划”)两大类。其中,部属公费师范生由教育部直属师范大学培养,面向全省招生,不限户籍,实行本硕衔接培养模式,毕业后需履行不少于6年的中小学教学服务期。
本文基于2025年湖北公费师范生相关政策进行系统整理,供2026届考生和家长提前参考,最终以湖北省教育厅、教育考试院当年正式公布文件为准。

一、2026湖北公费师范生报考政策
从现行政策体系来看,湖北公费师范生主要分为以下两大类别:
部属公费师范生(本硕衔接)
省级公费师范生(荆楚优师计划)
两类公费师范生在报考条件、志愿设置、招生院校及履约去向等方面存在明显差异,考生需结合成绩水平与就业预期综合权衡。
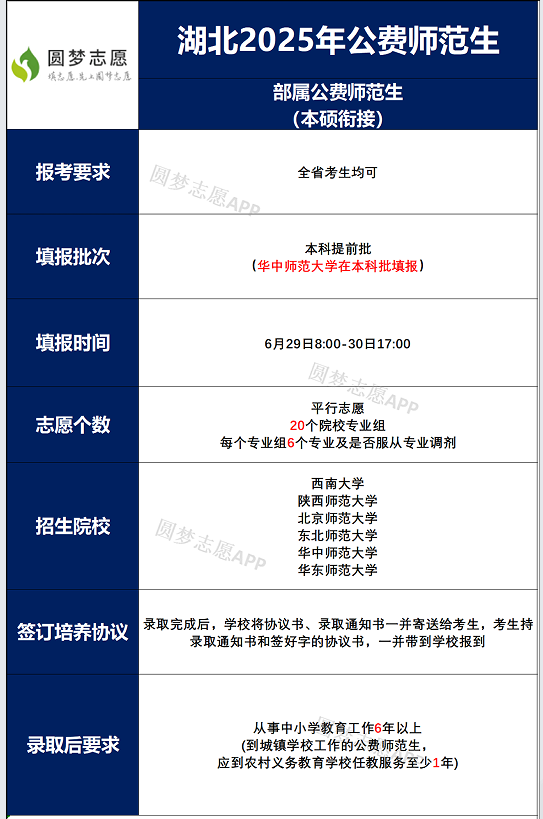
(一)部属公费师范生(本硕衔接)
1.报考对象
面向全省符合普通高考报名条件的考生,不限制户籍所在地。
2.志愿填报批次
原则上在本科提前批进行填报(其中华中师范大学在本科批填报,具体以当年公布为准)。
3.志愿设置方式
实行平行志愿投档,一般设置20个院校专业组志愿,每个专业组下可填报6个专业,并选择是否服从专业调剂,整体志愿容量较大。
4.招生院校(教育部直属师范大学)
北京师范大学
华东师范大学
华中师范大学
东北师范大学
陕西师范大学
西南大学
5.培养与履约要求
考生被录取后需与高校签订《公费教育协议书》。
毕业后须从事中小学教育教学工作不少于6年;其中,安排至城镇学校任教的毕业生,需至少有1年在农村义务教育学校服务。
(二)省级公费师范生(荆楚优师计划)
相较部属公费师范生,省级公费师范生定向属性更强,主要服务于湖北省基层和农村教育。
1.主要报考条件
符合湖北省普通高考报名条件
身体条件符合普通高校招生体检标准
服从定向培养及履约任教安排
2.志愿填报方式
在省内专项计划相关批次进行填报,具体批次与时间以当年公布为准。
3.培养与履约要求
考生毕业后须到协议约定的县(市、区)中小学任教,履约服务期一般为不少于6年,在服务期内原则上不得随意流动。

二、2026湖北国家公费师范生分配去向表
以下为2025年湖北部属公费师范生履约任教区域整理,2026届考生在选择院校与专业时可重点参考。
1.东北师范大学
汉语言文学:武汉市、黄石市、宜昌市、黄冈市、恩施州
英语:宜昌市
历史学:宜昌市、荆门市
思想政治教育:武汉市、宜昌市、恩施州
数学与应用数学:武汉市、宜昌市、荆门市、黄冈市、恩施州
物理学:武汉市、宜昌市、荆门市、随州市
化学:黄石市、宜昌市、恩施州
生物科学:宜昌市
地理科学:宜昌市
2.华东师范大学
汉语言文学:宜昌市、襄阳市
英语:宜昌市、恩施州
历史学:宜昌市、恩施州
思想政治教育:宜昌市
化学:宜昌市
生物科学:宜昌市
数学与应用数学:武汉市、恩施州
地理科学:宜昌市
物理学:武汉市、随州市

三、2026湖北地方公费师范生分配去向表(荆楚优师计划)
以下为2025年湖北省级公费师范生定向就业区域整理,供考生和家长提前了解:
黄石市:阳新县、大冶市
随州市:随县、广水市
荆门市:沙洋县、钟祥市、京山市
神农架林区:全区定向
十堰市:丹江口市、郧阳区、郧西县、竹山县、竹溪县、房县、茅箭区、张湾区
襄阳市:保康县、南漳县、谷城县、枣阳市、宜城市、老河口市
宜昌市:秭归县、长阳县、五峰县、当阳市、远安县、兴山县、宜都市、枝江市
孝感市:大悟县、孝昌县、汉川市、应城市、云梦县、安陆市
咸宁市:崇阳县、通山县、通城县、嘉鱼县、赤壁市
恩施土家族苗族自治州:恩施市、利川市、建始县、巴东县、宣恩县、咸丰县、来凤县、鹤峰县
荆州市:监利市、洪湖市、江陵县、松滋市、公安县、石首市
黄冈市:团风县、红安县、麻城市、罗田县、英山县、蕲春县、浠水县、武穴市、黄梅县







