在贵州省招生的警校包含贵州警察学院、中国刑事警察学院等。本文将为2026年想要报考警校的贵州考生介绍:提前批公安类专业的报考时间、录取要求及流程图,供大家参考!

一、贵州警校提前批报考时间流程图
以下流程参考2025年贵州警校提前批报考安排,2026年具体时间以贵州省教育考试院及招生院校官方通知为准。各环节环环相扣,考生需提前做好准备,避免遗漏关键节点。
6月25日-7月2日17:00:填报个人信息。
6月28日-7月2日:填报志愿。
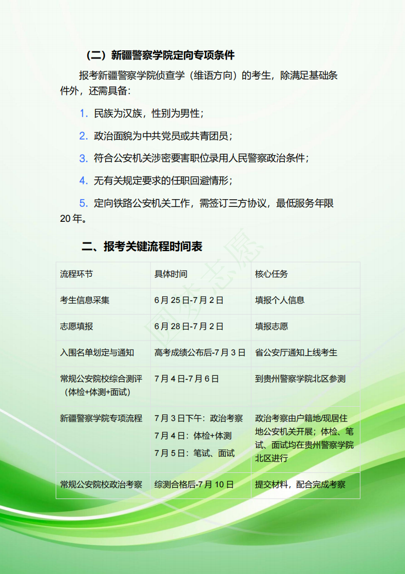
高考成绩公布后-7月3日:入围名单划定与通知。
7月4日-7月6日:常规公安院校综合测评(体检+体测+面试)。
新疆警察学院转向流程:
7月3日下午:政治考察;
7月4日:体检+体测;
7月5日:笔试、面试。
常规公安院校政治考察:
综测合格后-7月10日:提交材料,配合完成考察。

二、贵州警校提前批录取分数线
以下为南京警察学院、贵州警察学院、、郑州警察学院、中国人民警察大学、中国人民公安大学、中国刑事警察学院2025年在贵州本科提前批公安类专业录取最低分及位次,按性别分类整理。
(一)女生录取分数线及竞争分析
女生报考警校提前批竞争尤为激烈,整体录取分数偏高,尤其是涉外警务、治安学等专业,位次要求靠前。
1、南京警察学院、郑州警察学院、中国人民警察大学、中国刑事警察学院

2、贵州警察学院
| 科类 | 专业名称 | 备注 | 最 低 分 |
最低分 位次 |
|---|---|---|---|---|
| 历史 | 公安学类 | 女 | 598 | 2405 |
| 历史 | 警务指挥与战术 | 女 | 595 | 2629 |
| 历史 | 公安管理学 | 女 | 601 | 2160 |
| 历史 | 治安学 | 女 | 596 | 2556 |
| 物理 | 交通管理工程 | 女 | 590 | 9540 |
| 物理 | 刑事科学技术 | 女 | 597 | 7869 |
| 物理 | 安全防范工程 | 女 | 590 | 9540 |
| 物理 | 网络安全与执法 | 女 | 597 | 7869 |
| 物理 | 公安学类 | 女 | 595 | 8349 |
| 物理 | 警务指挥与战术 | 女 | 585 | 10908 |
| 物理 | 公安管理学 | 女 | 590 | 9540 |
| 物理 | 治安学 | 女 | 582 | 11764 |
3、中国人民公安大学
| 科类 | 专业名称 | 备注 | 最 低 分 |
最低分 位次 |
|---|---|---|---|---|
| 历史 | 治安学 | 警察法学方向,女 | 630 | 655 |
| 历史 | 侦查学 | 女 | 641 | 346 |
| 历史 | 公安管理学 | 女 | 635 | 510 |
| 历史 | 涉外警务 | 女 | 634 | 527 |
| 物理 | 交通管理工程 | 女 | 641 | 1398 |
| 物理 | 安全防范工程 | 女 | 639 | 1547 |
| 物理 | 治安学 | 女 | 627 | 2700 |
| 物理 | 公安政治工作 | 女 | 609 | 5398 |
| 物理 | 刑事科学技术 | 女 | 631 | 2273 |
| 物理 | 数据警务技术 | 女 | 632 | 2165 |
(二)男生
男生报考竞争强度低于女生。但热门专业(如网络安全与执法、刑事科学技术等核心专业)仍需较高分数位次支撑。
1、贵州警察学院
| 科类 | 专业名称 | 备注 | 最 低 分 |
最低分 位次 |
|---|---|---|---|---|
| 历史 | 公安学类 | 男 | 549 | 8699 |
| 历史 | 警务指挥与战术 | 男 | 537 | 11111 |
| 历史 | 公安管理学 | 男 | 534 | 11799 |
| 历史 | 治安学 | 男 | 531 | 12500 |
| 物理 | 交通管理工程 | 男 | 560 | 19323 |
| 物理 | 刑事科学技术 | 男 | 571 | 15352 |
| 物理 | 安全防范工程 | 男 | 559 | 19736 |
| 物理 | 网络安全与执法 | 男 | 564 | 17846 |
| 物理 | 公安学类 | 男 | 543 | 26787 |
| 物理 | 警务指挥与战术 | 男 | 538 | 29266 |
| 物理 | 公安管理学 | 男 | 532 | 32410 |
| 物理 | 治安学 | 男 | 534 | 31338 |
2、南京警察学院
| 科类 | 专业名称 | 备注 | 最 低 分 |
最低分 位次 |
|---|---|---|---|---|
| 历史 | 治安学 | 男 | 583 | 3784 |
| 历史 | 警犬技术 | 男 | 530 | 12768 |
| 历史 | 警务指挥与战术 | 特警方向,男 | 506 | 19725 |
| 物理 | 网络安全与执法 | 男 | 602 | 6766 |
| 物理 | 食品药品环境 犯罪侦查技术 |
男 | 594 | 8592 |
| 物理 | 侦查学 | 男 | 560 | 19323 |
| 物理 | 警犬技术 | 男 | 550 | 23535 |
| 物理 | 刑事科学技术 | 男 | 505 | 49105 |
| 物理 | 警务指挥与战术 | 特警方向,男 | 540 | 28257 |
3、郑州警察学院
| 科类 | 专业名称 | 备注 | 最 低 分 |
最低分 位次 |
|---|---|---|---|---|
| 历史 | 治安学 | 男 | 513 | 17475 |
| 历史 | 治安学 | 城轨安全与 执法方向,男 |
503 | 20764 |
| 历史 | 侦查学 | 男 | 512 | 17764 |
| 历史 | 警务指挥与战术 | 男 | 524 | 14309 |
| 历史 | 铁路警务 | 男 | 515 | 16885 |
| 历史 | 公安管理学 | 男 | 509 | 18755 |
| 物理 | 刑事科学技术 | 男 | 540 | 28257 |
| 物理 | 网络安全与执法 | 男 | 575 | 14004 |
| 物理 | 治安学 | 城轨安全与 执法方向,男 |
521 | 38677 |
| 物理 | 治安学 | 男 | 531 | 32984 |
| 物理 | 治安学 | 男 | 541 | 27748 |
| 物理 | 公安管理学 | 男 | 536 | 30350 |
| 物理 | 警务指挥与战术 | 男 | 539 | 28756 |
| 物理 | 侦查学 | 男 | 551 | 23104 |
| 物理 | 铁路警务 | 男 | 539 | 28756 |
| 物理 | 刑事科学技术 | 男 | 537 | 29837 |
| 物理 | 网络安全与执法 | 男 | 540 | 28257 |
4、中国人民公安大学
| 科类 | 专业名称 | 备注 | 最 低 分 |
最低分 位次 |
|---|---|---|---|---|
| 历史 | 治安学 | 警察法学 方向,男 |
587 | 3361 |
| 历史 | 治安学 | 男 | 612 | 1443 |
| 历史 | 公安情报学 | 男 | 610 | 1554 |
| 历史 | 侦查学 | 男 | 622 | 948 |
| 历史 | 公安管理学 | 男 | 613 | 1399 |
| 历史 | 涉外警务 | 男 | 576 | 4587 |
| 历史 | 犯罪学 | 男 | 598 | 2405 |
| 历史 | 公安政治工作 | 男 | 515 | 16885 |
| 历史 | 侦查学 | 男 | 601 | 2160 |
| 历史 | 治安学 | 男 | 602 | 2091 |
| 历史 | 公安管理学 | 男 | 586 | 3458 |
| 物理 | 刑事科学技术 | 男 | 636 | 1788 |
| 物理 | 交通管理工程 | 男 | 628 | 2595 |
| 物理 | 安全防范工程 | 男 | 628 | 2595 |
| 物理 | 网络安全与执法 | 男 | 637 | 1704 |
| 物理 | 数据警务技术 | 男 | 629 | 2495 |
| 物理 | 侦查学 | 男 | 610 | 5223 |
| 物理 | 治安学 | 男 | 614 | 4526 |
| 物理 | 治安学 | 警察法学 方向,男 |
609 | 5398 |
| 物理 | 犯罪学 | 男 | 624 | 3054 |
| 物理 | 公安情报学 | 男 | 482 | 66878 |
| 物理 | 涉外警务 | 男 | 602 | 6766 |
| 物理 | 公安政治工作 | 男 | 614 | 4526 |
| 物理 | 安全防范工程 | 男 | 623 | 3176 |
| 物理 | 交通管理工程 | 男 | 623 | 3176 |
| 物理 | 刑事科学技术 | 男 | 627 | 2700 |
| 物理 | 网络安全与执法 | 男 | 654 | 690 |
| 物理 | 公安视听技术 | 男 | 616 | 4232 |
| 物理 | 数据警务技术 | 男 | 616 | 4232 |
5、中国人民警察大学
| 科类 | 专业名称 | 备注 | 最 低 分 |
最低分 位次 |
|---|---|---|---|---|
| 历史 | 移民管理 | 男 | 593 | 2779 |
| 历史 | 警务指挥与战术 | 男 | 598 | 2405 |
| 历史 | 出入境管理 | 男 | 514 | 17173 |
| 历史 | 公安政治工作 | 男 | 603 | 2019 |
| 历史 | 涉外警务 | 男 | 564 | 6229 |
| 物理 | 刑事科学技术 | 男 | 623 | 3176 |
| 物理 | 食品药品环境 犯罪侦查技术 |
男 | 609 | 5398 |
| 物理 | 数据警务技术 | 男 | 609 | 5398 |
| 物理 | 网络安全与执法 | 男 | 611 | 5037 |
| 物理 | 出入境管理 | 男 | 600 | 7188 |
| 物理 | 移民管理 | 男 | 597 | 7869 |
| 物理 | 公安情报学 | 男 | 598 | 7640 |
| 物理 | 数据警务技术 | 男 | 554 | 21843 |
6、中国刑事警察学院
| 科类 | 专业名称 | 备注 | 最 低 分 |
最低分 位次 |
|---|---|---|---|---|
| 历史 | 公安情报学 | 男 | 586 | 3458 |
| 历史 | 经济犯罪侦查 | 男 | 586 | 3458 |
| 历史 | 禁毒学 | 男 | 489 | 26151 |
| 历史 | 侦查学 | 男 | 487 | 26905 |
| 历史 | 治安学 | 男 | 491 | 25379 |
| 历史 | 禁毒学 | 男 | 501 | 21524 |
| 历史 | 侦查学 | 男 | 603 | 2019 |
| 历史 | 经济犯罪侦查 | 男 | 599 | 2313 |
| 物理 | 刑事科学技术 | 男 | 614 | 4526 |
| 物理 | 网络安全与执法 | 男 | 617 | 4078 |
| 物理 | 公安视听技术 | 男 | 611 | 5037 |
| 物理 | 侦查学 | 男 | 606 | 5943 |
| 物理 | 公安视听技术 | 男 | 480 | 68583 |
| 物理 | 网络安全与执法 | 男 | 603 | 6544 |
| 物理 | 刑事科学技术 | 男 | 603 | 6544 |






