2025年湖南省普通高校招生考试于6月7日至9日举行。作为全国第三批高考综合改革试点省份,湖南继续采用“3+1+2”新高考模式,其中语文、数学、外语三科使用全国新高考Ⅰ卷,物理/历史为首选科目,化学、生物、政治、地理四科中任选两门作为再选科目。

一般来说,高考试卷及官方答案会在高考结束后的一至两周内公布。但由于时间紧迫,许多考生想早点着手准备高考志愿填报,所以为帮助各位考生预测高考成绩,本文中的试卷答案是根据考生考后回忆、网上搜集而成的,仅供参考。
一、2025湖南高考语文真题及答案
考试时间:6月7日星期六9:00-11:30
分值:150分
试卷答案:
全国一卷作文题目↓
阅读下面的材料,根据要求写作。
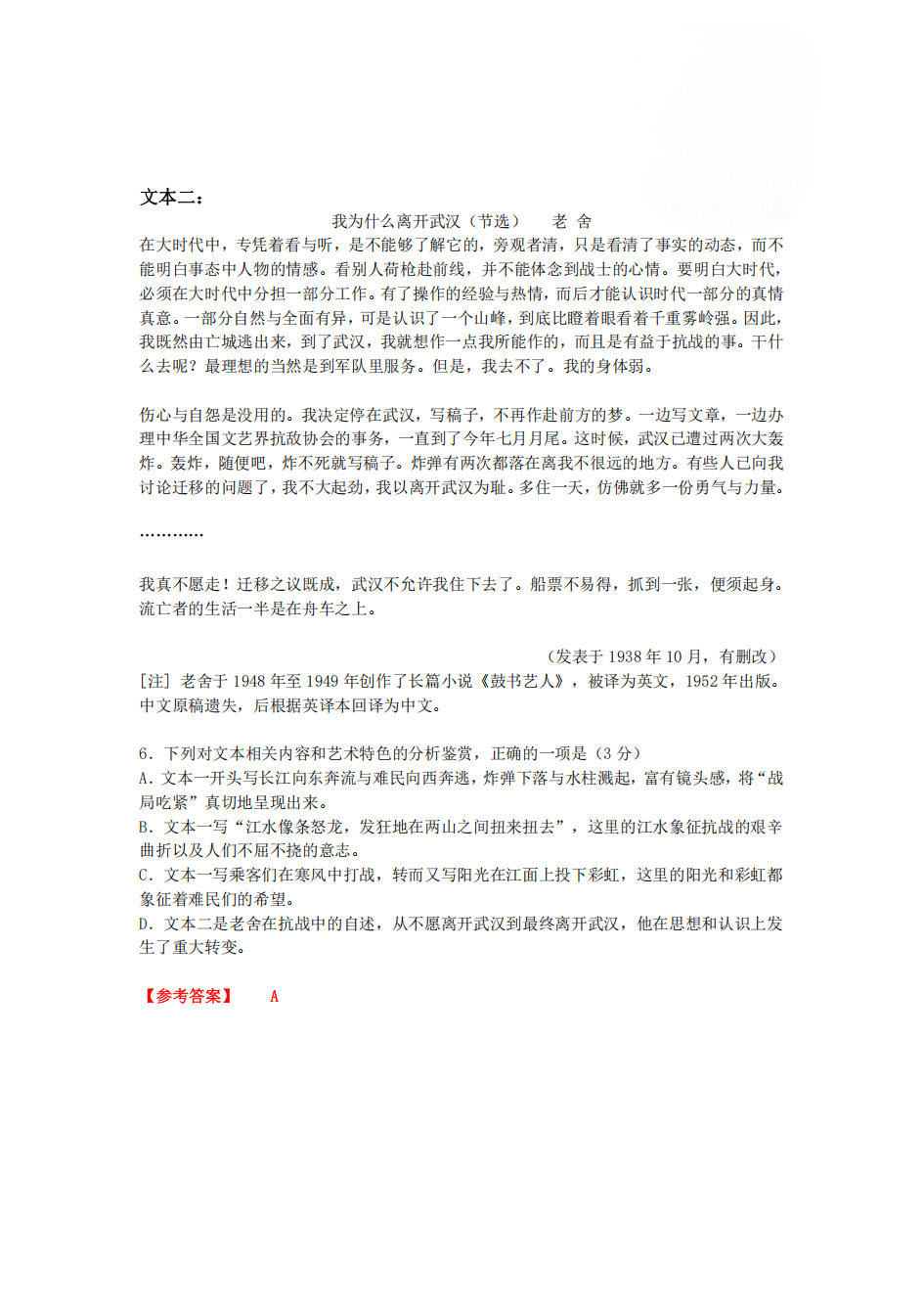
他想要给孩子们唱上一段,可是心里直翻腾,开不了口。——老舍《鼓书艺人》(见全国一卷阅读II)
假如我是一只鸟,我也应该用嘶哑的喉咙歌唱——艾青《我爱这土地》
我要以带血的手和你们一一拥抱,因为一个民族已经起来——穆旦《赞美》
以上材料引发了你怎样的联想和思考?请写一篇文章。
要求:选准角度,确定立意,明确文体,自拟标题;不要套作,不得抄袭;不得泄露个人信息;不少于800字。
阅读题:






二、2025湖南高考数学真题及答案
考试时间:6月7日星期六15:00 - 17:00
分值:150分
试卷答案:










三、2025湖南高考历史真题及答案
考试时间:6月8日星期天09:00 - 10:15
分值:100分
试卷答案:小灯塔将会在考试结束后立刻上传2025年湖南高考历史试卷及答案解析,请各位考生保持关注,以便获取最新答案。
四、2025湖南高考物理真题及答案
考试时间:6月8日星期天09:00 - 10:15
分值:100分
试卷答案:小灯塔将会在考试结束后立刻上传2025年湖南高考物理试卷及答案解析,请各位考生保持关注,以便获取最新答案。

五、2025湖南高考外语真题及答案
考试时间:6月8日星期天15:00 - 17:00
分值:150分
试卷答案:小灯塔将会在考试结束后立刻上传2025年湖南高考外语试卷及答案解析,请各位考生保持关注,以便获取最新答案。












六、2025湖南高考化学真题及答案
考试时间:6月9日星期一08:30 - 09:45
分值:100分(赋分)
试卷答案:小灯塔将会在考试结束后立刻上传2025年湖南高考化学试卷及答案解析,请各位考生保持关注,以便获取最新答案。
七、2025湖南高考地理真题及答案
考试时间:6月9日星期一11:00 - 12:15
分值:100分(赋分)
试卷答案:小灯塔将会在考试结束后立刻上传2025年湖南高考地理试卷及答案解析,请各位考生保持关注,以便获取最新答案。
八、2025湖南高考政治真题及答案
考试时间:6月9日星期一14:30 - 15:45
分值:100分(赋分)
试卷答案:小灯塔将会在考试结束后立刻上传2025年湖南高考政治试卷及答案解析,请各位考生保持关注,以便获取最新答案。
九、2025湖南高考生物真题及答案
考试时间:6月9日星期一17:00 - 18:15
分值:100分(赋分)
试卷答案:小灯塔将会在考试结束后立刻上传2025年湖南高考生物试卷及答案解析,请各位考生保持关注,以便获取最新答案。






