2026年重庆免费师范生招生政策尚未正式公布,重庆免费师范生主要分为部属公费师范生和全科教师两类。其中,部属公费师范生由教育部直属师范大学培养,面向全市招生,不限户籍,毕业后需履行不少于6年的中小学教育教学服务期;全科教师实行区县定向培养,毕业后须在定向区域农村小学任教,服务年限一般为不少于6年。
本文基于2025年重庆免费师范生相关政策进行整理,供2026届考生和家长参考,最终以重庆市教育考试院及官方公布文件为准。

一、2026重庆免费师范生报考政策
从现行政策体系来看,重庆免费师范生主要分为以下两大类别:
部属公费师范生(教育部直属师范大学,本硕衔接)
全科教师(农村小学定向培养)
两类免费师范生在志愿填报方式、招生院校、培养模式及履约去向等方面差异较大,考生需结合自身成绩、就业预期和区域意愿综合选择。
(一)部属公费师范生(本硕衔接)
1.报考对象
面向重庆市符合普通高考报名条件的考生,不限制户籍所在地。
2.志愿填报批次
在本科提前批B段进行填报。
3.志愿设置方式
实行1个“院校+专业(类)”为1个志愿的填报模式,志愿数量较少,对分数匹配度要求较高。
4.招生院校(教育部直属师范大学)
北京师范大学
华东师范大学
东北师范大学
华中师范大学
陕西师范大学
西南大学
5.培养与履约要求
考生被录取后,需与培养高校签订《公费教育协议书》。毕业后须从事中小学教育教学工作不少于6年;其中,到城镇学校任教的公费师范生,应至少有1年在农村义务教育学校服务。
(二)全科教师(农村小学定向培养)
相较部属公费师范生,全科教师定向属性更强,就业区域更加明确。
1.报考对象
面向重庆市符合高考报名条件的考生,不限户籍。
2.志愿填报方式
在本科提前批B段进行填报。
3.志愿设置方式
设置60个专业平行志愿,志愿数量多,容错空间相对较大。
4.招生院校
重庆师范大学
重庆文理学院
长江师范学院
重庆第二师范学院
重庆三峡学院
5.录取与履约要求
录取后,考生需分别与培养院校、定向区县教育行政部门、人力社保部门签订相关协议。毕业后须在定向区域农村小学任教,服务年限一般为不少于6年。

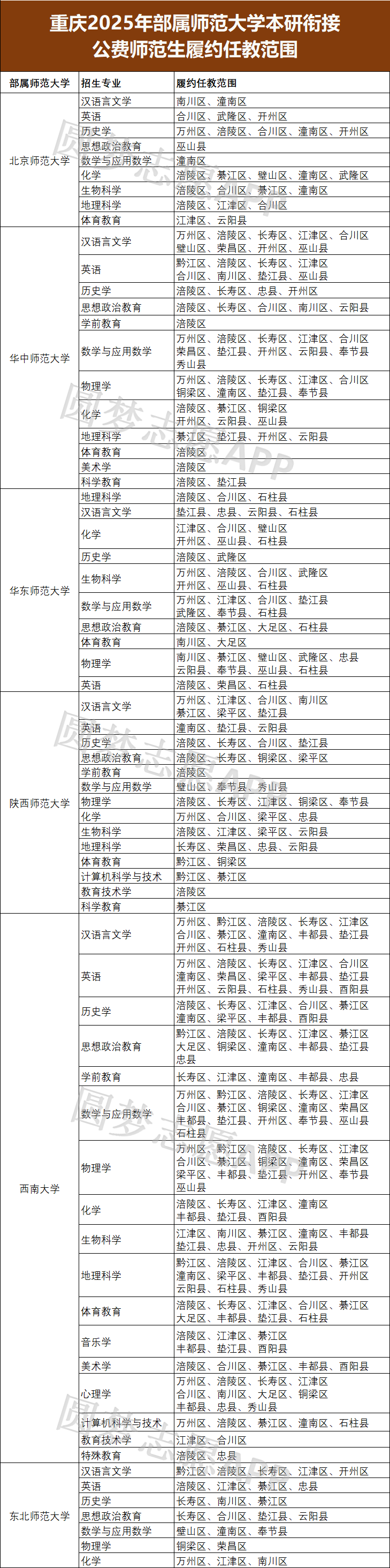
二、2026重庆国家公费师范生分配去向表
以下为2025年重庆部属公费师范生履约任教区域整理,2026届考生在选择院校和专业时可重点参考。
1.北京师范大学
汉语言文学:南川区、潼南区
英语:合川区、武隆区、开州区
历史学:万州区、涪陵区、合川区、潼南区、开州区
思想政治教育:巫山县
数学与应用数学:潼南区
化学:涪陵区、綦江区、璧山区、潼南区、武隆区
生物科学:涪陵区、合川区、綦江区、潼南区
地理科学:涪陵区、江津区、合川区
体育教育:江津区、云阳县
2.华中师范大学
汉语言文学:万州区、涪陵区、长寿区、江津区、合川区、璧山区、荣昌区、开州区、巫山县
英语:黔江区、涪陵区、长寿区、江津区、合川区、南川区、垫江县、巫山县
历史学:涪陵区、长寿区、忠县、开州区
思想政治教育:涪陵区、长寿区、合川区、南川区、云阳县
学前教育:涪陵区
数学与应用数学:万州区、涪陵区、长寿区、江津区、合川区、荣昌区、垫江县、开州区、云阳县、奉节县、秀山县
物理学:万州区、涪陵区、长寿区、江津区、合川区、铜梁区、潼南区、垫江县、奉节县
化学:涪陵区、綦江区、铜梁区、开州区、云阳县、巫山县
地理科学:綦江区、垫江县、开州区、云阳县
体育教育:涪陵区
美术学:涪陵区
科学教育:涪陵区、垫江县

三、2026重庆地方公费师范生分配去向表
以下为2025年重庆全科教师定向就业区县整理,供考生和家长提前了解:
区(10个):江津区、荣昌区、长寿区、铜梁区、涪陵区、开州区、潼南区、梁平区、綦江区、黔江区
县(8个):奉节县、石柱县、秀山县、彭水县、酉阳县、丰都县、云阳县、巫山县







