2026年甘肃公费师范生报考政策尚未正式公布,但整体框架预计延续往年。甘肃公费师范生主要包括国家公费师范生、省属公费师范生和乡村小学全科教师三类,其中国家公费师范生由部属师范大学培养,面向全省招生;省属公费师范生实行市州定向培养;乡村小学全科教师主要服务基层乡村小学,定向属性最为明确。
本文基于2025年相关政策进行整理,供2026届考生和家长参考,最终以甘肃省教育考试院及相关部门公布为准。

一、2026甘肃公费师范生报考政策
从现行政策体系来看,甘肃公费师范生主要分为以下三大类别:
国家公费师范生(部属师范大学本硕衔接)
省属公费师范生
乡村小学全科教师
三类公费师范生在报考条件、志愿设置、招生院校及履约去向等方面差异较大,考生需结合自身成绩、户籍条件和就业预期理性选择。
(一)国家公费师范生(部属师范大学本硕衔接)
1.报考对象
面向全省符合普通高考报名条件的考生,不限制户籍所在地。
2.志愿填报批次
本科提前批A段进行填报。
3.志愿设置方式
设置30个平行院校专业组志愿,每个院校专业组设置6个专业选项,并设1个服从专业调剂选项,整体志愿容量较大。
4.招生院校(教育部直属师范大学)
北京师范大学
华东师范大学
华中师范大学
东北师范大学
陕西师范大学
西南大学
5.培养与履约要求
考生被录取后,学校将《公费教育协议书》随《录取通知书》一并寄送,考生持协议书入学报到。毕业后须从事中小学教育教学工作不少于6年,其中在城镇学校任教的毕业生,需至少有1年到农村义务教育学校服务。
(二)省属公费师范生
1.报考对象
面向有省属公费师范生招生计划的市州考生,仅能报考生源所在市州的公费师范生计划,不得跨区域填报。
2.志愿填报批次
本科提前批A段进行填报。
3.志愿设置方式
与国家公费师范生一致,设置平行院校专业组志愿。
4.招生院校
西北师范大学
5.培养与履约要求
本科4年毕业后回到生源所在县(区)中小学任教,实行“有编有岗”,履约任教服务期一般为6年。
(三)乡村小学全科教师
1.报考对象
具有甘肃户籍的考生,可跨市、县报考,不限具体招生地域。
2.志愿填报批次
本科提前批A段进行填报。
3.招生院校
陇东学院
河西学院
兰州城市学院
天水师范大学
4.履约要求
毕业后须到乡村小学教学点任教,服务年限不少于6年。

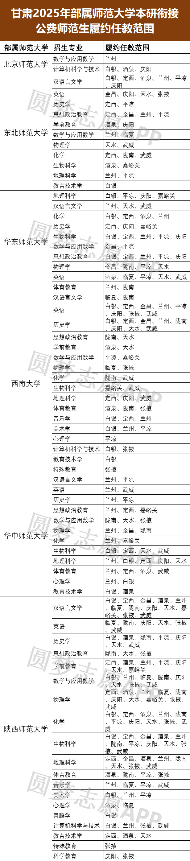
二、2026甘肃国家公费师范生分配去向表
以下为2025年甘肃国家公费师范生履约任教区域整理,2026届考生在选择院校和专业时可重点参考。
1.北京师范大学
数学与应用数学、计算机科学与技术:兰州市、白银市、酒泉市、庆阳市
2.东北师范大学
汉语言文学:白银市、定西市、酒泉市、兰州市、平凉市、庆阳市
英语:金昌市、庆阳市、天水市、张掖市
历史学:定西市、平凉市
思想政治教育:定西市、金昌市、兰州市、平凉市
学前教育:酒泉市、庆阳市
数学与应用数学:兰州市、临夏州
物理学:天水市、武威市
化学:定西市、陇南市、武威市
生物科学:酒泉市、嘉峪关市
地理科学:兰州市、平凉市
教育技术学:白银市
3.华东师范大学
地理科学:白银市、平凉市、庆阳市、嘉峪关市
汉语言文学:兰州市、天水市、武威市
化学:白银市、定西市、酒泉市、兰州市
历史学:定西市、庆阳市、嘉峪关市
生物科学:白银市、定西市、兰州市、平凉市、庆阳市
数学与应用数学:金昌市、平凉市
思想政治教育:白银市、定西市、兰州市、平凉市、庆阳市
物理学:金昌市、陇南市、平凉市、天水市
英语:酒泉市、临夏州、平凉市、天水市、武威市
体育教育:兰州市、陇南市

三、2026甘肃地方公费师范生分配去向表
以下为2025年甘肃省级公费师范生定向就业市州整理:
兰州市
白银市
天水市
平凉市
武威市
庆阳市
陇南市
定西市
金昌市
酒泉市
张掖市
嘉峪关市
临夏州







