2026年山西公费师范生招生政策尚未正式公布,山西公费师范生主要分为部属公费师范生(本硕衔接)和省级公费师范生两类,其中特别是部属公费师范生由教育部直属师范大学培养,面向全省招生,不限市县报考;省级公费师范生实行定向就业管理,毕业后原则上回生源所在市公办中小学任教,服务年限一般不少于6年。
本文基于2025年山西公费师范生相关政策进行系统整理,供2026届考生和家长参考,最终以山西省教育考试院及官方文件公布为准。

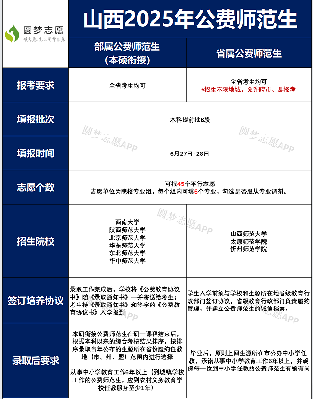
一、2026山西公费师范生报考政策
从现行政策体系来看,山西公费师范生主要分为以下两大类别:
部属公费师范生(本硕衔接)
省级公费师范生(定向就业)
两类公费师范生在志愿设置方式、录取规则、培养模式及履约去向等方面存在明显差异,考生需结合自身成绩水平和就业预期理性选择。
(一)部属公费师范生(本硕衔接)
1.报考对象
面向全省符合普通高考报名条件的考生,招生不限地域,允许跨市、跨县报考。
2.志愿填报批次
在本科提前批B段进行填报。
3.志愿设置方式
实行平行志愿投档模式:
可填报4个院校专业组志愿
每个院校专业组内可填报6个专业志愿
需勾选是否服从专业调剂
整体志愿数量相对较少,对考生分数定位和志愿梯度要求较高。
4.招生院校(教育部直属师范大学)
近年在山西投放部属公费师范生计划的高校主要包括:
北京师范大学
华东师范大学
华中师范大学
东北师范大学
陕西师范大学
西南大学
具体招生计划以当年官方公布为准。
5.培养与履约要求
考生被录取后,需与高校签订《公费教育协议书》,学校将协议随《录取通知书》一并寄送,考生凭录取通知书及签署协议按规定报到入学。
本硕衔接公费师范生在研究生一年级课程结束后,依据本科以来的综合考核结果进行排序,并在当年公布的**山西省内履约任教地(市级范围)**内进行选择。
毕业后须从事中小学教育教学工作不少于6年;其中,到城镇学校任教的毕业生,需按要求至少有1年在农村义务教育学校服务。原则上回生源所在市公办中小学任教,并确保落实有编有岗。
(二)省级公费师范生(定向就业)
相较部属公费师范生,省级公费师范生定向属性更强,就业区域更为明确。
1.招录与就业特点
省级公费师范生实行定向招生、定向培养、定向就业模式,录取后须履行协议约定的服务义务,服务期内原则上不得随意流动。
2.履约要求
毕业后须到协议约定的山西省内指定地市中小学任教,服务年限一般为不少于6年。

二、2026山西国家公费师范生分配去向表
以下为2025年山西部属师范大学本硕衔接公费师范生履约任教范围整理,2026届考生在选择院校和专业时可重点参考:
1.北京师范大学
历史学:吕梁市、大同市、晋中市
化学:长治市、晋中市
体育教育:忻州市、临汾市、大同市、太原市
2.东北师范大学
汉语言文学:忻州市、临汾市、吕梁市、大同市、长治市、太原市
英语:忻州市、运城市、长治市
思想政治教育:忻州市、临汾市、大同市、晋中市、朔州市
学前教育:忻州市、吕梁市
数学与应用数学:忻州市、临汾市、吕梁市、运城市、长治市
物理学:临汾市
化学:吕梁市、大同市
地理科学:忻州市、吕梁市、朔州市
体育教育:忻州市、临汾市、运城市、长治市、晋中市、晋城市
教育技术学:忻州市、临汾市、吕梁市、长治市、朔州市
小学教育:忻州市、吕梁市

三、2026山西地方公费师范生分配去向表
根据2025年政策整理,山西省级公费师范生主要定向就业于以下地市范围:
太原市
大同市
忻州市
朔州市
吕梁市
晋中市
阳泉市
长治市
晋城市
临汾市
运城市
具体专业对应的定向地市、计划数及履约安排,以当年官方发布文件为准。







