新高考“3+1+2”模式自推行以来,已成为全国多个省份的高考方案。该模式中,“3”为语文、数学、外语三门全国统考科目;“1”为物理或历史中选择一门作为首选科目;“2”为思想政治、地理、化学、生物学四门中再选两门。
这一模式产生了12种选科组合,不同的组合不仅意味着不同的学习难度和发展方向,更直接关系到未来可报考的专业范围。
据统计,物理类组合可报专业覆盖面普遍超过90%,而部分历史类组合仅覆盖约40%-50%的专业,选科决策已成为高中阶段至关重要的战略选择。

一、3+1+2新高考12种选科组合
“3+1+2”高考模式共有12种选科组合,可分为物理类和历史类两大类别。
在物理类组合中,包含“物理+化学+生物”、“物理+化学+思想政治”、“物理+化学+地理”、“物理+生物+思想政治”、“物理+生物+地理”和“物理+思想政治+地理”六种组合。
历史类组合同样有六种,分别是“历史+思想政治+地理”、“历史+化学+思想政治”、“历史+化学+地理”、“历史+生物+思想政治”、“历史+生物+地理”和“历史+化学+生物”。
新高考模式下,数学科目不再分文理科,所有考生使用同一套试卷。这一变化打破了传统的文理分科界限,促进了文理交融,为学生提供了更多的选择权和发展机会。
考生在选择选考科目时,需综合考虑个人兴趣、学科优势、高校专业要求及高中办学条件等多方面因素。

二、全国新高考12种选科组合与专业对照表
在12种选科组合中,不同组合的专业覆盖率差异显著。了解各组合特点及可报考的专业类型,对做出明智选科决策至关重要。
(一)物理类组合
1.物理+化学+政治:这是覆盖专业最广的组合之一,可报专业比例超过98.9%。
这一组合优势明显:专业选择面极广,从理工科到文科的热门专业都可以选择。政治科目的加入有利于未来考研和报考公务员。
不过,该组合学习跨度大,需要考生同时具备文理科素养。

2.物理+化学+生物:这是传统的“理科组合”,专业覆盖率超过95%。
学科关联紧密,理科优势显著。但学习难度大,选科人数多且优生多,竞争激烈。
适合理科思维强的学生,未来可报考绝大多数理工医专业。

3.物理+化学+地理:专业覆盖率约95.40%。
这一组合学习时记忆背诵的内容较少,理解的内容最多,学科之间关联密切。地理虽属传统文科,但更偏重理解能力和逻辑思维能力。
适合擅长理科思维,同时在地理学科学习上具有优势的学生。



4.物理+生物+政治:该组合覆盖了理工科、文科以及部分医学农学专业。
但在报考化学相关专业如化学工程与工艺、材料化学等方面会受到限制。部分高校的临床医学专业也可能因未选化学而受限。

5.物理+生物+地理:此组合文理搭配,学生需具备较强自主学习和时间管理能力。
专业覆盖面一般,可报考理工科如物理学、生物学、地理科学等专业;医学类中部分专业也有机会报考。

6.物理+政治+地理:该组合最具学科思维挑战,学习难度大,选择群体相对固定。
可以报考部分理工科、经济学、管理学、法学、教育学、文学等,但医学类、农学类受限。

(二)历史类组合
1.历史+政治+地理:这是传统的文科组合,覆盖率约47.15%-75%。
该组合适配文科热门专业:汉语言文学、新闻学、社会学、国际政治等。适合文科优势突出、擅长记忆与表达的学生。

2.历史+政治+生物:覆盖率约75.3%。
可报日语、体育、医学类(非临床方向)。生物学科难度较低,适合文科生中理科稍强的学生。

3.历史+化学+地理:覆盖率约88.6%。
适配地理科学、环境规划等偏理专业。适合物理较弱但化学、地理成绩优异的“跨界选手”。

4.历史+生物+地理:覆盖率约77.8%。
适合体育类、旅游管理、护理等专业。需要注意,该组合竞争力较大,需确保地理、生物成绩突出。

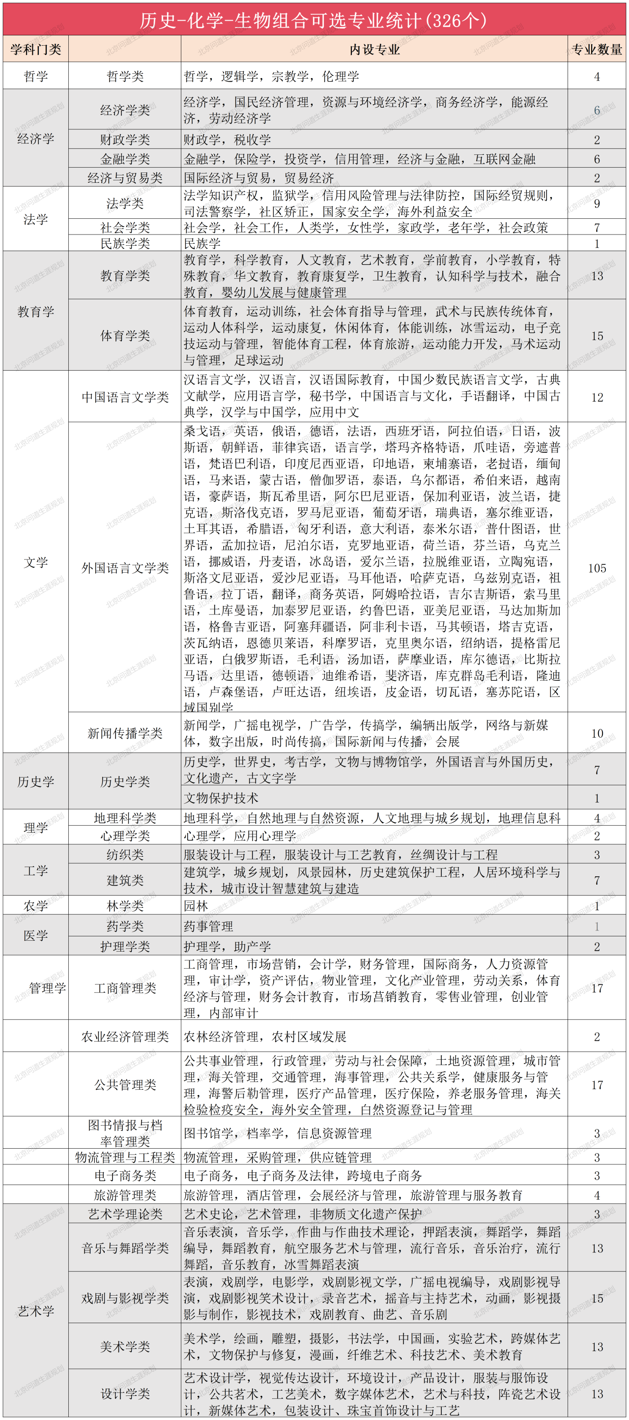
5.历史+化学+生物:此组合文理搭配,整体学习过程中思维转换丰富。
覆盖如历史学、化学、生物科学、药学、医学技术类、中医学等专业。但相比“物化生”组合,在部分高校的理工科热门专业选择上受限。

6.历史+生物+政治:该组合学习整体记忆量较大,但难度相对适中。
涵盖历史学、法学、政治学、社会学、生物学、生物技术、护理学等。为文科类、社科类及部分生物相关专业提供基础,但理工科专业如计算机、电子信息等选择受限。

三、新高考选科趋势与关键提醒
物理与化学深度绑定已成为新高考选科的重要趋势。根据教育部《普通高校本科招生专业选考科目要求指引》,理工农医四大门类中,96.7%的专业要求“物理+化学”双选。
具体而言,计算机科学与技术、人工智能、临床医学等热门专业,在绝大多数高校都要求同时选考物理和化学。未选化学的物理类考生,将面临92%的理工专业和100%的医药专业的报考限制。
政治学科的重要性也在提升。警校、军校超90%的公安技术类、指挥类专业,明确限定“物理+政治”组合。
政治还是法学类、马克思主义理论类相关专业的重要要求。
等级赋分制是选科决策中不可忽视的因素。考生的再选科目成绩并不直接使用原始分数,而是按规则转换成等级分数。
这意味着,选择成绩排名靠前的科目更容易获得高分。例如,物化生组合虽然专业覆盖率高,但因全省约42%考生选择,中等生易在赋分制中被压制。
选科决策需遵循三大黄金法则:成绩优先,兼顾兴趣;锚定职业规划;关注学科关联性。考生应结合自身优势与未来规划,科学选择组合,为高考和未来职业发展奠定坚实基础。






