2024年郑州二模考试已于3月26日上午9点开始,将于今天下午5点结束,共包含语文、数学、理综、文综、英语等五科。考试结束后,陈老师已上传部分科目的答案和试卷,以方便同学们核对答案并回顾考试情况。

一、2024年郑州二模考试时间安排
根据2024年郑州二模考试时间安排,考试将于3月26日开始,持续至3月27日,共计2天。
以下是各科目的详细安排:
| 2024年郑州二模时间安排 | ||
|---|---|---|
| 日期 | 上午 | 下午 |
| 3月26日 | 9:00-11:30 语文 |
15:00-17:00 数学 |
| 3月27日 | 9:00-11:30 文综/理综 |
15:00-17:00 英语 |
二、2024年郑州二模各科答案及试卷解析
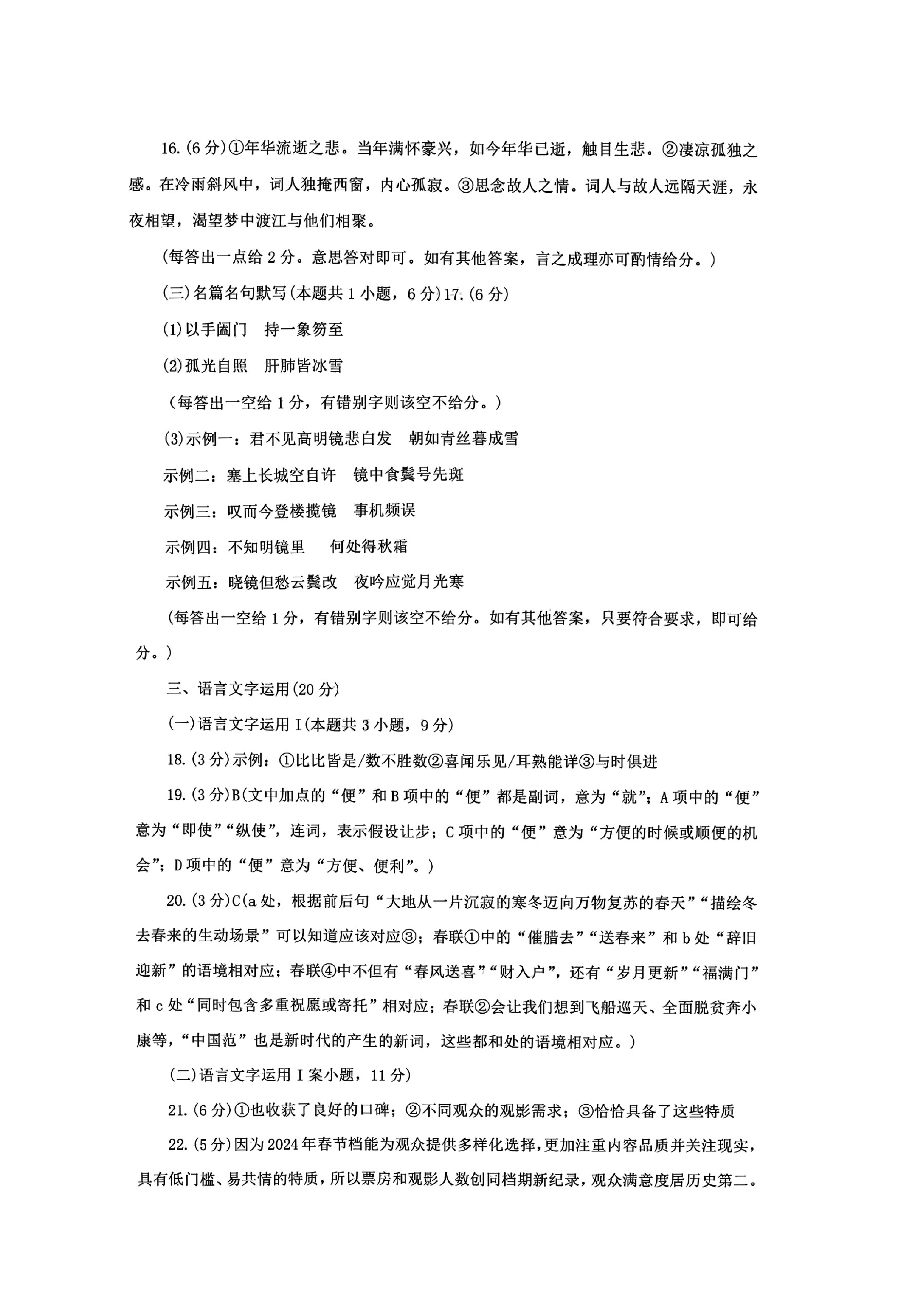
1.2024年郑州二模语文答案
考试时间:3月26日上午9:00-11:30
答案及试卷:郑州二模语文已经结束了,陈老师已在最短的时间内上传最新的答案和试卷解析,以方便同学们回顾二诊考试情况。
















2. 2024年郑州二模数学答案
考试时间:3月26日下午15:00-17:00
答案及试卷: 郑州二模数学考试已经结束了,答案及试卷真题已上传更新,便于大家参考。











3.2024年郑州二模理综答案
考试时间:3月27日上午9:00-11:30
答案及试卷: 理综考试已经结束,陈老师已更新郑州二模理综试卷及答案。

























4.2024年郑州二模文综答案
考试时间:3月27日上午9:00-11:30
答案及试卷: 文综考试同样结束了,陈老师已更新郑州二模理综试卷及答案,供大家参考估分。


















5.2024年郑州二模英语答案
考试时间:3月27日下午15:00-17:00
答案及试卷: 英语答案及试卷真题将在考试结束后及时更新,同学们可以检查试卷,回顾考试情况,并推断考试分数。

















