2025年浙江师范大学“三位一体”综合评价招生各专业录取分数线已明确,不同专业降分幅度差异显著——小学教育(师范)降分最多达60分(三一高考最低分569分,平行志愿最低分629分),物理学(师范)降分最少为17分(三一最低分584分,平行志愿601分)。
本文结合2025年录取数据,详细解读浙师大三位一体的分数线、降分幅度及招生政策,帮助考生提前规划备考方向,精准把握升学机会。

一、浙江师范大学三位一体综评分数线
1. 2025年分数线
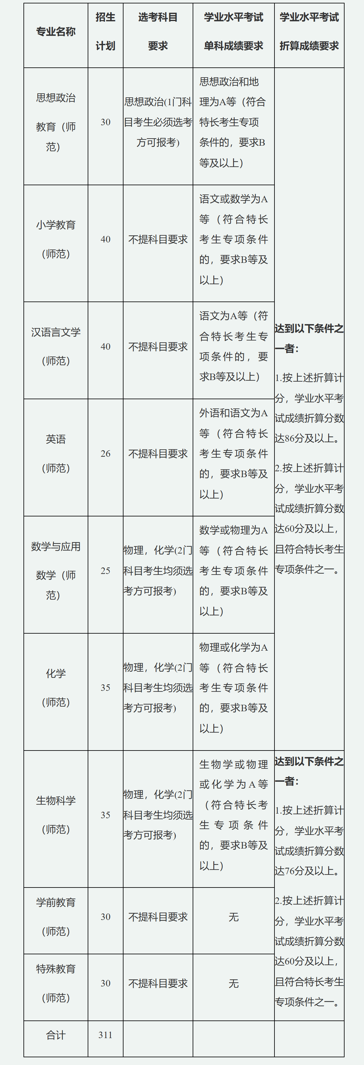
2025年浙江师范大学三位一体招生覆盖12个师范类专业(含复硕培养试点),各专业三一高考最低分均低于平行志愿最低分,降分幅度在17-60分之间,具体如下:
思想政治教育(师范):三位一体最低分606分,比平行志愿低31分;
小学教育(师范):三位一体最低分569分,降分达60分,幅度最大;
汉语言文学(师范):三位一体最低分614分,比平行志愿低25分;
英语(师范):三位一体最低分576分,降分46分;
数学与应用数学(师范):三位一体最低分596分,降分27分;
化学(师范):三位一体最低分562分,降分42分;
生物科学(师范):三位一体最低分552分,降分37分;
学前教育与特殊教育:降分分别为46分和35分,录取门槛相对较低。
此外,两个“本硕衔接试验班”专业(化学+生物科学、地理科学+思想政治教育)仅通过三位一体招生,未设平行志愿分数,适合目标明确的优秀考生。

2. 2026年分数线预测
基于2025年趋势,2026年分数线预计保持稳定波动:
热门专业降分仍较大:小学教育(师范)、学前教育(师范)等选科宽松、招生计划多的专业,降分幅度可能维持在50-60分,吸引更多考生报考;
选科要求高的专业降分稳定:物理+化学要求的专业如物理学(师范)、化学(师范),降分幅度可能保持在15-45分,因选科限制,报考人数增长有限。
二、浙江师范大学三位一体2026招生简章
浙江师范大学2026年三位一体招生简章预计于2026年3月正式公布。目前考生可参考2025年政策提前准备,重点关注学业水平考试等第、选科匹配、特长奖项等核心条件。
1. 招生专业与计划
2025年浙师大三位一体共招生311人,涵盖11个师范类专业。2026年招生专业预计保持稳定,包括:
文科类:思想政治教育、汉语言文学、小学教育等;
理科类:数学、物理、化学、生物科学等;
试验班类:化学+生物科学、地理科学+思想政治教育本硕衔接班。
各专业对选考科目有明确要求,例如思想政治教育需选考政治,理科专业多要求物理+化学。

2. 报考条件详解
(1)学业水平考试要求
普通考生:学业水平考试合格,综合素质评价B等及以上;
特长考生:部分学科可放宽至B等,但需符合专项条件(如学科竞赛、科技创新等奖项)。
(2)单科成绩要求
例如汉语言文学要求语文A等,英语专业要求外语和语文双A,数学与应用数学要求数学或物理为A等。
(3)成绩折算规则
学业水平考试等第折算为满分100分:A等计10分,B等计8分,C等计6分,D等计2分。部分专业如生物科学要求折算分达70分以上。

3. 报名与选拔流程
报名时间:预计2026年3月上旬网上报名,每位考生限报4所省内高校;
材料上传:需提交获奖证书、学业成绩证明等原件扫描件;
选拔方式:包括书面评审和综合素质测试(面试或笔试+面试);
综合成绩计算:学业水平成绩×15% + 综合测试成绩×25% + 高考成绩×60%。
4. 关键注意事项
考生只能选择一个专业报考,且不得兼报“复硕培养试点”;
入围考生须在普通类提前录取中填报浙师大为第一志愿;
特长考生经认定可直接获得综合素质测试资格。






