2026安徽公费师范生报考政策还未公布,安徽公费师范生主要分为国家公费师范生和地方公费师范生两类,其中国家公费师范生由教育部直属师范大学培养,面向全省招生,不限户籍,毕业后需履行不少于6年的中小学教学服务期;地方公费师范生实行县域定向培养,对户籍、年龄及报考区域限制较多,毕业后需回生源地基层学校任教。
本文基于2025年相关政策进行整理,供2026届考生和家长参考,最终以官方公布为准。

一、2026安徽公费师范生报考政策
从现行政策体系来看,安徽公费师范生主要分为以下两大类别:
国家公费师范生(部属师范大学)
地方公费师范生(乡村教师定向培养计划)
两类公费师范生在报考条件、志愿设置、招生院校及履约去向等方面存在明显差异,考生需结合自身成绩、户籍条件和就业预期慎重选择。
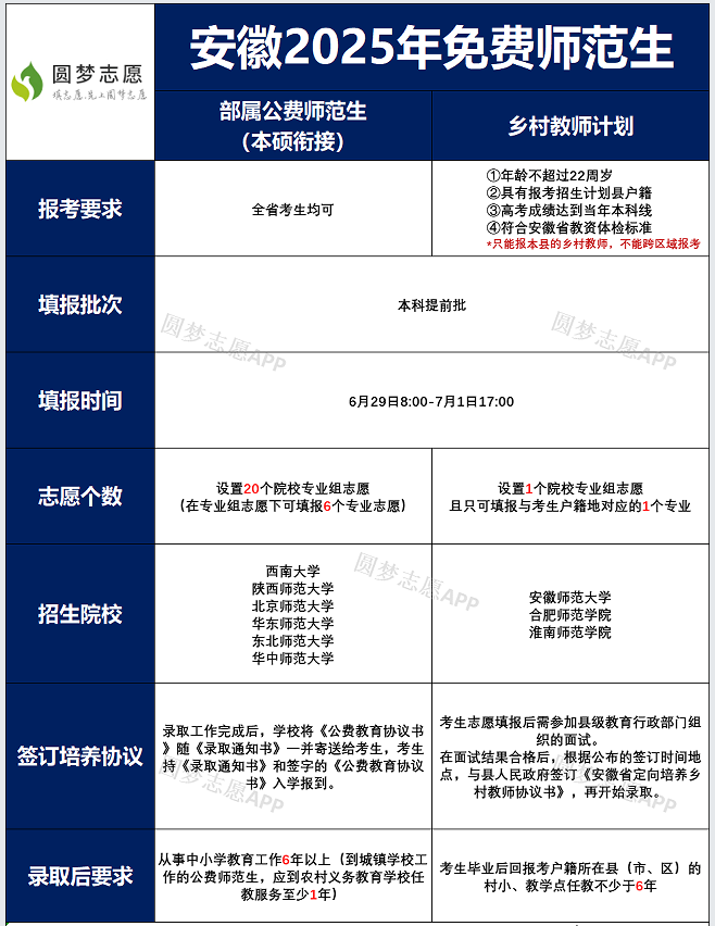
(一)国家公费师范生(部属师范大学)
1.报考对象
面向全省符合普通高考报名条件的考生,不限制户籍所在地。
2.志愿填报批次
本科提前批进行填报。
3.志愿设置方式
一般设置20个院校专业组志愿,每个专业组下可填报6个专业志愿,整体志愿容量较大,调剂空间相对充足。
4.招生院校(教育部直属师范大学)
北京师范大学
华东师范大学
华中师范大学
东北师范大学
陕西师范大学
西南大学
5.培养与履约要求
考生被录取后需与高校签订《公费教育协议书》,毕业后须从事中小学教育教学工作不少于6年。其中,安排至城镇学校任教的毕业生,需至少有1年在农村义务教育学校服务。
(二)地方公费师范生(乡村教师定向培养计划)
相较国家公费师范生,地方公费师范生报考条件限制较多,定向属性更强。
1.主要报考条件
年龄一般不超过22周岁
具有招生计划所在县(市、区)户籍
高考成绩达到当年本科录取控制线
符合安徽省普通高校招生体检标准
仅能报考户籍所在地县区的招生计划,不得跨区域填报
2.志愿设置
仅设置1个院校专业组志愿,且只能填报1个专业,志愿容错率较低,对成绩匹配度要求较高。
3.招生院校(以省内师范院校为主)
安徽师范大学
合肥师范学院
淮南师范学院
4.录取流程
考生完成高考志愿填报后,需参加由县级教育行政部门组织的面试。面试合格后,与县人民政府签订《定向培养乡村教师协议书》,方可进入正式录取环节。
5.履约要求
毕业后须回户籍所在县(市、区)的村小或教学点任教,服务年限一般为不少于6年。

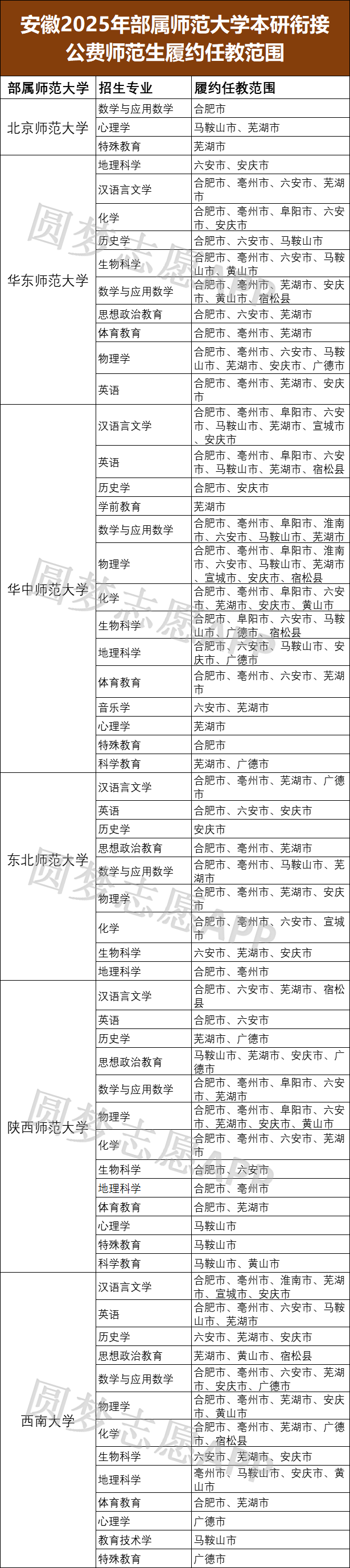
二、2026安徽国家公费师范生分配去向表
以下为2025年安徽国家公费师范生履约任教区域整理,2026届考生在选择院校和专业时可重点参考。
1.北京师范大学
数学与应用数学:合肥市
心理学:马鞍山市、芜湖市
特殊教育:芜湖市
2.华东师范大学
地理科学:六安市、安庆市
汉语言文学:合肥市、亳州市、六安市、芜湖市
化学:合肥市、亳州市、阜阳市、六安市、安庆市
历史学:合肥市、六安市、马鞍山市
生物科学:合肥市、亳州市、六安市、马鞍山市、黄山市
数学与应用数学:合肥市、亳州市、芜湖市、安庆市、黄山市、宿松县
思想政治教育:合肥市、六安市、芜湖市
体育教育:合肥市、亳州市、芜湖市
物理学:合肥市、亳州市、六安市、马鞍山市、芜湖市、安庆市、广德市
英语:合肥市、亳州市、芜湖市、安庆市

三、2026安徽地方公费师范生分配去向表
以下为2025年安徽地方公费师范生县域定向就业情况整理,供考生和家长提前了解:
淮北市:主要定向就业于濉溪县
蚌埠市:主要定向就业于怀远县、五河县
阜阳市:官方文件暂未明确具体定向县区,需关注后续补充通知
宣城市:定向县区暂未明确,具体以当年发布文件为准
广德市:定向就业范围覆盖全市







