湛江市2024年普通高考第一次模拟测试已于2月26日上午拉开帷幕,九门考试科目的顺序为语文、数学、物理/历史、外语、化学、地理、政治、生物。小灯塔在下文汇总了2024湛江一模各科目试卷及答案解析,可供考生们在考后第一时间预估本次考试的成绩。

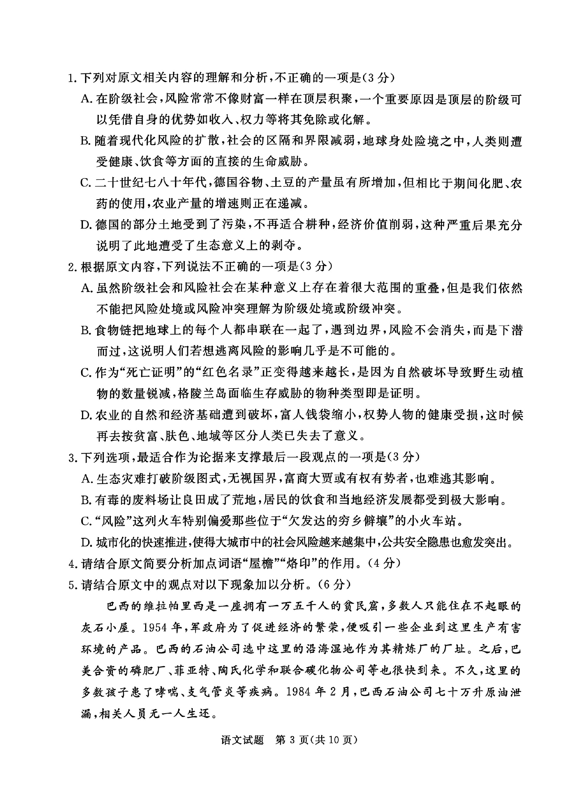
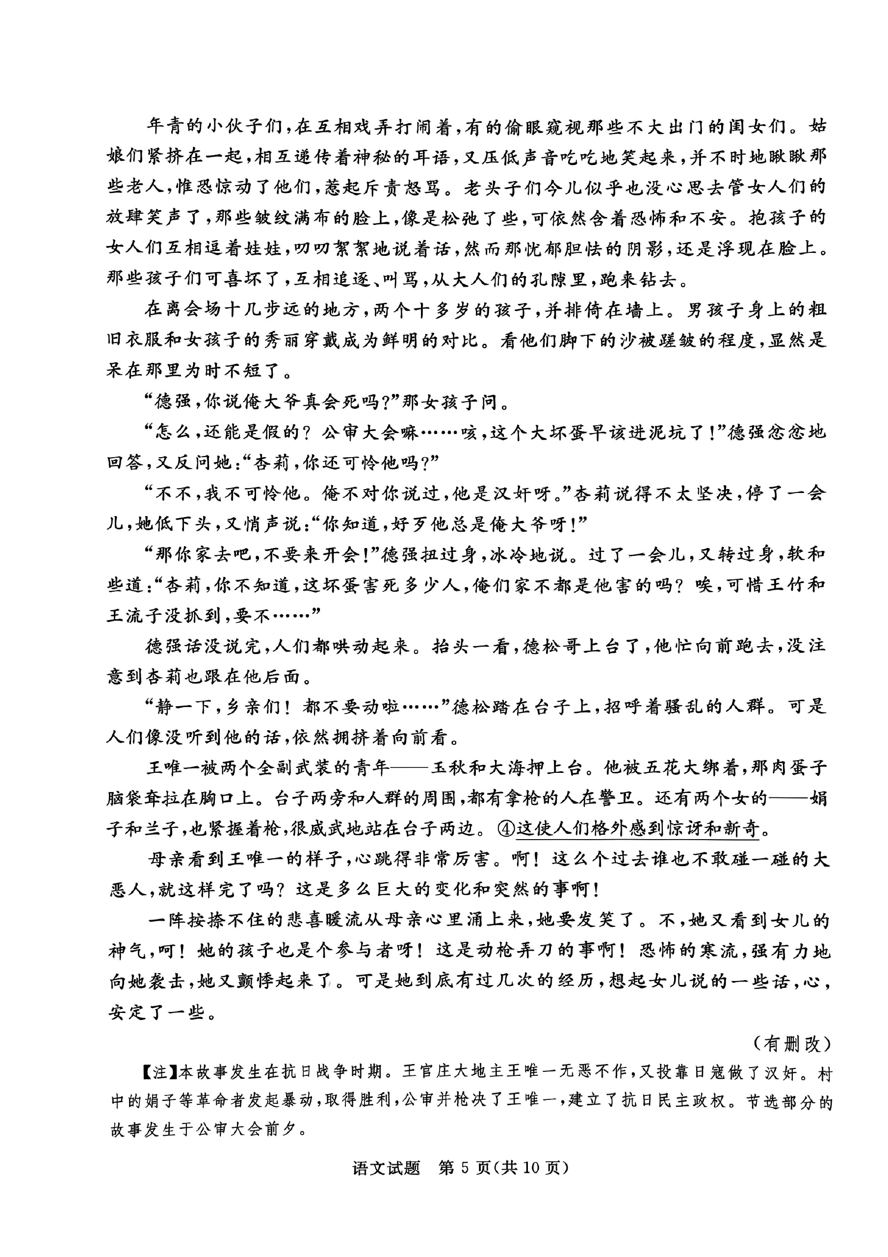
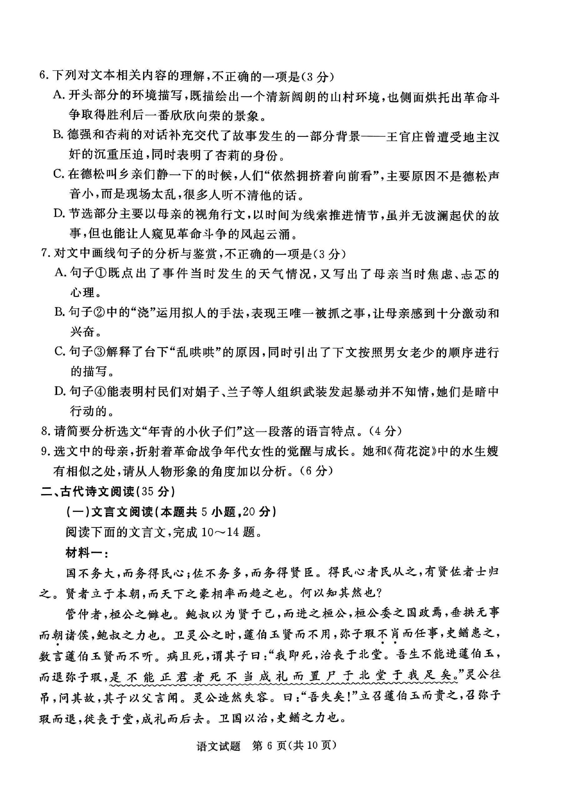
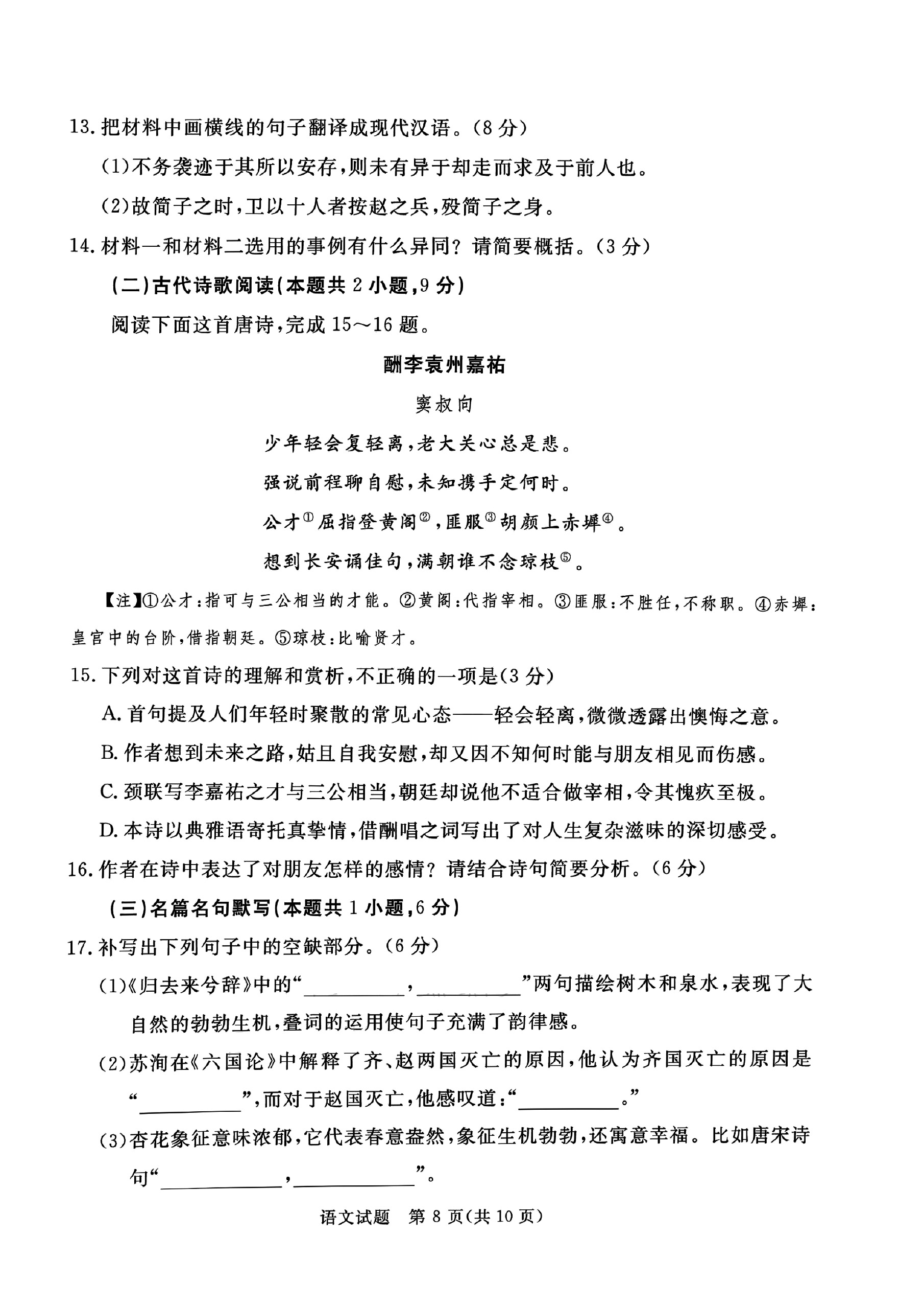
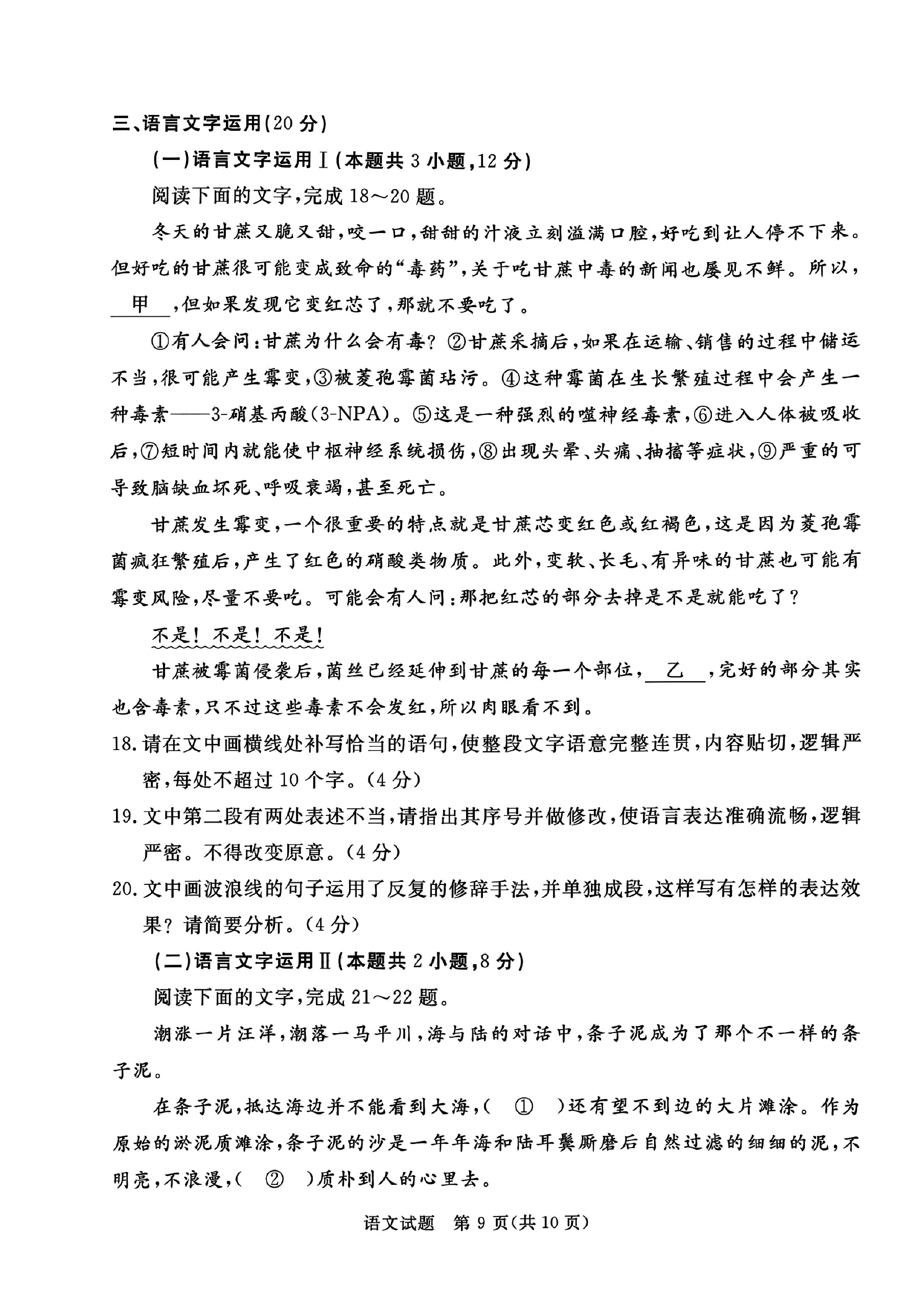
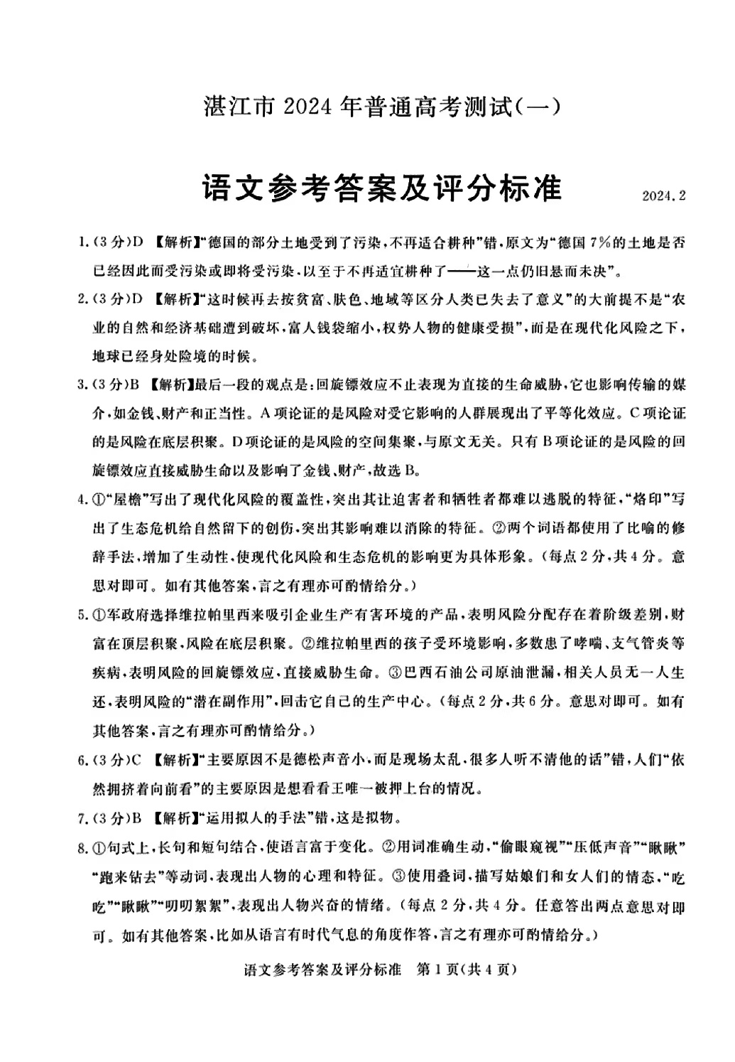
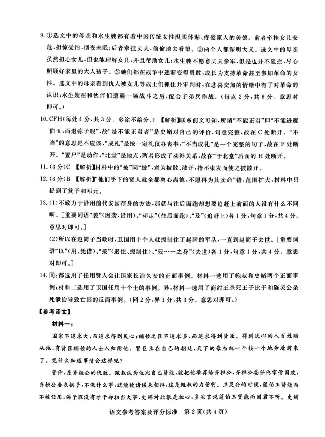
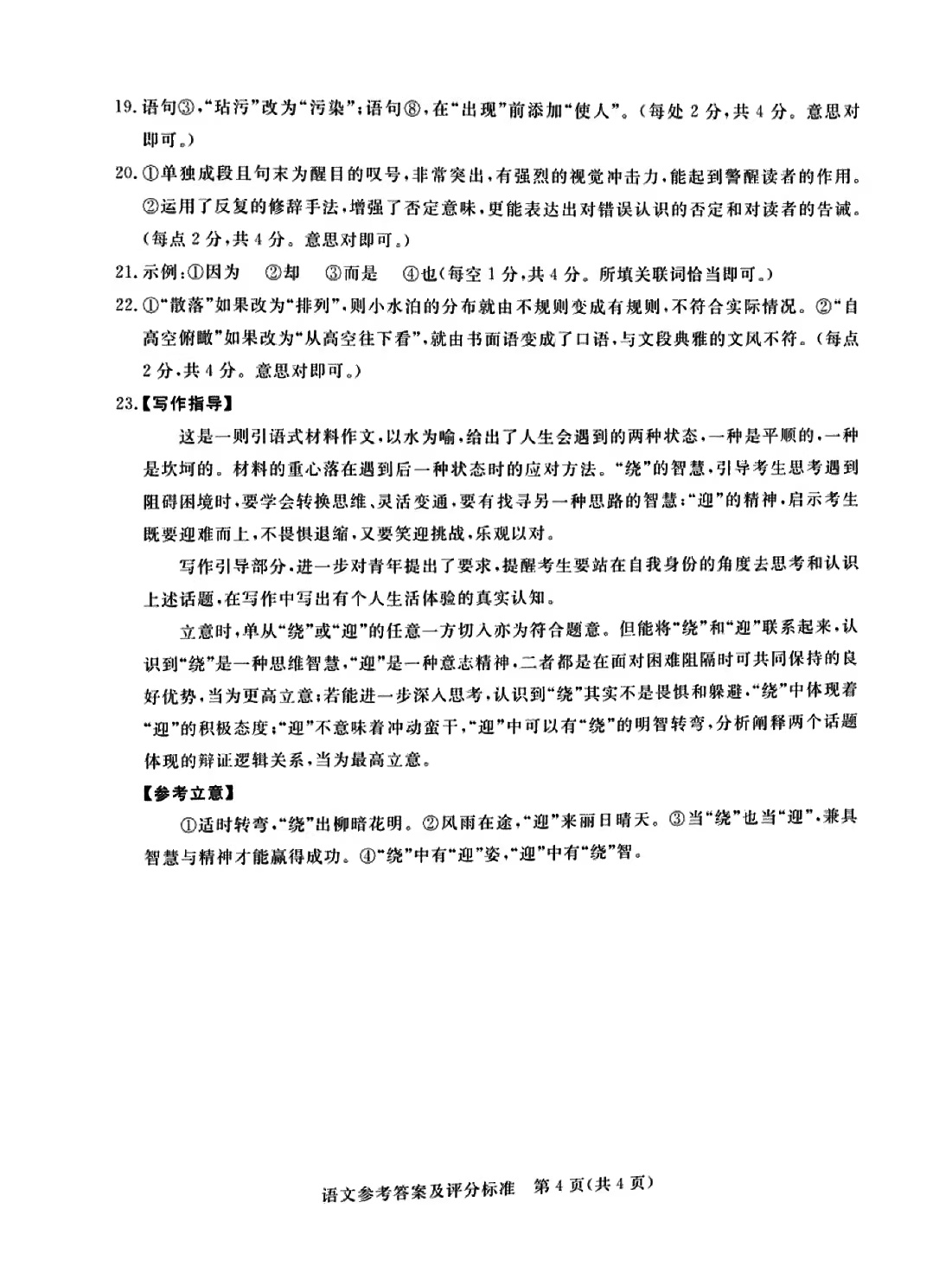
一、2024湛江一模语文试题及答案解析














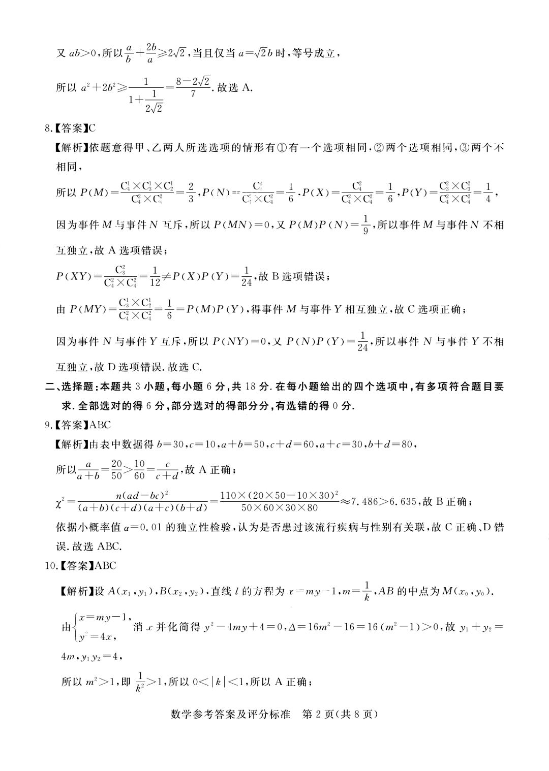
二、2024高三湛江一模数学答案












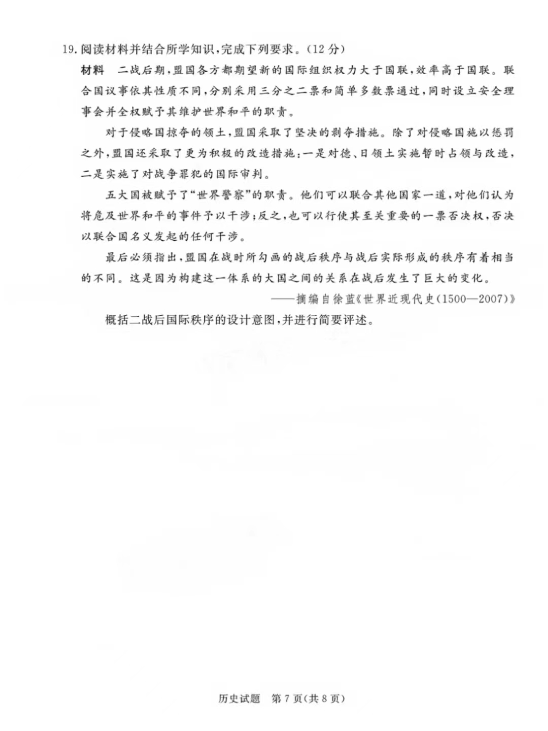
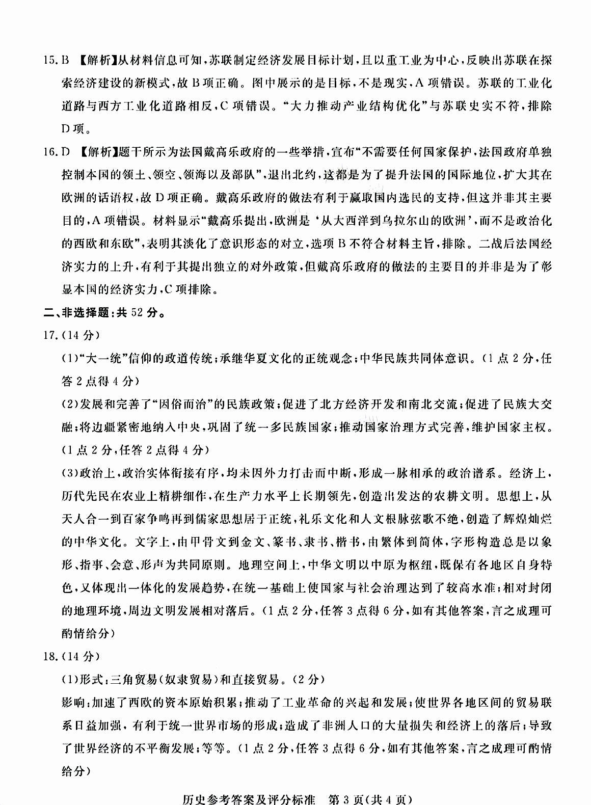
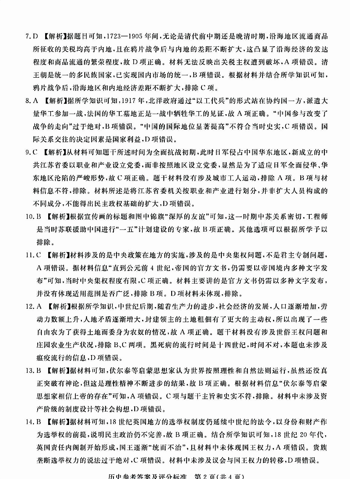
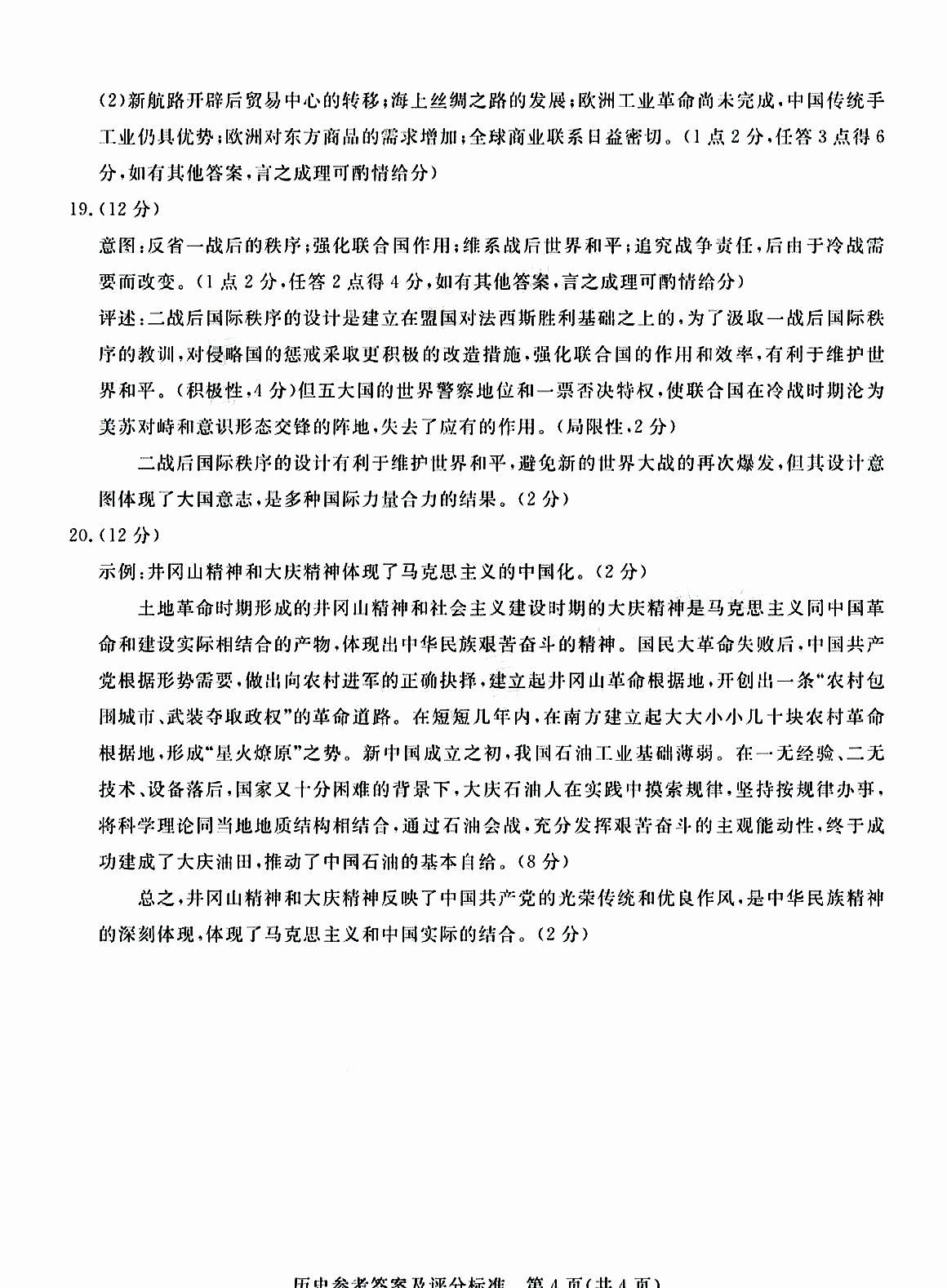
三、2024年湛江一模物理/历史试卷和答案
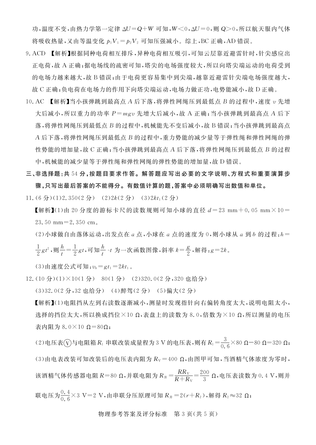
物理:











历史:












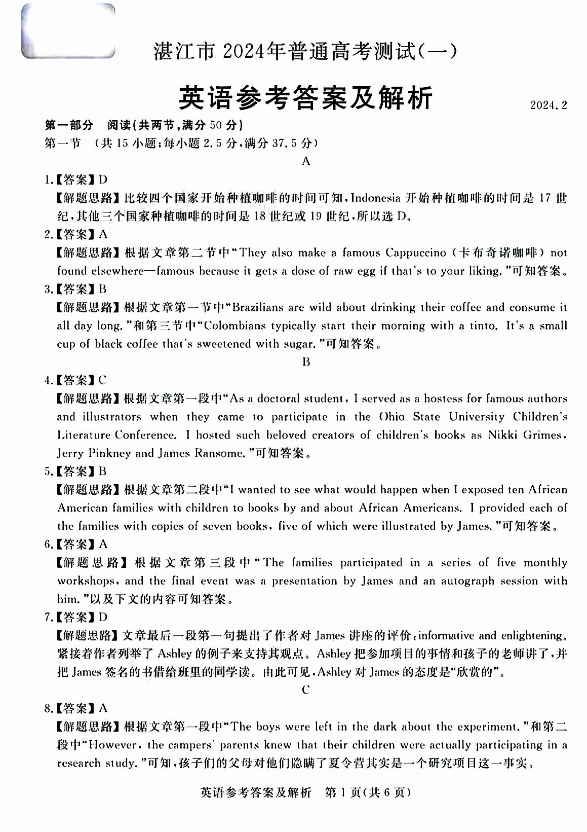
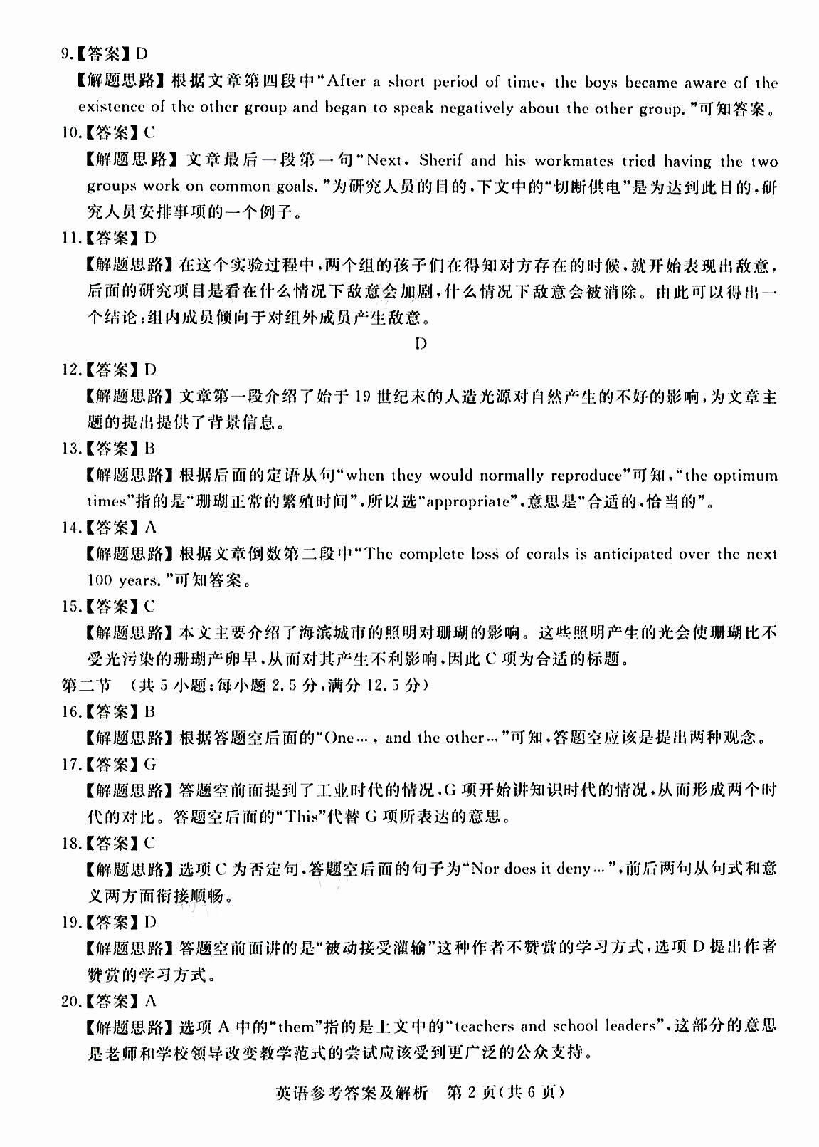
四、2024年湛江一模高三英语答案解析














五、2024广东湛江一模选考科目试卷及答案汇总
2024湛江市高三一模考试中,化学和地理科目将在2月28日上午进行,政治和生物科目则安排在当日下午进行。圆梦小灯塔会在对应科目考试结束后,立刻将试卷和答案解析上传至本文中,请持续关注。
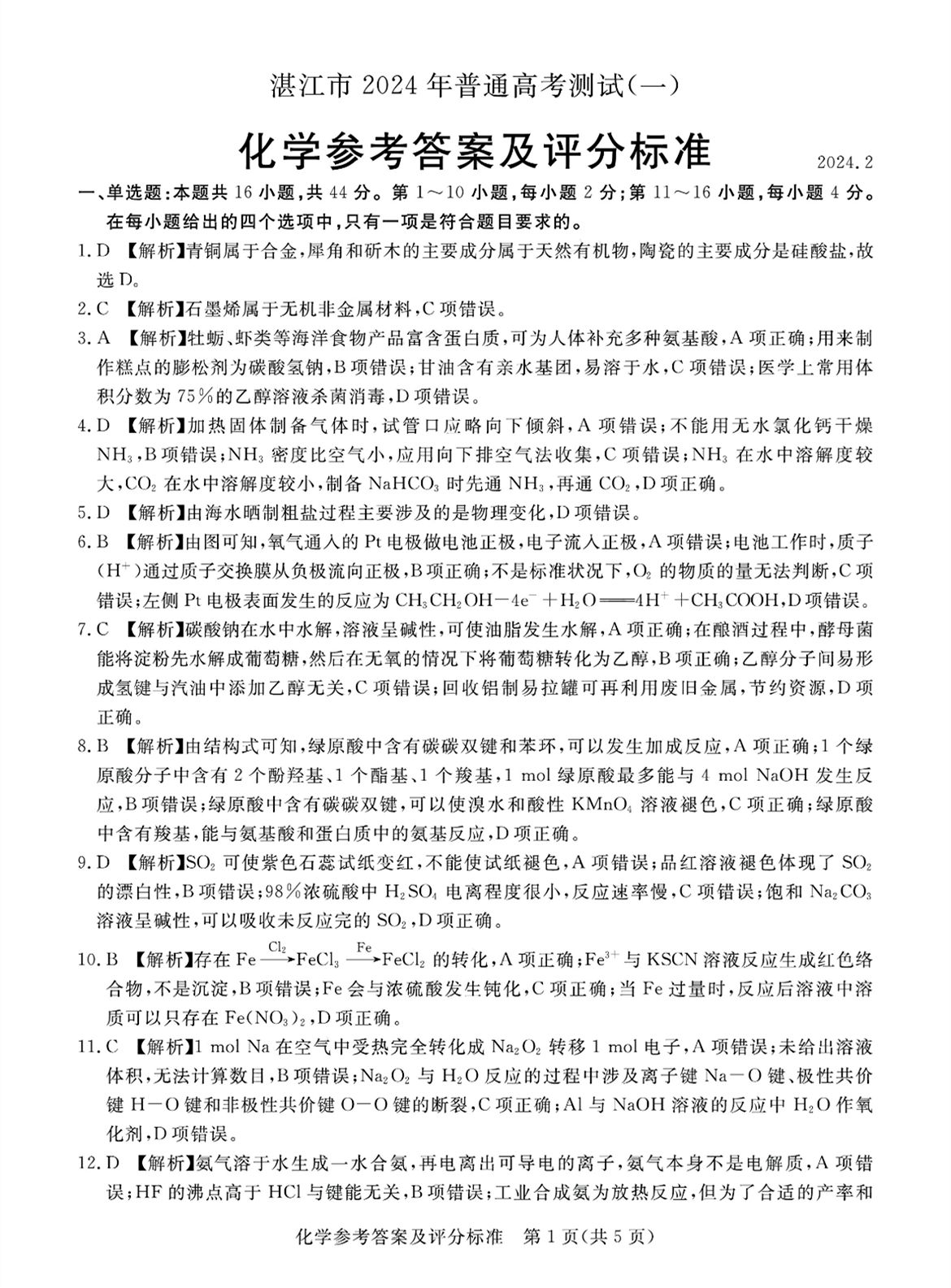
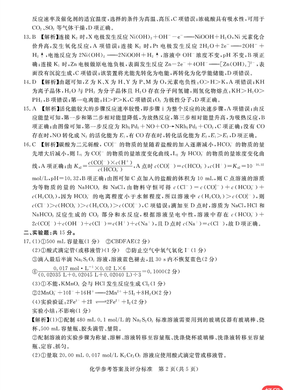
化学试卷:













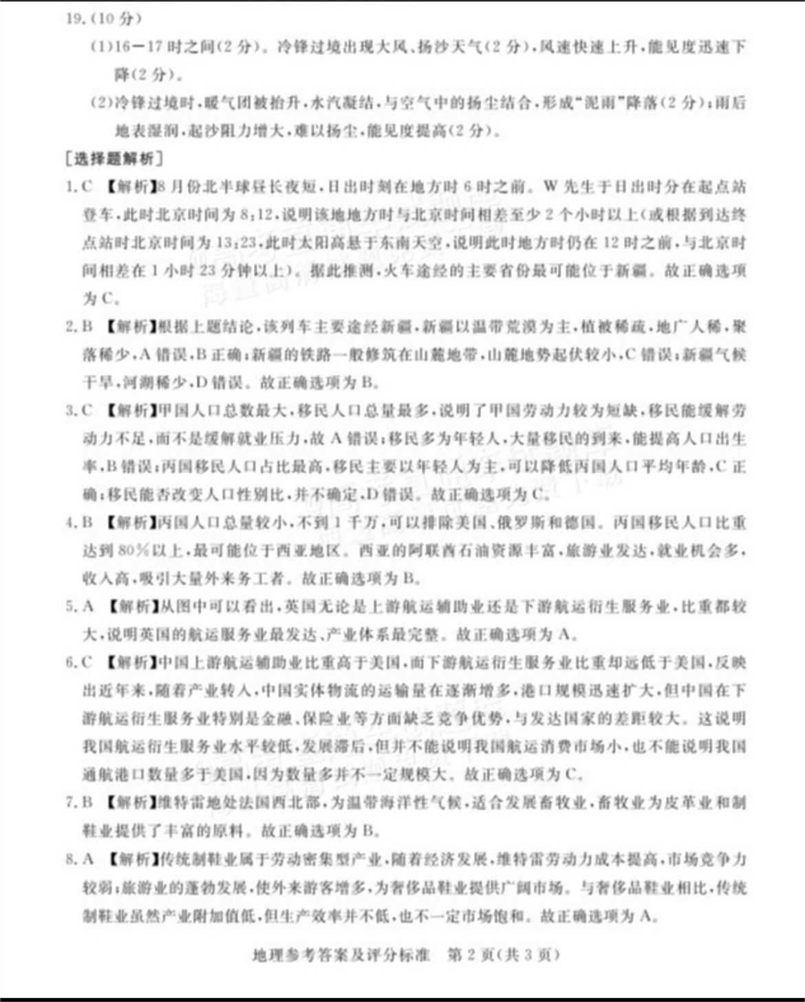
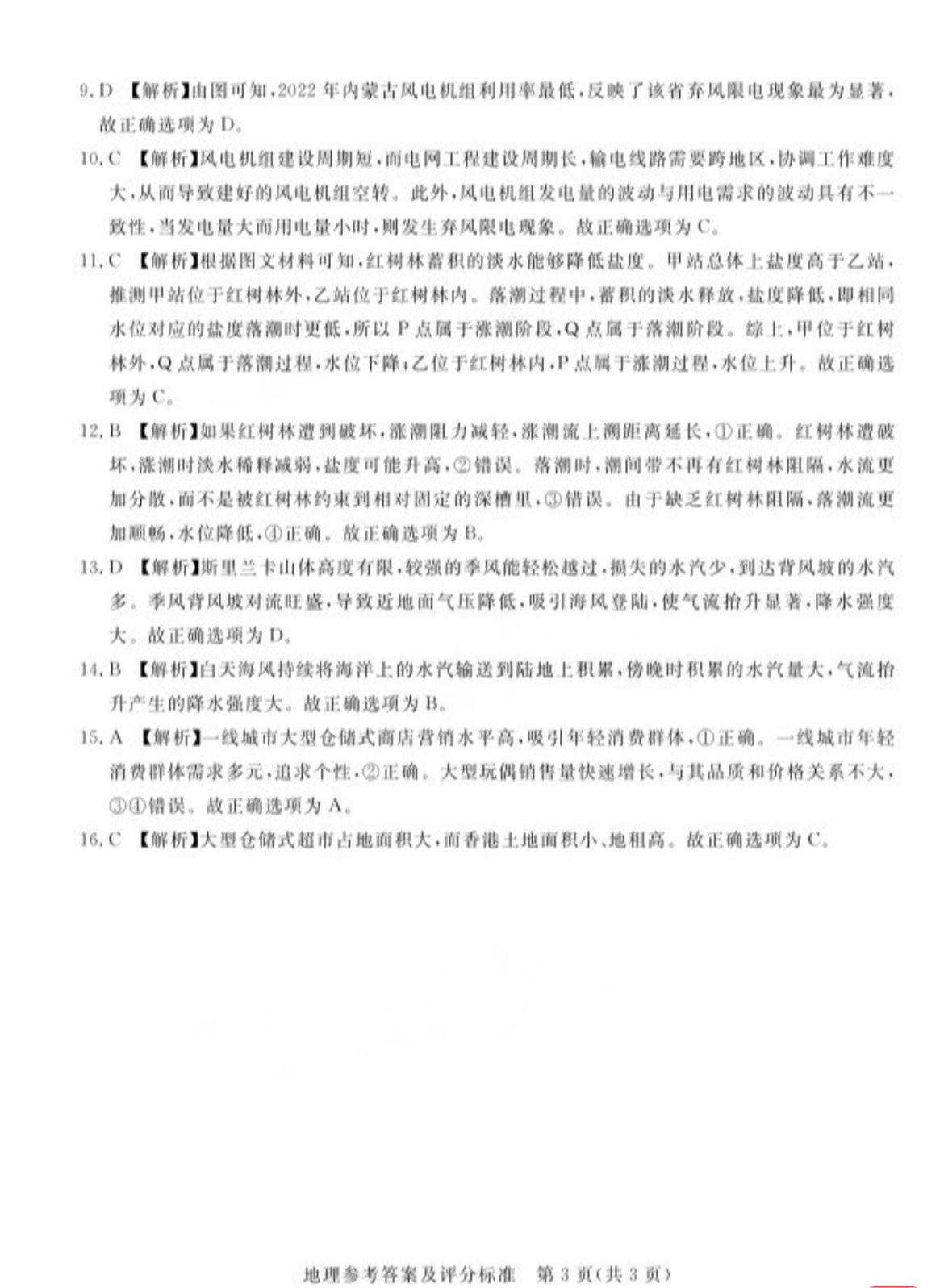
地理答案:



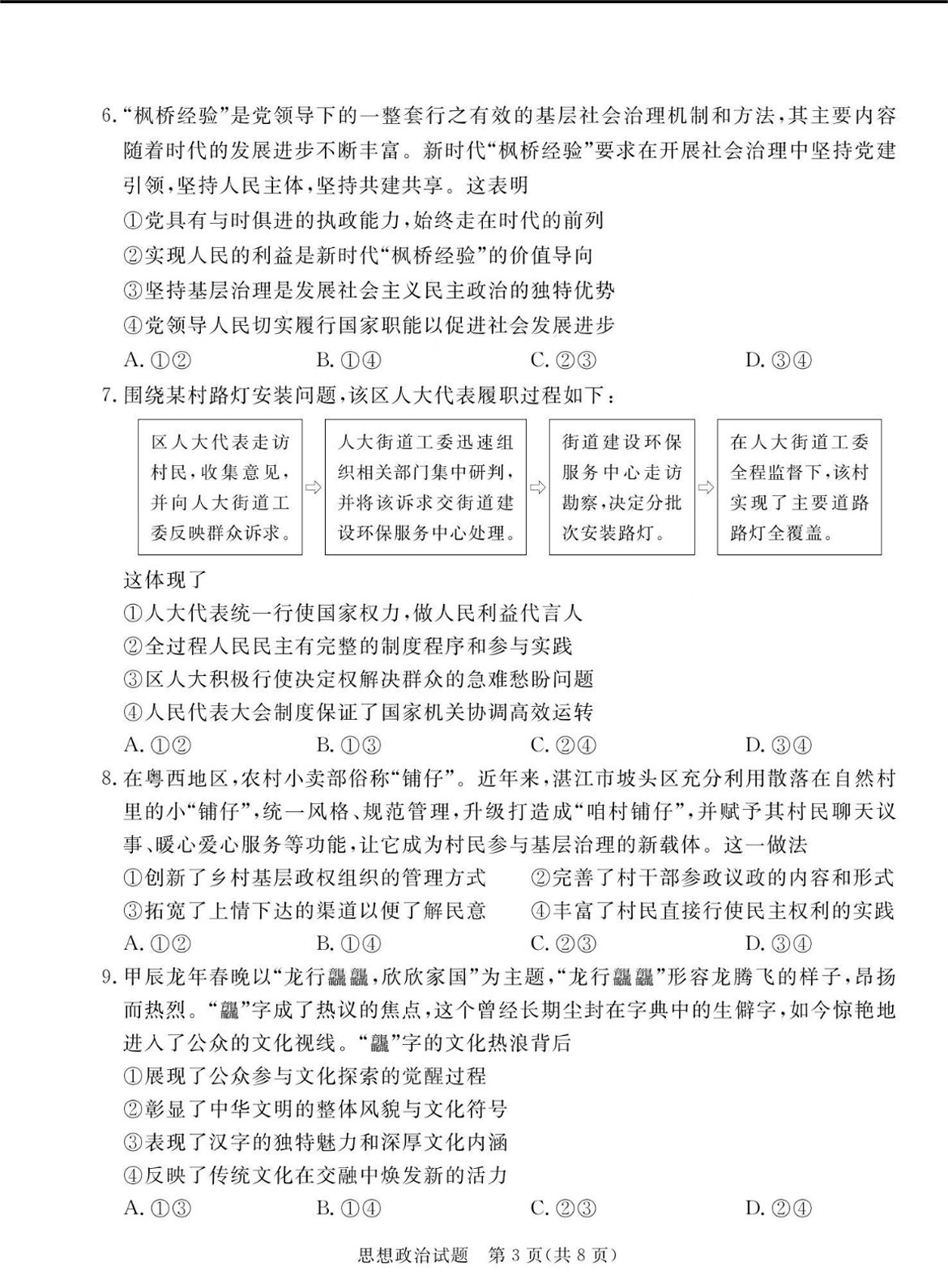
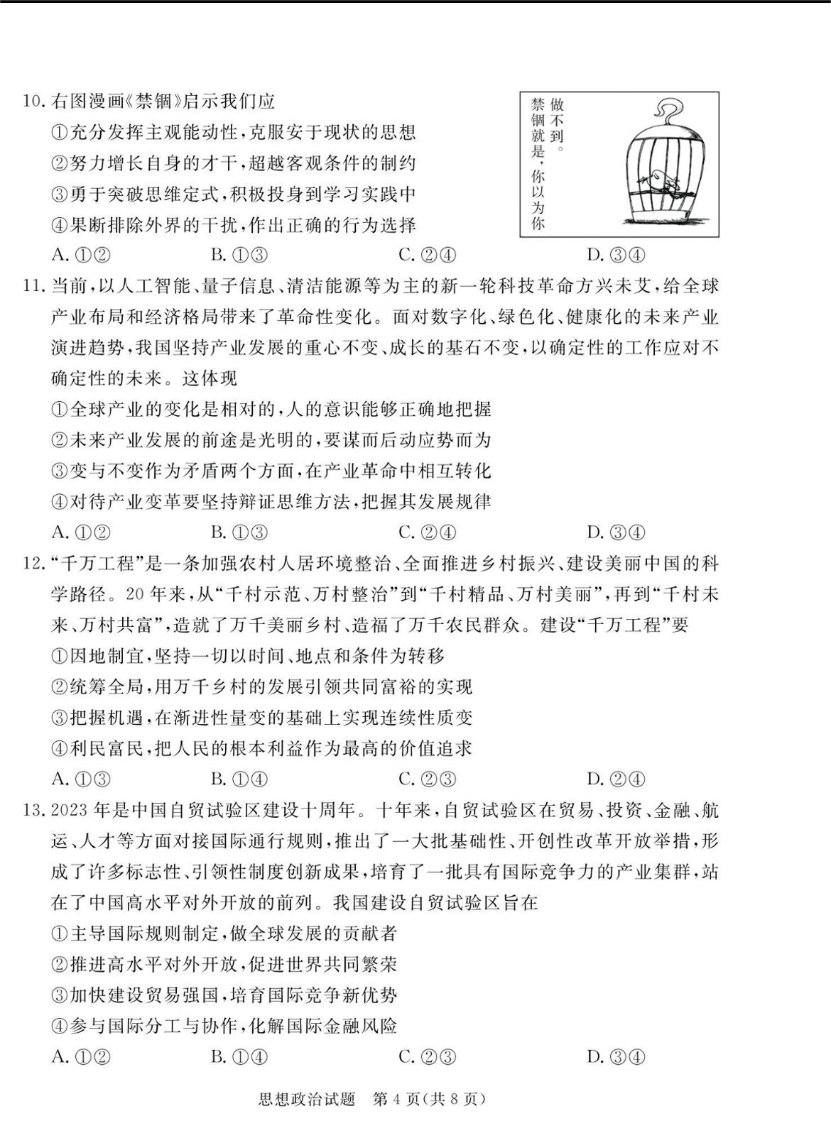
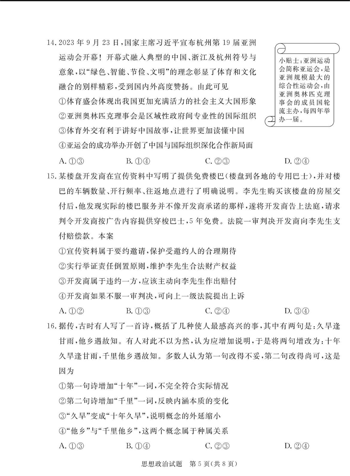
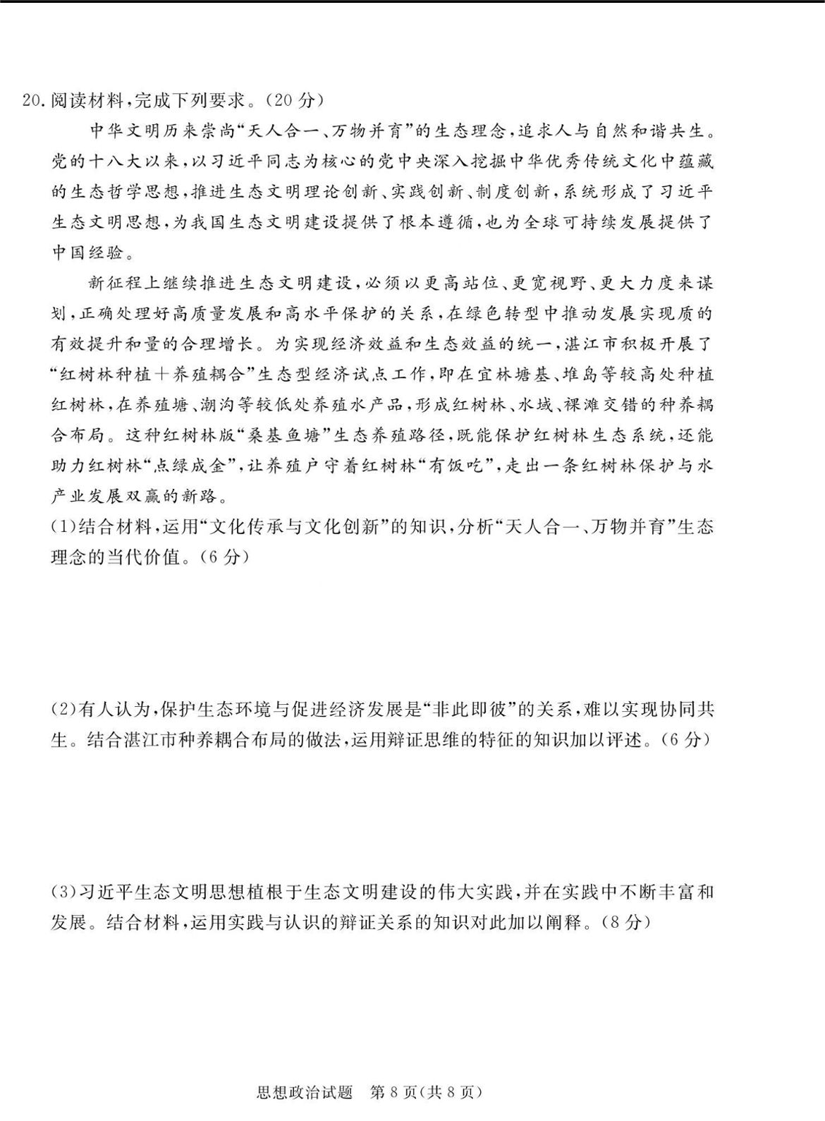
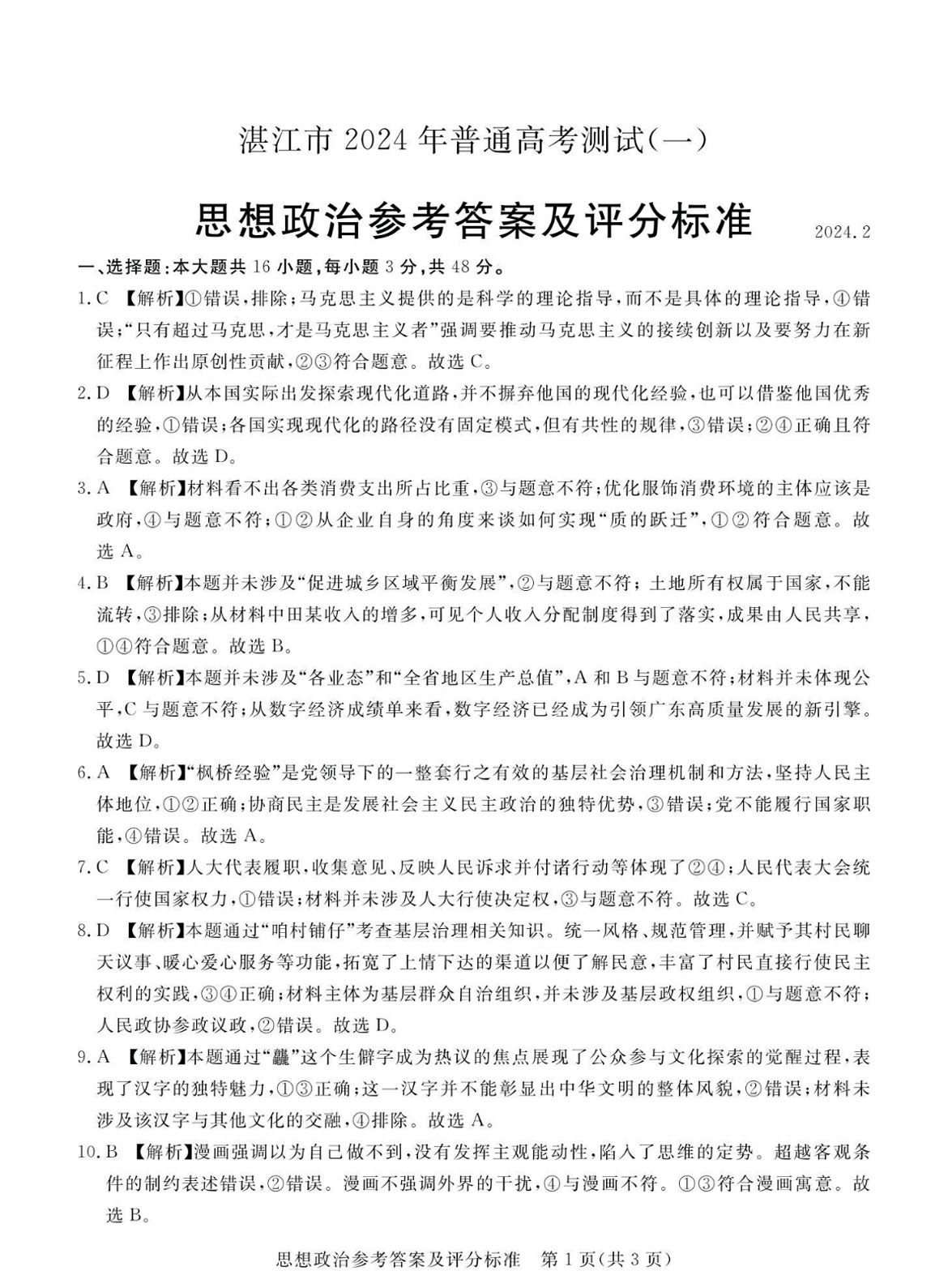
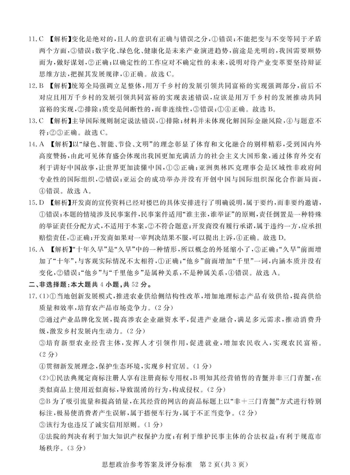
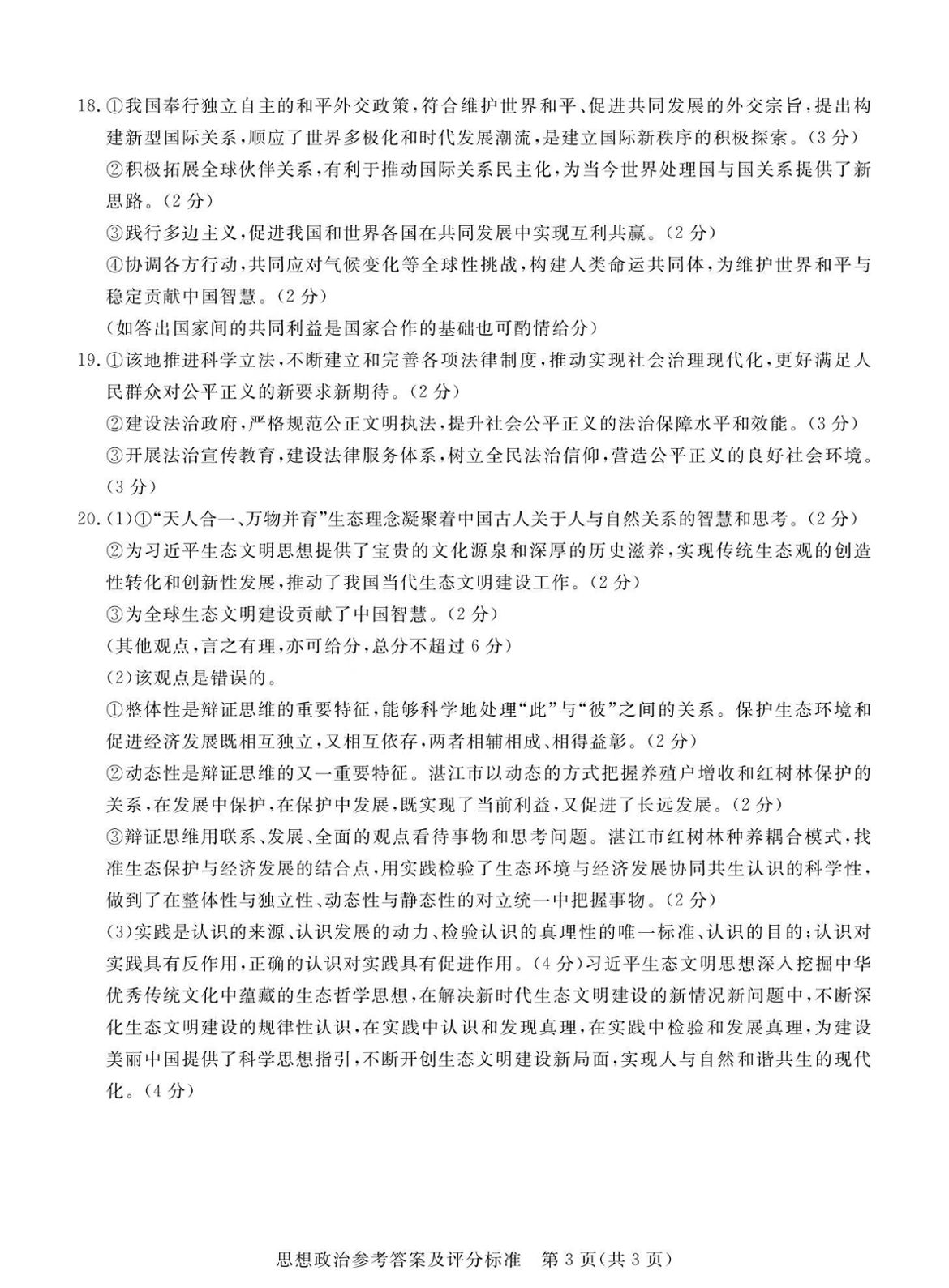
政治:











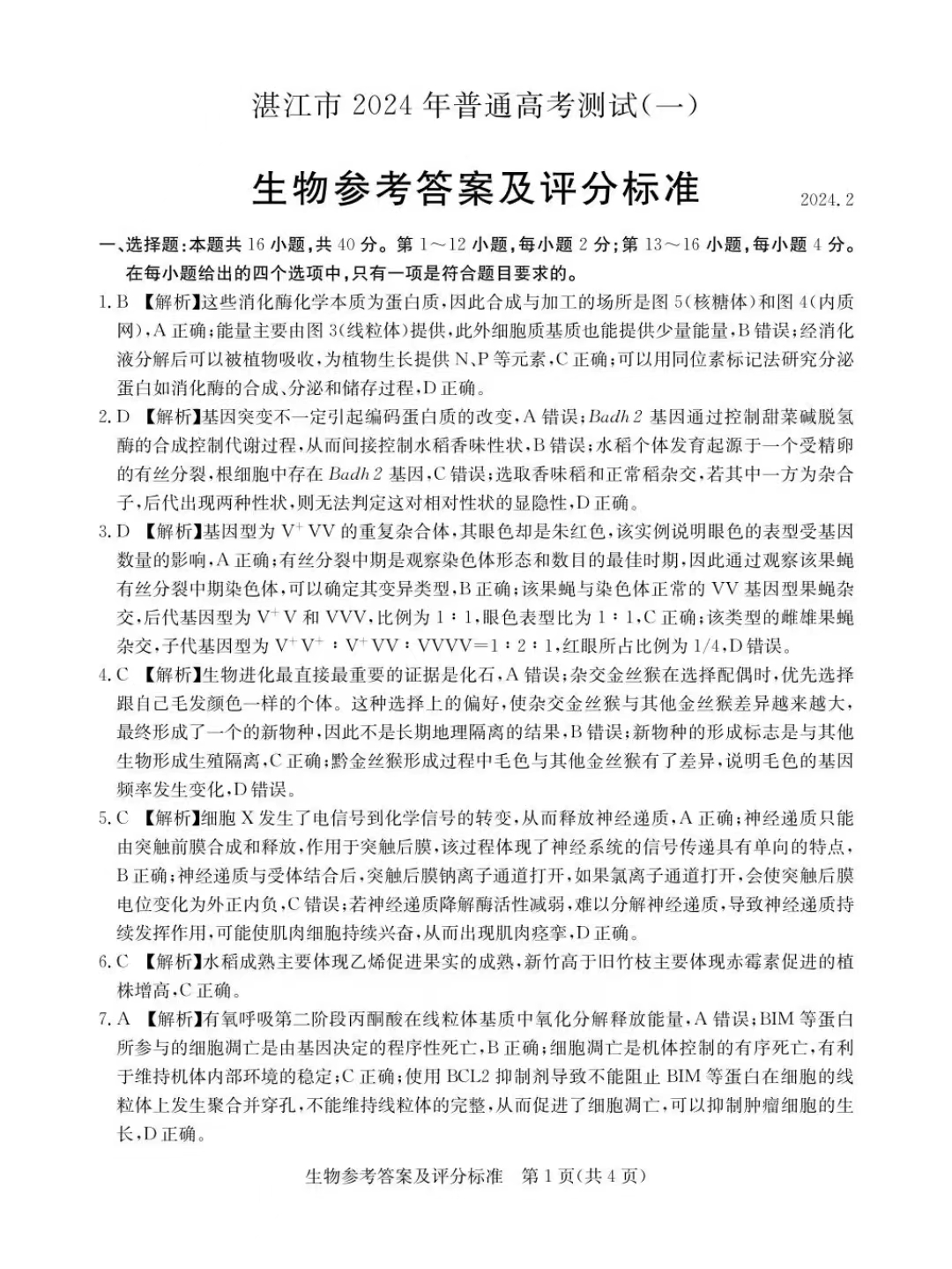
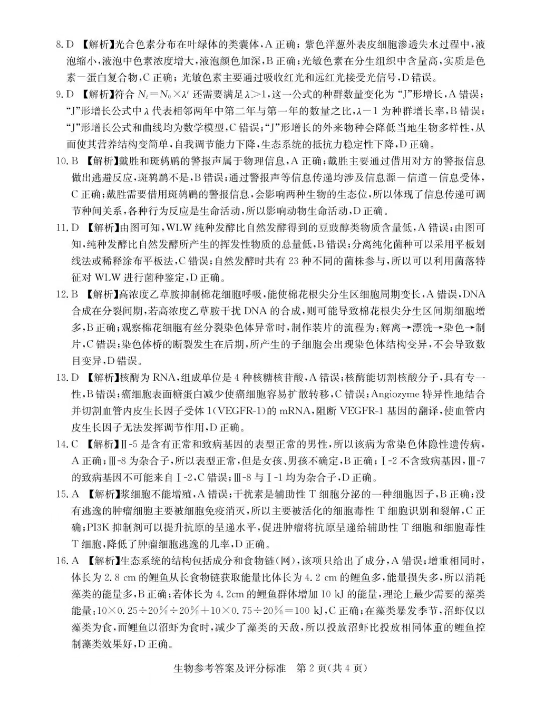
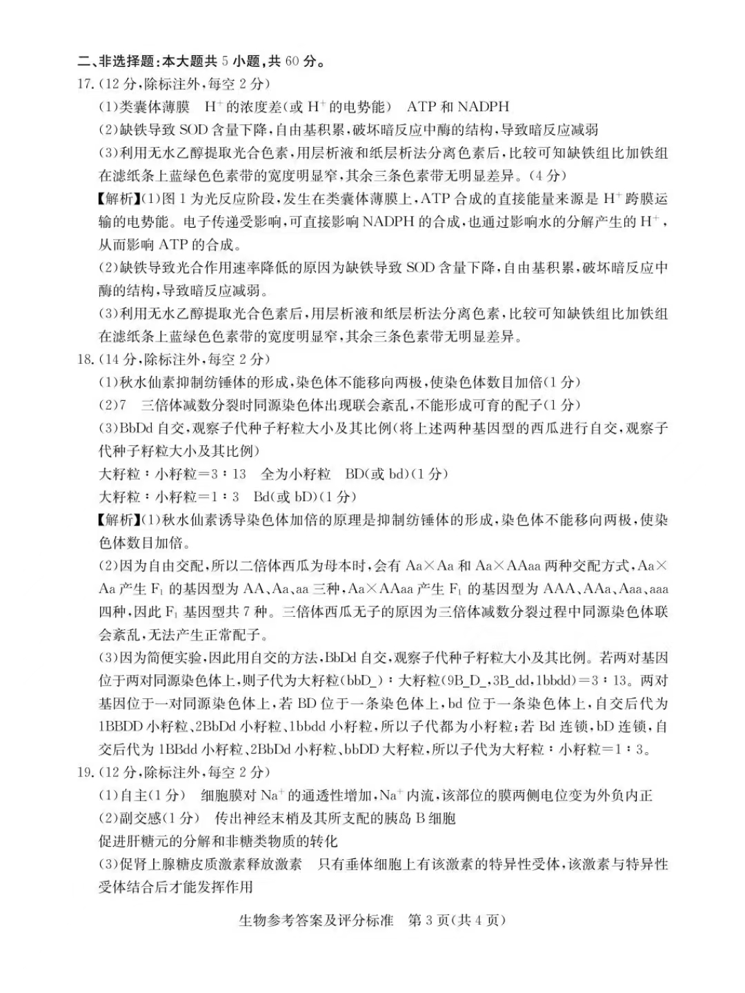
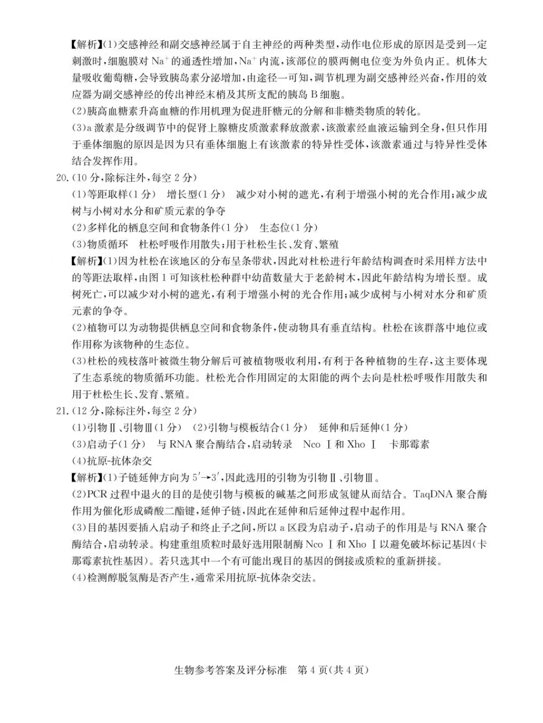
生物答案:




为帮助各位考生更快地适应考试节奏,小编特地在下文整理了湛江市2024高三一模的时间安排表,供查阅。
| 日期 | 上午 | 下午 |
|---|---|---|
| 2月26日 (星期一) |
语文 (9:00-11:30) |
数学 (15:00-17:00) |
| 2月27日 (星期二) |
物理/历史 (9:00-10:15) |
外语 (15:00-17:00) |
| 2月28日 (星期三) |
化学 (8:30-9:45) |
思想政治 (14:30-15:45) |
| 地理 (11:00-12:15) |
生物 (17:00-18:15) |






