在北京市招生的警校包含北京警察学院、中国刑事警察学院等。本文将为2026年想要报考警校的北京考生介绍:提前批公安类专业的报考时间、录取要求及流程图,供大家参考!

一、北京警校提前批报考时间流程图
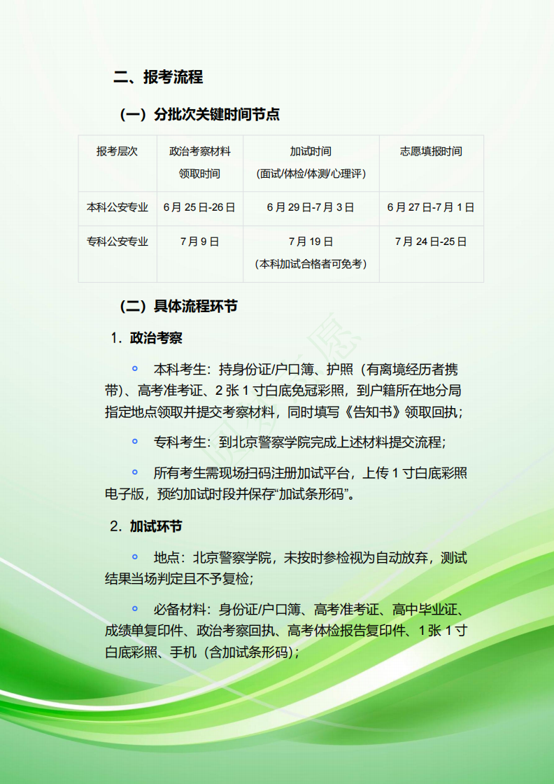
以下流程参考2025年北京警校提前批报考安排,2026年具体时间以北京市教育考试院及招生院校官方通知为准。各环节环环相扣,考生需提前做好准备,避免遗漏关键节点。
6月25日-6月26日:政治考察材料领取。
6月29日-7月3日:参加“面试/体检/体测/心理评”。
6月27日-7月1日:本科提前批志愿填报。
专科公安专业:
7月9日:政治考察材料领取。
7月19日:本科加试合格者可免考。
7月24日-25日:志愿填报。

二、北京警校提前批录取分数线
以下为中国人民公安大学、中国人民警察大学、南京警察学院、郑州警察学院、北京警察学院、中国刑事警察学院2025年在北京本科提前批公安类专业录取最低分及位次,按性别分类整理。
(一)女生录取分数线及竞争分析
女生报考警校提前批竞争尤为激烈,整体录取分数偏高,尤其是政治、物理+化学等选考组合的公安学类、公安技术类专业,位次要求靠前。
1、中国人民公安大学、中国人民警察大学、南京警察学院、郑州警察学院、北京警察学院

2、中国刑事警察学院
经济犯罪侦查(政治)(公安学类,女):最低627分、位次是6561
刑事科学技术(物理+化学)(公安技术类,女):最低578分、位次是17004
(二)男生
男生报考竞争强度低于女生。但热门专业(如经济犯罪侦查、刑事科学技术等核心专业)仍需较高分数位次支撑。
1、中国人民公安大学、中国人民警察大学、南京警察学院、郑州警察学院、北京警察学院

2、中国刑事警察学院
禁毒学(政治)(公安学类,男):最低502分、位次是36988
经济犯罪侦查(政治)(公安学类,男):最低534分、位次是28329
刑事科学技术(物理+化学)(公安技术类,男):最低540分、位次是26718
公安视听技术(物理+化学)(公安技术类,男):最低531分、位次是29184






