2026年辽宁公费师范生报考政策尚未正式公布。从近几年执行情况来看,辽宁公费师范生主要以部属公费师范生(本硕衔接)为主,由教育部直属师范大学承担培养任务,面向全省招生,不限户籍,毕业后需履行不少于6年的中小学教育教学服务期,整体实行省级统筹、定向分配的就业模式。
本文基于2025年辽宁公费师范生相关政策与履约去向数据进行系统整理,供2026届考生和家长参考,最终以辽宁省教育考试院及当年官方文件公布为准。

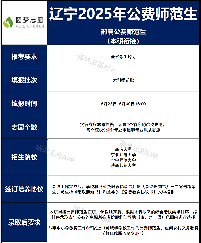
一、2026年辽宁公费师范生报考政策
从现行政策体系来看,辽宁公费师范生主要以部属公费师范生(本硕衔接)形式开展招生与培养,统一纳入提前批次管理,在报考方式、志愿数量及履约规则上具有较强的政策属性。
(一)部属公费师范生(本硕衔接)
1.报考对象
原则上面向符合辽宁省普通高考报名条件的考生,具体报考范围以当年招生计划和系统提示为准。
2.志愿填报批次
在本科提前批进行填报。
3.志愿设置方式
实行有序志愿投档模式,设置2个有序院校志愿,每个院校下设4个专业志愿,并设置专业服从选项,志愿数量相对有限,对院校和专业匹配度要求较高。
4.招生院校(教育部直属师范大学)
西南大学
东北师范大学
华中师范大学
陕西师范大学
(具体院校及专业以当年公布的招生计划为准)
5.培养与履约要求
考生被正式录取后,培养高校将《公费教育协议书》随《录取通知书》一并寄送。考生须签订协议并按要求报到入学。
本研衔接公费师范生在研一课程结束后,将根据本科以来的综合考核结果进行排序,并在当年公布的生源所在省份履约任教地(市、州、盟)范围内进行选择。毕业后须从事中小学教育教学工作不少于6年,其中,到城镇学校任教的毕业生,需至少有1年在农村义务教育学校服务。

二、2026年辽宁公费师范生分配去向表
以下为2025年辽宁部属公费师范生履约任教区域整理,2026届考生在填报专业时可重点参考对应的就业方向。
(一)华中师范大学履约任教范围
汉语言文学:鞍山、丹东、辽阳
英语:鞍山、辽阳、朝阳
历史学:鞍山、本溪、辽阳、铁岭
思想政治教育:丹东、营口、阜新、盘锦、铁岭
数学与应用数学:营口、辽阳、盘锦
物理学:大连、丹东、阜新
化学:鞍山、阜新、辽阳
生物科学:鞍山、阜新
地理科学:大连、鞍山、营口、铁岭、朝阳
体育教育:鞍山、丹东
美术学:本溪
心理学:本溪、丹东
特殊教育:辽阳
(二)陕西师范大学履约任教范围
汉语言文学:阜新、盘锦
英语:朝阳、葫芦岛
历史学:大连、丹东
思想政治教育:辽阳、葫芦岛
学前教育:朝阳、葫芦岛
数学与应用数学:阜新、铁岭
物理学:铁岭、朝阳、葫芦岛
化学:营口、阜新、葫芦岛
生物科学:鞍山、朝阳、葫芦岛
地理科学:阜新、葫芦岛
音乐学:丹东、朝阳、葫芦岛
美术学:葫芦岛
心理学:大连
计算机科学与技术:鞍山、丹东、营口
教育技术学:鞍山、本溪

三、报考辽宁公费师范生需重点关注的几点
从辽宁历年政策执行情况来看,公费师范生具有以下明显特点:
志愿数量少,容错率较低,需精准匹配院校与专业
就业去向以省内统筹分配为主,区域跨度较大
履约年限明确,违约成本较高,适合有明确从教意愿的考生
建议2026届考生在报考前,充分结合成绩水平、专业倾向及未来任教区域接受度,理性选择是否填报辽宁公费师范生。






