新高考“3+3”模式已在多个省份实施,与“3+1+2”模式相比,提供了更大的选择自由度和更多的组合可能。对于2026届考生,了解20种选科组合的特点及专业覆盖情况,是做出科学选择的基础。
根据教育部《普通高校本科招生专业选考科目要求指引(2024年版)》,“物理+化学”组合的专业覆盖率优势明显,几乎覆盖所有理工农医类专业。而纯文科组合虽然在专业覆盖面上相对较窄,但在人文社科领域仍具独特优势。

一、3+3新高考20种选科组合
“3+3”新高考模式中,前一个“3”指语文、数学、外语3门统一高考科目;后一个“3”指从物理、化学、生物、政治、历史、地理6门科目中任选3门作为等级性考试科目。
这种模式的特点在于:
1.完全打破文理分科,学生可根据个人兴趣、特长和未来专业方向,在20种可能的组合中自由选择。
2.选考科目采用等级赋分,考生的原始分按规则转换为等级分后计入高考总成绩,确保不同科目间的相对公平。
3.高校专业对选考科目有明确要求,不符合要求者无法报考,这就要求学生在选科时必须考虑未来专业方向。
与“3+1+2”模式相比,“3+3”模式选择更加灵活,但也增加了选择的复杂度和决策难度。
二、全国新高考20种选科组合与专业对照表
(一)物理类优势组合
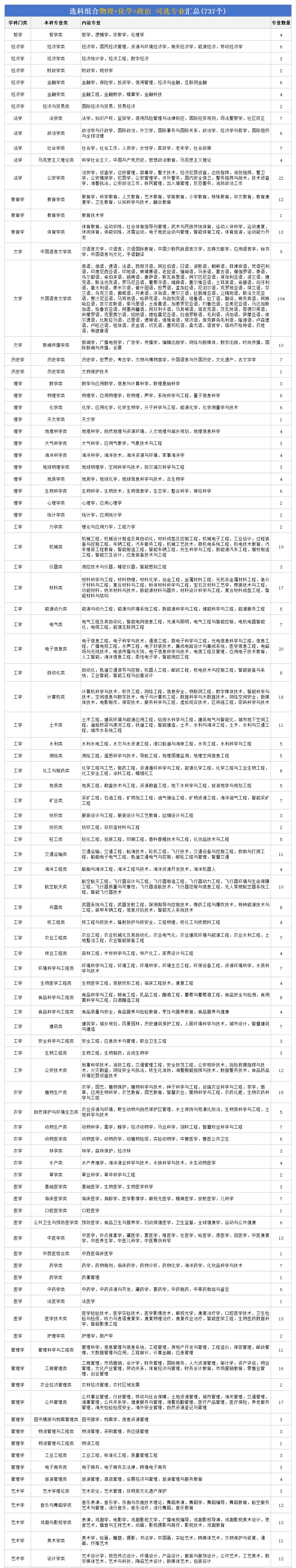
1. 物理+化学+生物
专业覆盖率:约96%
组合特点:传统理科组合,学科关联度高
可报考专业:临床医学、基础医学等医学类专业;计算机科学与技术、软件工程等工科专业;物理、化学、生物等理学专业
适合考生:逻辑思维强,目标医学或科研方向的学生

2. 物理+化学+政治
专业覆盖率:约96%
组合特点:理工科与文科结合,考公有优势
可报考专业:公安技术类、马克思主义理论类;机械工程、电子信息类等工科专业;法学、政治学等人文社科专业
适合考生:文理兼备,有考公或考研规划的学生

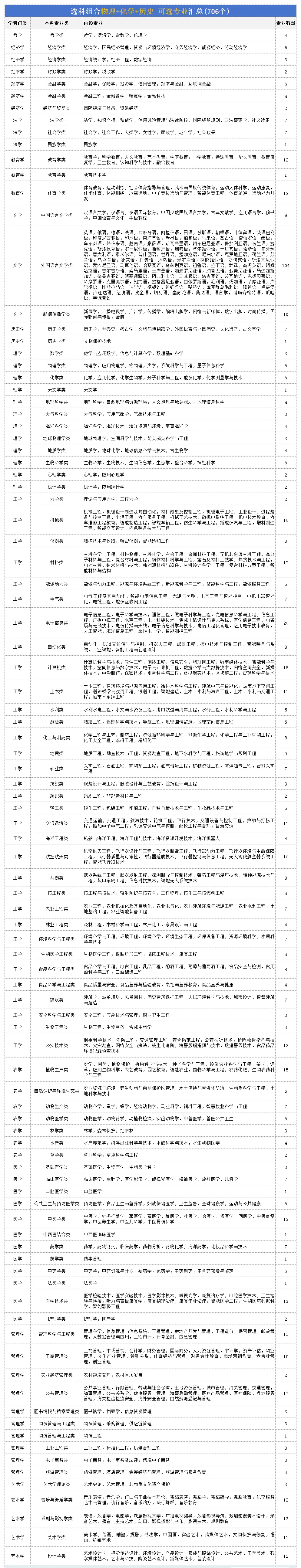
3. 物理+化学+历史
专业覆盖率:约95%
组合特点:文理贯通,专业覆盖面广
可报考专业:工程管理、建筑学;历史学、考古学;大部分理工科专业
适合考生:学科均衡发展,兴趣广泛的学生

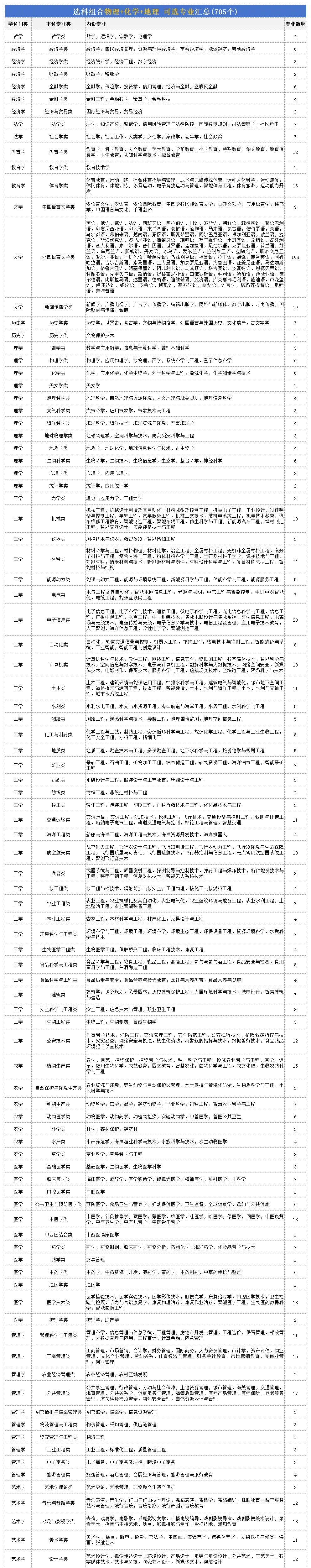
4. 物理+化学+地理
专业覆盖率:约95%
组合特点:理科思维相通,学习衔接自然
可报考专业:地理科学类、地质工程、测绘工程;环境科学与工程;大部分工科专业
适合考生:空间思维强,对地学感兴趣的学生

5. 物理+生物+政治
专业覆盖率:约87%
组合特点:医学相关专业有优势
可报考专业:生物科学类、心理学;护理学、预防医学;政治学、行政管理
适合考生:化学相对薄弱但生物有优势的学生

6. 物理+生物+历史
专业覆盖率:约86%
组合特点:理工与人文结合
可报考专业:生物学、生态学;科学技术史、科学传播;部分医学技术类
适合考生:对科技史和科学传播感兴趣的学生

7. 物理+生物+地理
专业覆盖率:约85%
组合特点:自然科学组合
可报考专业:生物技术、环境生态工程;地理信息科学、海洋技术
适合考生:热爱自然科学,喜欢野外考察的学生

8. 物理+政治+历史
专业覆盖率:约82%
组合特点:政治历史关联度高
可报考专业:法学类、社会学类;思想政治教育;公共管理类
适合考生:文科思维强,但物理有优势的学生

9. 物理+政治+地理
专业覆盖率:约81%
组合特点:地理与政治有学科交叉
可报考专业:城乡规划、土地资源管理;政治学与行政学;资源环境科学
适合考生:关注社会事务和空间规划的学生

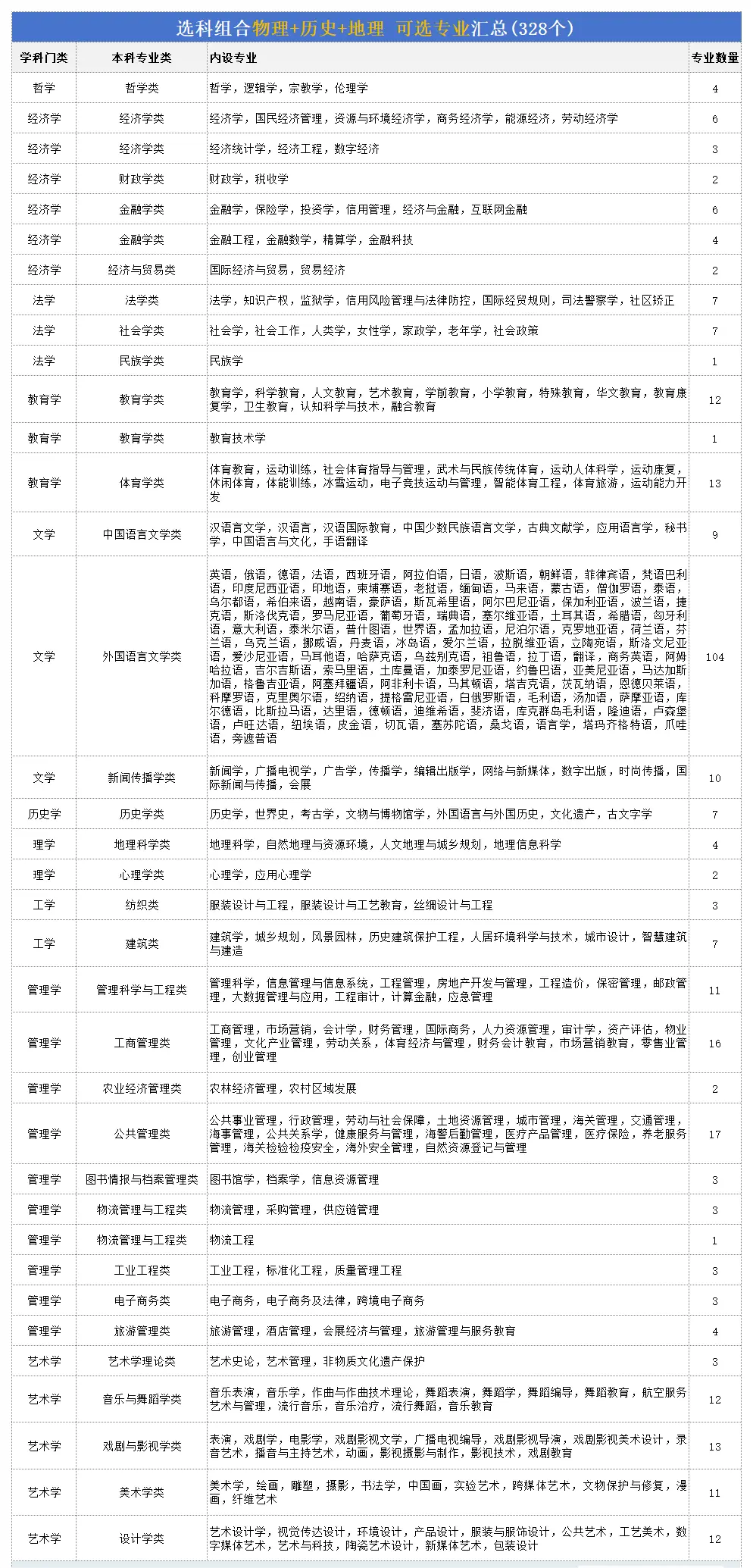
10. 物理+历史+地理
专业覆盖率:约80%
组合特点:文理兼顾组合
可报考专业:历史建筑保护工程、文化遗产;旅游管理;区域经济发展
适合考生:学科均衡,兴趣广泛的学生

(二)化学相关组合
11. 化学+生物+政治
专业覆盖率:约78%
组合特点:医学与社会科学结合
可报考专业:药学、药物制剂;生物技术;社会工作、公共事业管理
适合考生:化学、生物有优势,但物理薄弱的学生

12. 化学+生物+历史
专业覆盖率:约76%
组合特点:自然科学与人文结合
可报考专业:制药工程、中医药学;科学教育、科学史
适合考生:对医药和科学史感兴趣的学生

13. 化学+生物+地理
专业覆盖率:约75%
组合特点:自然科学组合
可报考专业:环境科学、生态学;食品科学与工程;材料科学与工程
适合考生:关注环境保护和材料科学的学生

14. 化学+政治+历史
专业覆盖率:约72%
组合特点:化学与社会科学结合
可报考专业:化学教育、科学传播;行政管理;考古技术与文物保护
适合考生:化学有优势,喜欢人文社科的学生

15. 化学+政治+地理
专业覆盖率:约70%
组合特点:文理交叉组合
可报考专业:资源与环境经济学;公共政策;化学相关教育专业
适合考生:化学不错,对社会和地理感兴趣的学生

16. 化学+历史+地理
专业覆盖率:约68%
组合特点:跨学科组合
可报考专业:历史地理学;区域发展规划;文化遗产保护
适合考生:化学有基础,主攻人文地理的学生

(三)文科优势组合
17. 政治+历史+地理
专业覆盖率:约52%
组合特点:传统文科组合
可报考专业:法学、新闻传播、中国语言文学、外国语言文学、历史学、哲学、经济学、管理学、教育学、艺术学等
适合考生:文科优势明显,记忆表达能力强

18. 政治+历史+生物
专业覆盖率:约54%
组合特点:文科为主,生物增加选择
可报考专业:心理学、社会工作;学前教育、特殊教育;生物教育
适合考生:文科为主,但对生命科学感兴趣

19. 政治+地理+生物
专业覆盖率:约51%
组合特点:社会科学与生物结合
可报考专业:社会学、人类学;资源管理;生态保护
适合考生:社会科学兴趣浓,兼具生物基础

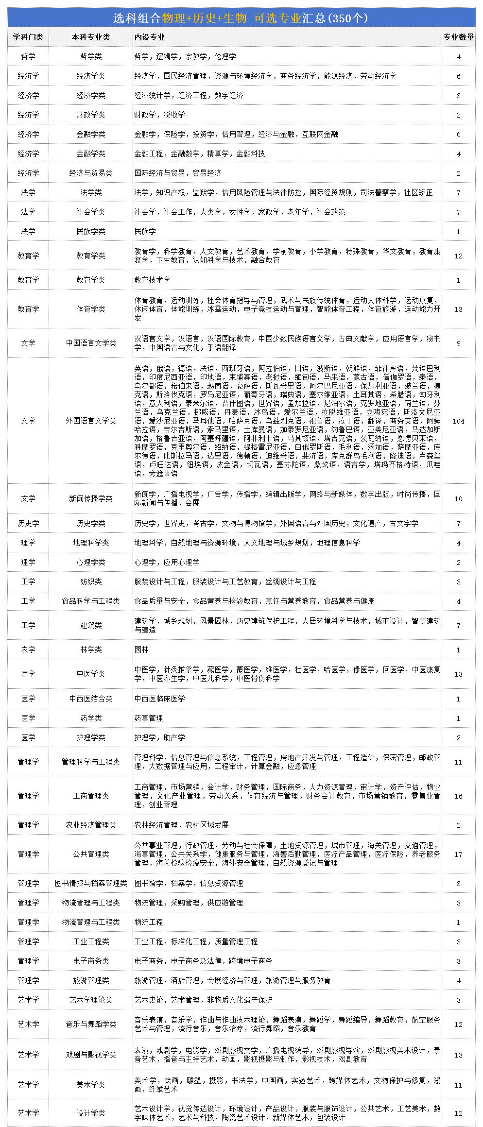
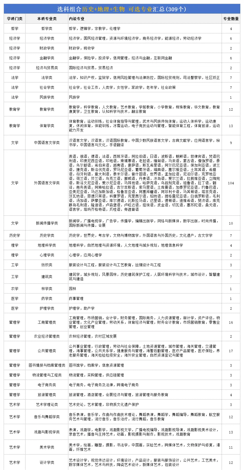
20. 历史+地理+生物
专业覆盖率:约49%
组合特点:人文与自然交叉
可报考专业:人文地理、旅游规划;博物馆学;环境教育
适合考生:人文素养高,兼具科学兴趣

结语
选科决策三步法:首先明确目标专业要求,其次评估自身学科优势,最后结合升学规划做出选择。
数据显示,包含“物理+化学”的组合专业覆盖率普遍在90%以上,而纯文科组合覆盖率在50%左右。但这不意味着所有学生都应选择“物理+化学”。
选科不是赌注,而是战略。北京师范大学教育学部教授李奇提醒:“选科要基于学生的学科能力、专业兴趣和职业规划三个维度综合考虑,而非单纯追求专业覆盖率。”
三个实用建议:
1.关注教育部最新版选科指引,确保所选组合覆盖心仪专业要求。
2.结合学校师资力量和教学资源,避免选择学校明显弱势的科目。
3.在满足专业要求的前提下,优先考虑自己真正感兴趣和擅长的科目,这往往能在等级赋分中获得更大优势。






