在黑龙江省招生的警校包含浙江警察学院、云南警官学院等。本文将为2026年想要报考警校的黑龙江考生介绍:提前批公安类专业的报考时间、录取要求及流程图,供大家参考!

一、黑龙江警校提前批报考时间流程图
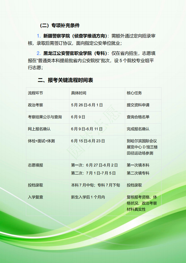
以下流程参考2025年黑龙江警校提前批报考安排,2026年具体时间以黑龙江省教育考试院及招生院校官方通知为准。各环节环环相扣,考生需提前做好准备,避免遗漏关键节点。
5月26日-6月1日:提交政治考察资料申请。
6月9日:考察结果公示与查询。
6月9日-6月11日:网上报名确认。
6月15日-6月23日:体检+面试+体测。
6月27日-7月2日:本科志愿填报。
7月1日-7月5日:专科志愿填报。
本科7月中旬;专科7月下旬:投档录取。

二、黑龙江警校提前批录取分数线
以下为浙江警察学院、中国刑事警察学院、云南警官学院、江西警察学院、南京警察学院、郑州警察学院、中国人民警察大学、中国人民公安大学2025年在黑龙江本科提前批公安类专业录取最低分及位次,按性别分类整理。
(一)女生录取分数线及竞争分析
女生报考警校提前批竞争尤为激烈,整体录取分数偏高,尤其是历史+政治、物理+化学等选考组合的公安学类、公安技术类专业,位次要求靠前。
1、南京警察学院、郑州警察学院等
| 学校名 | 科类/选科 要求 |
专业组 | 备 注 |
最 低 分 |
最低分 位次 |
|---|---|---|---|---|---|
| 中国人民公安 大学 |
历史+政治 | 第002组 | 女 | 623 | 299 |
| 中国人民警察 大学 |
历史+政治 | 第002组 | 女 | 606 | 665 |
| 南京警察学院 | 历史+政治 | 第002组 | 女 | 586 | 1333 |
| 郑州警察学院 | 历史+政治 | 第002组 | 女 | 584 | 1422 |
| 中国人民公安 大学 |
物理+化学 | 第004组 | 女 | 636 | 1804 |
| 中国人民公安 大学 |
物理+政治 | 第006组 | 女 | 601 | 5843 |
| 中国人民警察 大学 |
物理+化学 | 第003组 | 女 | 621 | 3167 |
| 中国人民警察 大学 |
物理+化学 | 第005组 | 女 | 604 | 5362 |
| 中国人民警察 大学 |
物理+政治 | 第007组 | 女 | 581 | 9509 |
| 南京警察学院 | 物理+化学 | 第005组 | 女 | 596 | 6651 |
| 南京警察学院 | 物理+政治 | 第007组 | 女 | 582 | 9334 |
| 江西警察学院 | 物理+政治 | 第002组 | 女 | 567 | 12510 |
| 郑州警察学院 | 物理+化学 | 第004组 | 女 | 594 | 6983 |
| 郑州警察学院 | 物理+政治 | 第006组 | 女 | 563 | 13471 |
2、云南警官学院
禁毒学(历史)(公安类,女):最低590分、位次是1170
禁毒学(物理)(公安类,女):最低561分、位次是13977
3、浙江警察学院
涉外警务(历史+政治)(公安学类,女):最低599分、位次是873
涉外警务(物理+政治)(公安学类,女):最低568分、位次是12290
4、中国刑事警察学院
公安情报学(历史+政治)(公安学类,女):最低606分、位次是665
涉外警务(历史+政治)(公安学类,女):最低606分、位次是665
涉外警务(物理+政治)(公安学类,女):最低588分、位次是8081
侦查学(历史+政治)(公安学类,女):最低613分、位次是481
侦查学(物理+政治)(公安学类,女):最低593分、位次是7181
禁毒学(历史+政治)(公安学类,女):最低603分、位次是739
经济犯罪侦查(历史+政治)(公安学类,女):最低605分、位次是687
网络安全与执法(物理+化学)(公安技术类,女):最低623分、位次是2943
刑事科学技术(物理+化学)(公安技术类,女):最低609分、位次是4659
公安视听技术(物理+化学)(公安技术类,女):最低610分、位次是4548
数据警务技术(物理+化学)(公安技术类,女):最低612分、位次是4279
治安学(历史+政治)(公安学类,女):最低622分、位次是317
警犬技术(历史+政治)(公安学类,女):最低603分、位次是739
(二)男生
男生报考竞争强度低于女生,尤其是国家专项计划方向分数优势明显。但热门专业(如网络安全与执法、刑事科学技术等核心专业)仍需较高分数位次支撑。
1、南京警察学院、江西警察学院等
| 学校名 | 科类/选科 要求 |
专业组 | 备注 | 最 低 分 |
最低 分 位次 |
|---|---|---|---|---|---|
| 中国人民公安 大学 |
历史+政治 | 第001组 | 男 | 564 | 2486 |
| 中国人民警察 大学 |
历史+政治 | 第001组 | 男 | 533 | 4763 |
| 南京警察学院 | 历史+政治 | 第001组 | 男 | 458 | 13724 |
| 南京警察学院 | 历史+政治 | 第003组 | 国家 专项 计划 |
436 | 17316 |
| 江西警察学院 | 历史+政治 | 第001组 | 男 | 477 | 11071 |
| 郑州警察学院 | 历史+政治 | 第001组 | 男 | 453 | 14512 |
| 中国人民公安 大学 |
物理+化学 | 第003组 | 男 | 617 | 3653 |
| 中国人民公安 大学 |
物理+政治 | 第005组 | 男 | 565 | 12977 |
| 中国人民警察 大学 |
物理+化学 | 第004组 | 男 | 580 | 9721 |
| 中国人民警察 大学 |
物理+政治 | 第006组 | 男 | 546 | 17836 |
| 南京警察学院 | 物理+化学 | 第004组 | 男 | 571 | 11598 |
| 南京警察学院 | 物理+政治 | 第006组 | 男 | 505 | 30478 |
| 南京警察学院 | 物理+政治 | 第008组 | 国家 专项 计划 |
500 | 32203 |
| 江西警察学院 | 物理+政治 | 第003组 | 男 | 501 | 31850 |
| 郑州警察学院 | 物理+化学 | 第003组 | 男 | 568 | 12290 |
| 郑州警察学院 | 物理+政治 | 第005组 | 男 | 495 | 33883 |
2、云南警官学院
禁毒学(历史)(公安类,男):最低462分、位次是13129
禁毒学(物理)(公安类,男):最低491分、位次是35295
3、浙江警察学院
涉外警务(历史+政治)(公安学类,男):最低465分、位次是12684
涉外警务(物理+政治)(公安学类,男):最低490分、位次是35620
4、中国刑事警察学院
公安情报学(历史+政治)(公安学类,男):最低517分、位次是6210
公安情报学(物理+政治)(公安学类,男):最低564分、位次是13227
涉外警务(历史+政治)(公安学类,男):最低512分、位次是6703
涉外警务(物理+政治)(公安学类,男):最低565分、位次是12977
侦查学(历史+政治)(公安学类,男):最低523分、位次是5616
侦查学(物理+政治)(公安学类,男):最低571分、位次是11598
禁毒学(历史+政治)(公安学类,男):最低506分、位次是7390
禁毒学(物理+政治)(公安学类,男):最低563分、位次是13471
经济犯罪侦查(历史+政治)(公安学类,男):最低526分、位次是5358
经济犯罪侦查(历史+政治)(公安学类,国家专项计划,男):最低476分、位次是11211
经济犯罪侦查(物理+政治)(公安学类,男):最低565分、位次是12977
网络安全与执法(物理+化学)(公安技术类,男):最低602分、位次是5669
刑事科学技术(物理+化学)(公安技术类,男):最低589分、位次是7902
公安视听技术(物理+化学)(公安技术类,男):最低588分、位次是8081
数据警务技术(物理+化学)(公安技术类,男):最低588分、位次是8081
治安学(历史+政治)(公安学类,男):最低532分、位次是4846
治安学(物理+政治)(公安学类,男):最低566分、位次是12723
警犬技术(历史+政治)(公安学类,男):最低506分、位次是7390
警犬技术(历史+政治)(公安学类,国家专项计划,男):最低474分、位次是11473
警犬技术(物理+政治)(公安学类,男):最低563分、位次是13471






