随着2026年高考的日益临近,苏北七市(南通、泰州、扬州、淮安、宿迁、徐州、连云港)的高三学子们迎来了一次重要的模拟考试——二模调研考,考试的时间为3月25日至27日,本文将为大家汇总各科试卷真题及答案解析。

一、2026年3月苏北七市二模调研考时间安排
2026年苏北七市二模调研考安排在3月25日至27日举行,具体安排如下:
语文:3月25日8:00-10:30
数学:3月25日14:00-16:00
物理/历史:3月26日8:00-9:15
外语:3月26日14:00-16:00
化学:3月27日8:00-9:15
地理:3月27日9:45-11:00
思想政治:3月27日14:00-15:15
生物:3月27日15:45-17:00
各科试卷真题及答案解析将在考试结束后公布于下方对应科目处,届时考生可以根据自己需要的科目找到真题进行练习,并参考答案解析进行查漏补缺。
二、2026苏北七市二模调研考语文试卷真题及答案解析(待更新)
语文试卷真题能够让考生熟悉高考的命题风格和题型分布。从字音字形、阅读理解到作文等各个板块,真题都是最好的素材。










以阅读理解为例,在苏北七市二模语文试卷中,现代文阅读的选材往往紧跟时代热点,像2024年的二模卷中就选取了有关人工智能对文化传播影响的话题文章。
考生通过练习这类真题,可以提高对不同类型文章的解读能力,掌握答题技巧。据统计,在语文高考中,阅读理解部分得分率较高的考生,通常在平时对真题的训练量比其他考生多30%左右。
三、2026苏北七市二模调研考数学试卷真题及答案解析(待更新)
数学试卷真题有助于考生查漏补缺。二模数学试卷的题目难度分布合理,有基础题、中等题和难题。
对于基础薄弱的考生来说,通过做真题中的基础题部分,如函数的定义域、值域等基本概念的考查题目,可以巩固基础知识。而对于想要冲击高分的考生,真题中的压轴题则是锻炼思维能力的关键。
从得分数据来看,在苏北七市二模数学考试中,能完整做出最后一道压轴题的考生仅占总考生人数的10%左右,但通过对这些真题的研究和练习,整体考生的数学解题能力都能得到提升。













四、2026苏北七市二模调研考物理试卷真题及答案解析(待更新)
在苏北七市二模物理试卷中,关于电磁感应的题目,很多考生容易出错。而答案解析中会详细说明是根据哪个定律(如法拉第电磁感应定律),如何进行公式推导和计算,这能让考生明白自己的错误所在,从而在以后的复习和考试中避免类似错误。









五、2026苏北七市二模调研考历史试卷真题及答案解析(待更新)
在历史学科的材料分析题中,答案解析会指出如何从材料中提取有效信息,如何结合所学知识进行作答,以及如何按照一定的逻辑顺序书写答案。考生遵循这样的答题规范,在高考中就能更有效地得分。








六、2026苏北七市二模调研考外语试卷真题及答案解析(待更新)
英语真题在提升考生听力和阅读能力方面作用巨大。在二模英语试卷中,听力部分的语速和语音语调都是按照高考标准设置的。考生通过多次练习真题听力,可以提高听力理解的准确性。
在阅读方面,真题中的文章选材广泛,涵盖了科技、文化、生活等多个领域。













数据显示,在苏北七市二模英语考试中,词汇量达到3500左右的考生,其阅读理解的正确率比词汇量不足3000的考生高出约40%。所以考生可以通过分析真题中的词汇用法和文章结构来提高自己的英语水平。
七、2026苏北七市二模调研考化学试卷真题及答案解析(待更新)
化学真题有助于考生掌握实验和原理。二模化学试卷中的实验题,如有机化学中的有机合成实验,或者是无机化学中的金属与酸反应的实验探宄等,能够让考生熟悉实验步骤、现象和结论的书写。
数据显示,在化学高考实验题中,有较多练习真题的考生答题的准确性比少练习真题的考生高30%左右。同时,化学原理部分如化学反应速率和化学平衡等,通过真题的练习也能更好地理解和运用相关公式和理论。








八、2026苏北七市二模调研考地理试卷真题及答案解析(待更新)
地理真题有助于考生提升区域认知和综合分析能力。在二模地理试卷中,关于自然地理中的气候、地形地貌等知识与人文地理中的人口、产业布局等知识的综合考查题目很常见。
例如分析一个特定区域的可持续发展问题,考生可以通过真题练习掌握从多个角度分析地理问题的方法。有研究表明,在地理考试中,对真题练习较多的考生在综合题的得分上平均比其他考生高30 - 35%。









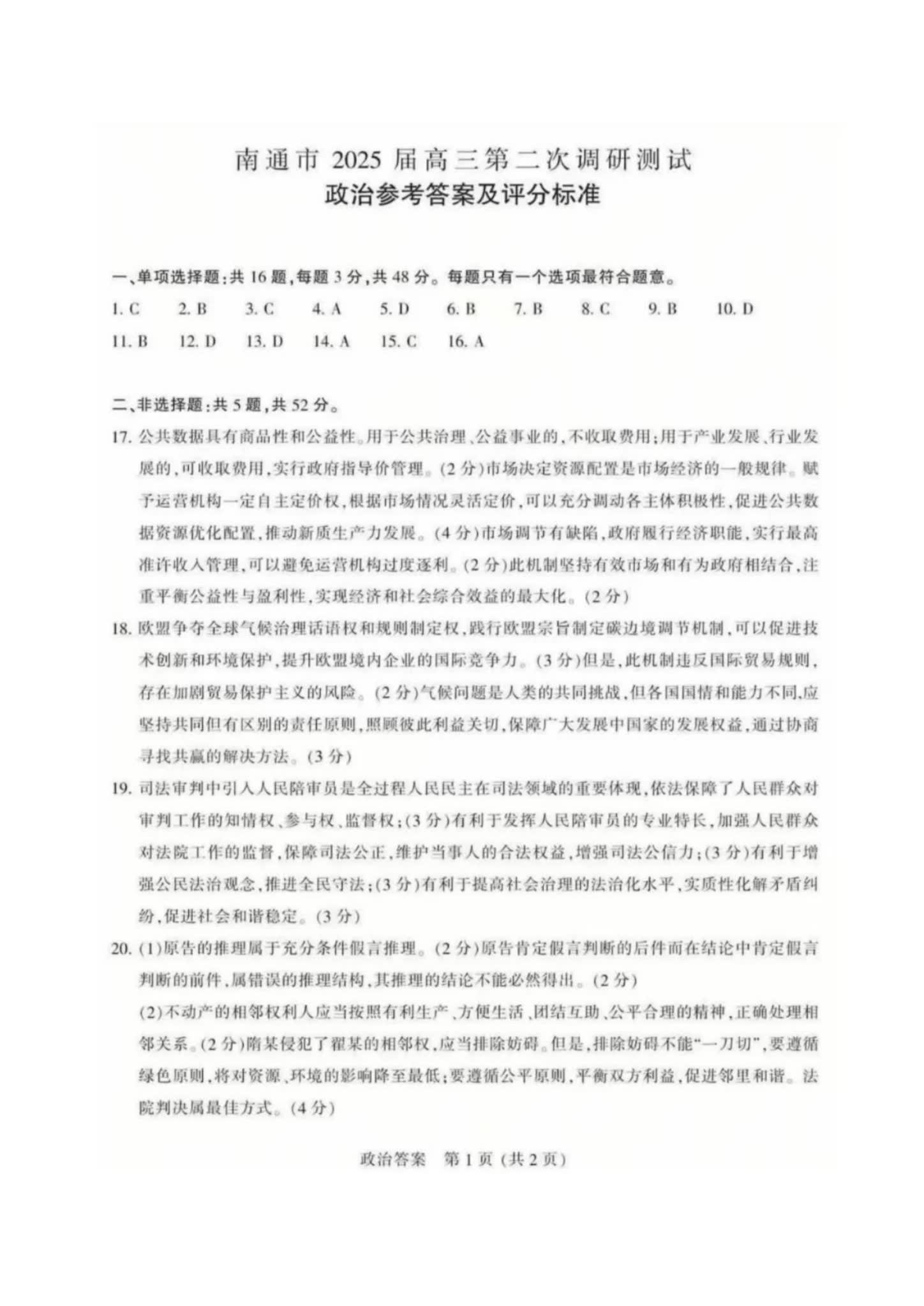
九、2026苏北七市二模调研考政治试卷真题及答案解析(待更新)
政治真题有利于考生理解政治原理和时政热点结合。二模政治试卷中的题目往往结合当下的时政热点,如国家的经济发展政策、国际关系等。
考生通过做真题,可以提高运用政治原理分析实际问题的能力。据统计,在政治高考中,能够熟练运用真题答案思路作答的考生,主观题得分率比其他考生高20 - 25%左右。









十、2026苏北七市二模调研考生物试卷真题及答案解析(待更新)
生物真题对考生的知识体系构建很有帮助。在二模生物试卷中,关于细胞的结构和功能、遗传与进化、生态系统等板块的题目,能够让考生从微观到宏观全面地巩固生物学知识。










从考生的答题情况分析,在一模生物考试中成绩中等的学生,经过对二模真题的系统复习后,在二模中的平均成绩提升了15 - 20分,这说明真题在完善考生生物知识体系方面有着积极的作用。






