2025年新高考改革持续推进,陕西、山西、青海、宁夏四省首次联合举行高三四省联考。这场考试不仅是新高考模式的“实战演练”,更是考生查漏补缺、调整备考策略的重要机会。考试时间定于2025年2月17日至18日,本文将为考生和家长展示2025四省联考全科答案。

一、2025四省联考时间安排
四省联考由陕西、山西、青海、宁夏联合组织,完全模拟新高考“3+1+2”模式,即:
必考科目:语文、数学、外语(各150分);
首选科目:物理或历史(100分);
再选科目:化学、生物、政治、地理中任选两门(各100分)。
总分750分,考试内容与高考大纲一致,旨在帮助考生熟悉新高考题型、适应考试节奏,同时为学校调整教学策略提供依据。
根据官方通知,2025年四省联考具体时间安排如下:
| 日期 | 时间 | 科目与分值 |
|---|---|---|
| 2月17日 | 07:55-10:25 | 语文 |
| 10:45-12:00 | 历史/物理 | |
| 14:30-17:05 | 化学/生物/政治/地理 | |
| 2月18日 | 07:40-09:40 | 数学 |
| 10:00-12:00 | 英语/日语 |
温馨提示:
外语听力需提前适应:英语考试含30分钟听力测试,建议考生提前练习考场设备操作。
选科策略:理工类优先选“物理+化学”,文科类建议“历史+政治”,避免临时更换科目。

二、2025新高考高三四省联考各科试题及答案
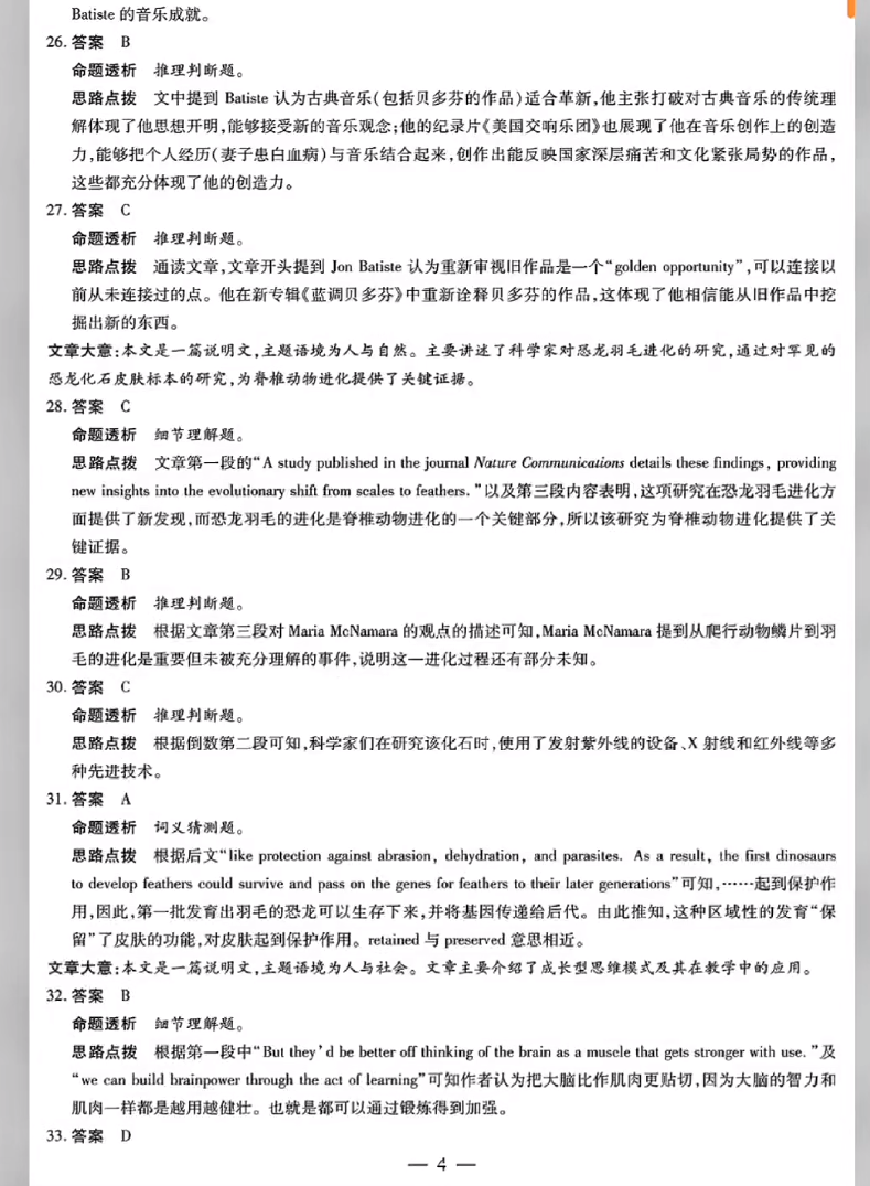
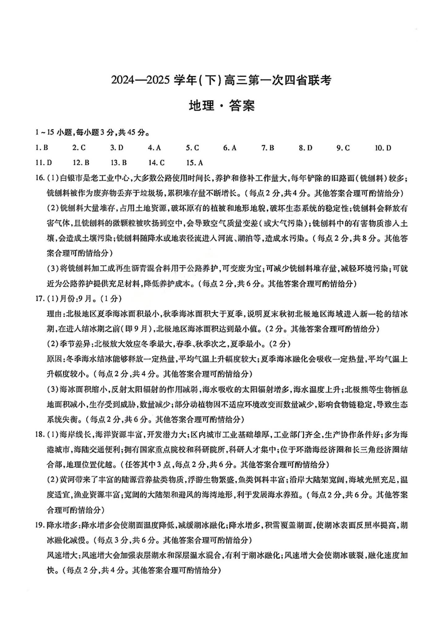
等待考试结束后,我们将迅速更新各科的试卷真题及答案解析,供同学们参考。请大家密切关注我们的更新动态,以便及时获取相关信息。
1. 语文:阅读与写作并重
重点题型:现代文阅读(35分)、古诗文阅读(35分)、作文(60分)。
提分关键:
作文积累“万能素材”,如科技伦理、乡村振兴、传统文化创新等热点话题。
文言文实词每天背10个,重点掌握《史记》《论语》高频考点。













2. 数学:基础题是核心











3. 英语:听力与阅读是突破口










4. 物理/历史:逻辑与记忆结合
物理:力学综合题(斜面、弹簧模型)和电磁学实验是难点,多画受力分析图。













历史:












5. 选考科目:针对性突破
















三、联考后如何调整备考策略?
定位全省排名:根据联考成绩估算省内位次,明确目标院校(如一本线、双一流院校)。
专项突破弱项:例如数学概率题失分多,可集中训练10套同类题,总结解题套路。
模拟高考节奏:后续复习中,每周进行一次全真模拟考试,适应高强度答题状态。
2025年四省联考是陕青宁晋考生迎战新高考的“关键一役”。通过科学备考和考后反思,考生能有效提升应试能力,为最终高考积累经验。试卷真题及答案解析将于考试结束后第一时间更新至本文,请考生和家长持续关注!






