2026年福建公费师范生招生政策尚未正式公布,但整体框架与2025年政策基本保持稳定。福建公费师范生主要分为国家公费师范生(部属师范大学本研衔接)和省属公费师范生两类,二者在报考条件、志愿设置及就业去向等方面差异明显。
本文基于2025年相关政策进行整理,供2026届考生和家长提前参考,最终以福建省教育考试院和各地教育部门发布为准。

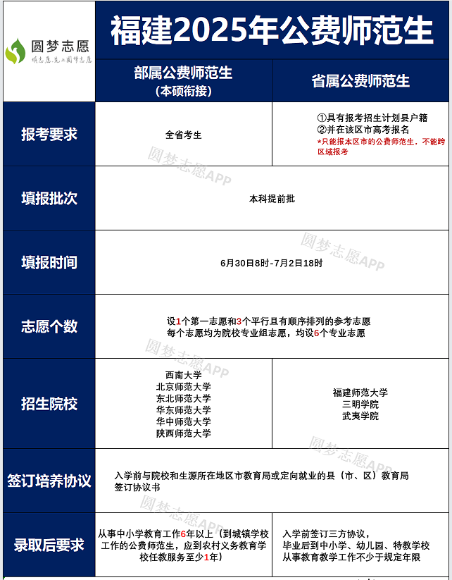
一、2026福建公费师范生报考政策
从现行政策体系来看,福建公费师范生主要分为以下两大类别:
国家公费师范生(部属师范大学本研衔接)
省属公费师范生(省级定向培养计划)
两类公费师范生在报考门槛、志愿设置、招生院校及履约去向等方面存在较大差异,考生需结合自身成绩、户籍条件和就业规划谨慎选择。
(一)国家公费师范生(部属师范大学本研衔接)
1.报考对象
面向全省符合普通高考报名条件的考生,不限制户籍所在地。
2.志愿填报批次
本科提前批进行填报。
3.志愿设置方式
一般设置1个第一志愿和3个平行参考志愿,每个志愿为院校专业组志愿,每个专业组下设6个专业志愿,整体志愿容量较大,调剂空间相对充足。
4.招生院校(教育部直属师范大学)
北京师范大学
华东师范大学
华中师范大学
东北师范大学
陕西师范大学
西南大学
5.培养与履约要求
考生被录取后需与高校及生源地教育部门签订培养协议,毕业后须从事中小学教育教学工作不少于6年。安排至城镇学校任教的毕业生,需至少有1年在农村义务教育学校服务。
(二)省属公费师范生(省级定向培养计划)
相较国家公费师范生,省属公费师范生定向属性更强,对户籍和报考区域限制较多。
1.主要报考条件
具有招生计划所在县(市、区)户籍
在该区市参加高考报名
仅能报考本区市的公费师范生计划,不得跨区域填报
2.志愿设置
设置1个第一志愿和3个平行参考志愿,每个志愿为院校专业组志愿,且每个专业组下设6个专业志愿。
3.招生院校(以省内高校为主)
福建师范大学
三明学院
武夷学院
4.录取与协议
考生录取前需签订三方培养协议,明确定向就业区域和服务年限。毕业后需到中小学、幼儿园或特殊教育学校从事教育教学工作不少于规定年限。

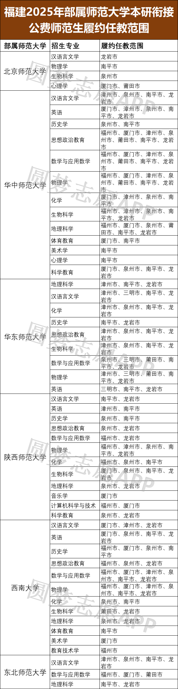
二、2026福建国家公费师范生分配去向表
以下为2025年福建国家公费师范生履约任教区域整理,2026届考生在选择院校和专业时可重点参考。
1.北京师范大学
汉语言文学:龙岩市
物理学:南平市
生物科学:泉州市
心理学:厦门市、莆田市
2.华中师范大学
汉语言文学:漳州市、泉州市、南平市、龙岩市
英语:厦门市、漳州市、泉州市、南平市、龙岩市
历史学:泉州市、南平市
思想政治教育:福州市、厦门市、漳州市、泉州市、莆田市、南平市、龙岩市
数学与应用数学:福州市、厦门市、漳州市、泉州市、莆田市、南平市、龙岩市
物理学:福州市、厦门市、漳州市、泉州市、莆田市、南平市、龙岩市
化学:厦门市、漳州市、泉州市、南平市
生物科学:福州市、厦门市、泉州市、南平市、龙岩市
地理科学:福州市、厦门市、泉州市、莆田市、南平市、龙岩市
体育教育:厦门市、南平市
美术学:南平市
心理学:南平市
科学教育:厦门市、泉州市、南平市、龙岩市

三、2026福建地方公费师范生分配去向表
以下为2025年福建省属公费师范生县域定向就业情况整理,供考生和家长提前了解:
福州市:全市定向就业
厦门市:全市定向就业
泉州市:全市定向就业
漳州市:全市定向就业
莆田市:全市定向就业
宁德市:全市定向就业
龙岩市:全市定向就业
南平市:全市定向就业
平潭综合实验区:全区定向就业
三明市:将乐县、明溪县、宁化县
南平市(补充):光泽县、延平区、武夷山市、建瓯市







