2026届高三广东一模考试时间是3月17日星期二到3月19日星期四,此次广东一模涵盖了语文、数学、外语、物理、历史、化学、地理、思想政治和生物学九个科目,其中外语包含了英语和日语两个种类,为了方便各位同学在考后能够及时查漏补缺,圆梦小灯塔整理了广东一模全科答案和试卷汇总,请看下文。

一、2026广东一模考试时间安排
根据广东教育考试院的安排,2026广东一模安排在3月17日至3月19日举行,各科目具体考试时间请参考下表:
| 2026广东一模考试时间 | ||
|---|---|---|
| 日期 | 上午 | 下午 |
| 3月17日 (星期二) |
语文 9:00-11:30 |
数学 15:00-17:00 |
| 3月18日 (星期三) |
物理/历史 9:00-10:15 |
外语 15:00-17:00 |
| 3月19日 (星期四) |
化学 8:30-9:45 |
政治 14:30-15:45 |
| 地理 11:00-12:15 |
生物 17:00-18:15 |
|
二、2026广东一模各科目答案及试卷汇总
为了方便各位同学查阅,小编将以考试顺序为准,依次上传各科目的考试答案和试卷,同学们请看:
1.语文科目


















2.数学科目














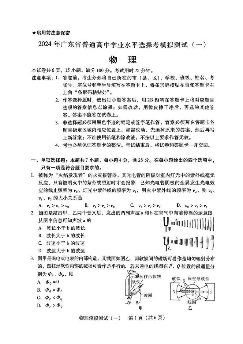
3.物理科目
最新试卷答案待更新。









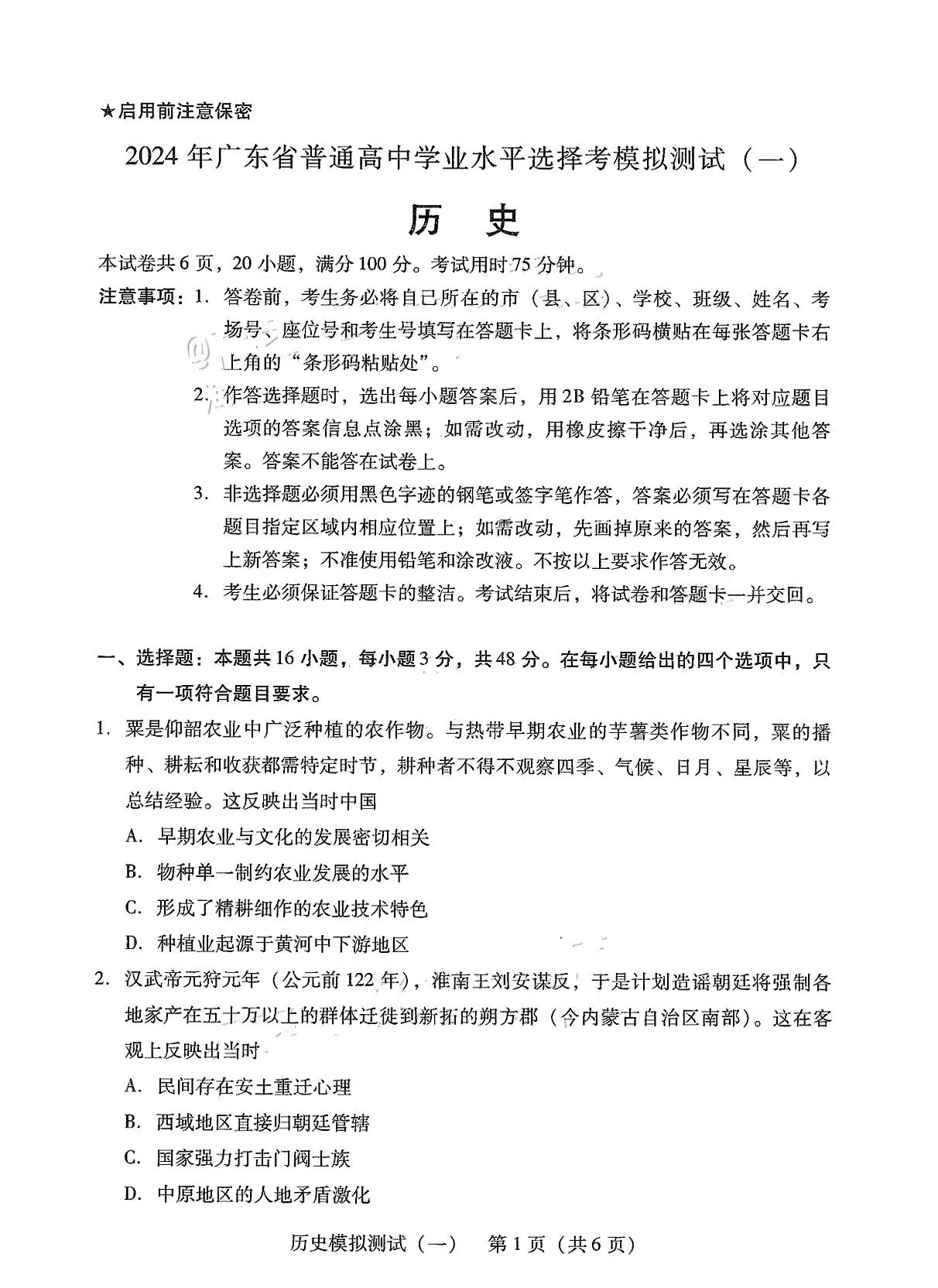
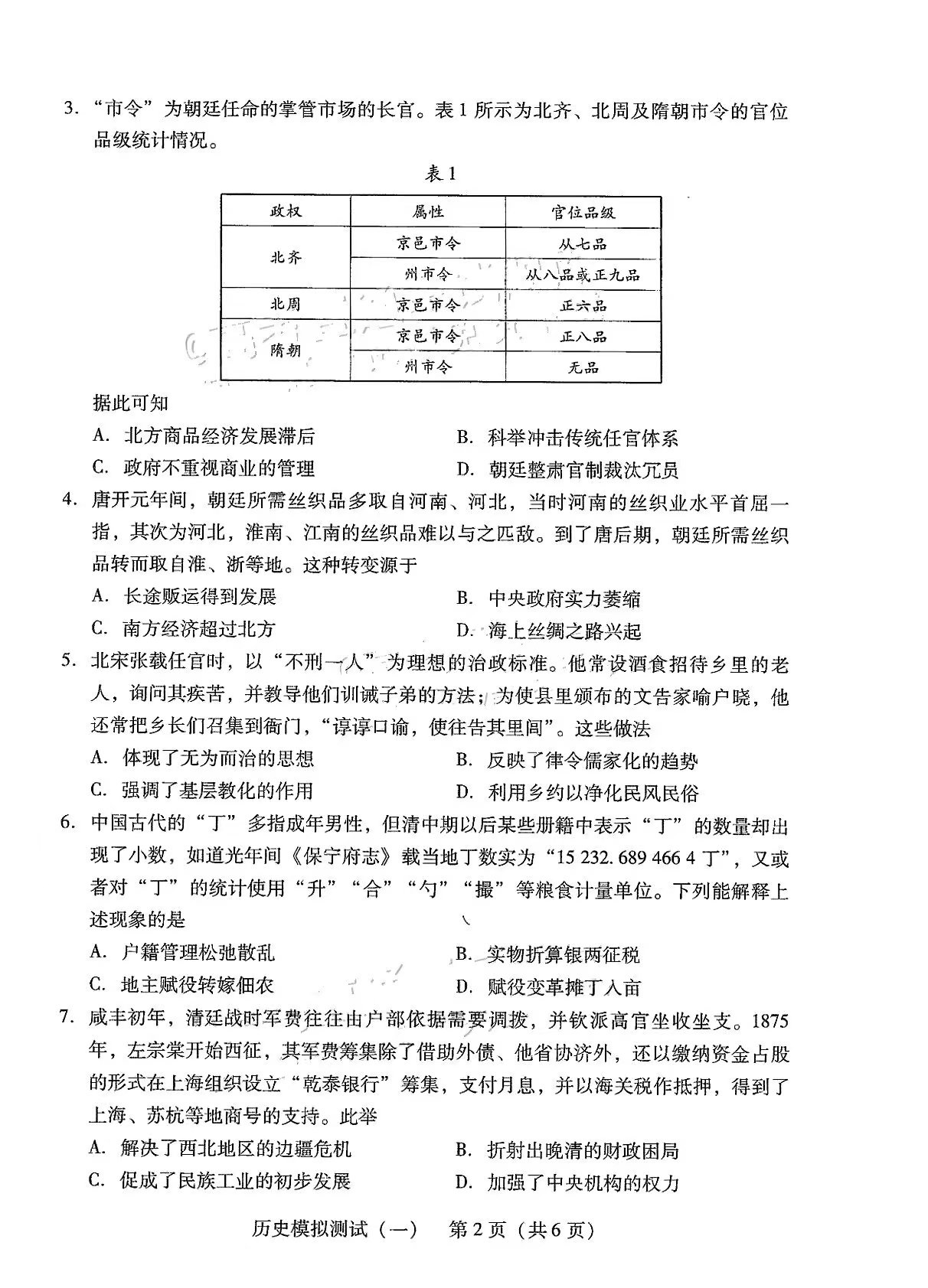
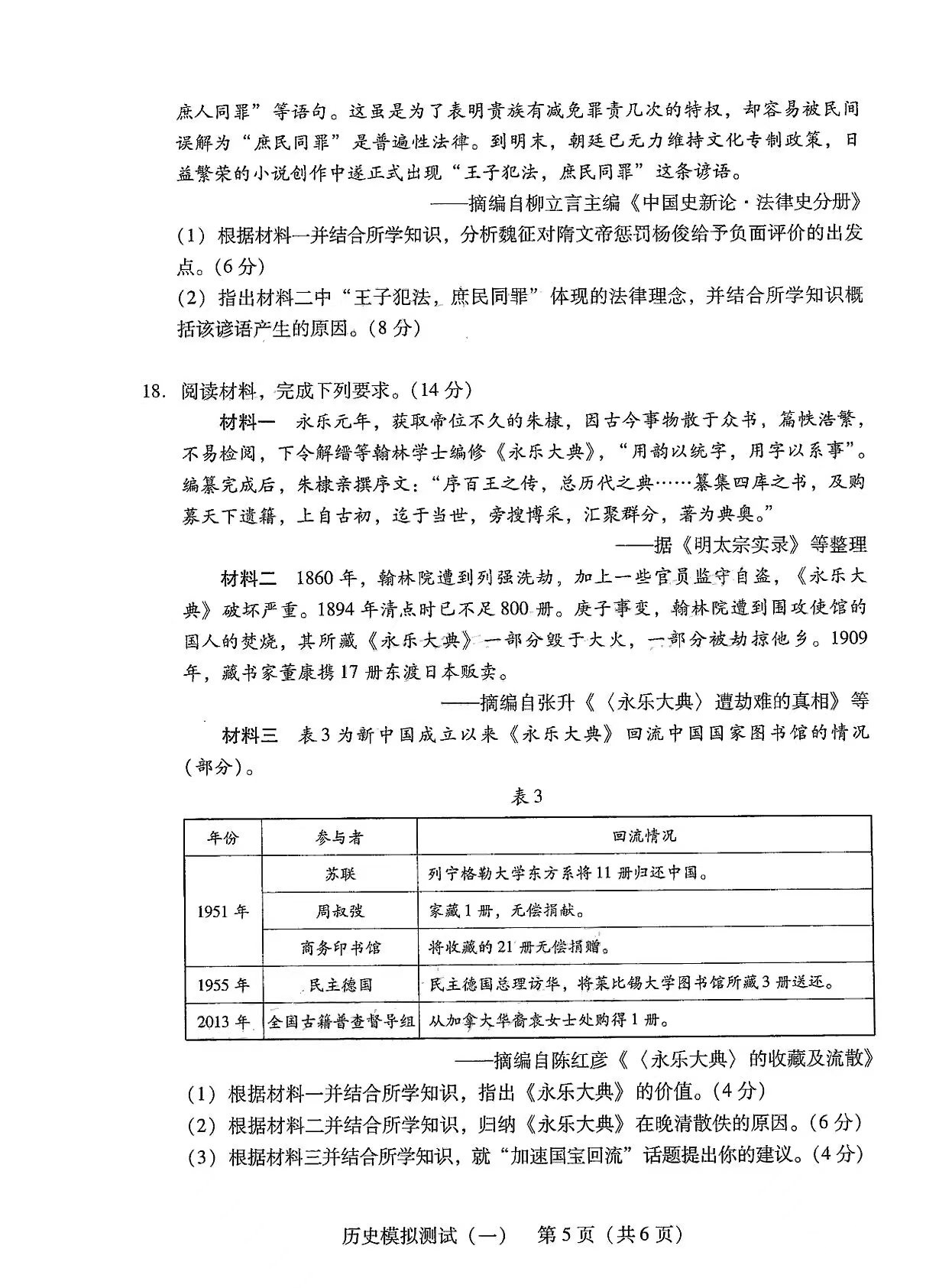
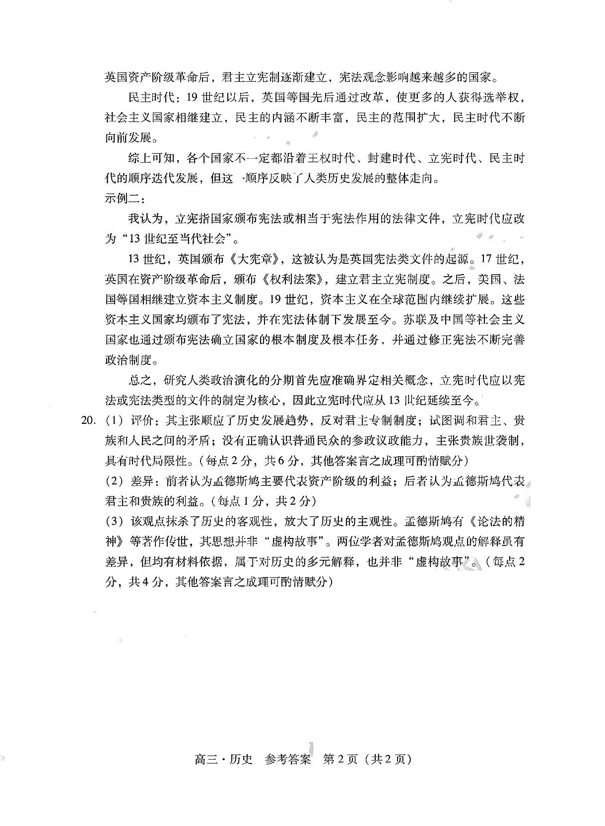
4.历史科目
考试时间与物理科目相同,最新试卷答案待更新。








5.外语科目
最新试卷答案待更新。












6.化学科目
最新试卷答案待更新。










7.地理科目
最新试卷答案待更新。






8.政治科目
最新试卷答案待更新。










9.生物科目
广东一模生物答案和试卷将在考试结束后更新。
















