2026届高三广东的第一次模拟高考已于3月17日开始,持续三天,涉及九门考试科目,囊括了语文、数学、物理、历史、外语、化学、地理、思想政治以及生物学,外语本次考试将会考核听力,包含了两门科目,分别是英语和日语。圆梦小灯塔为各位同学整理并汇总了2026广东一模的试卷和答案,请查阅下文。

一、2026广东一模语文试卷及答案
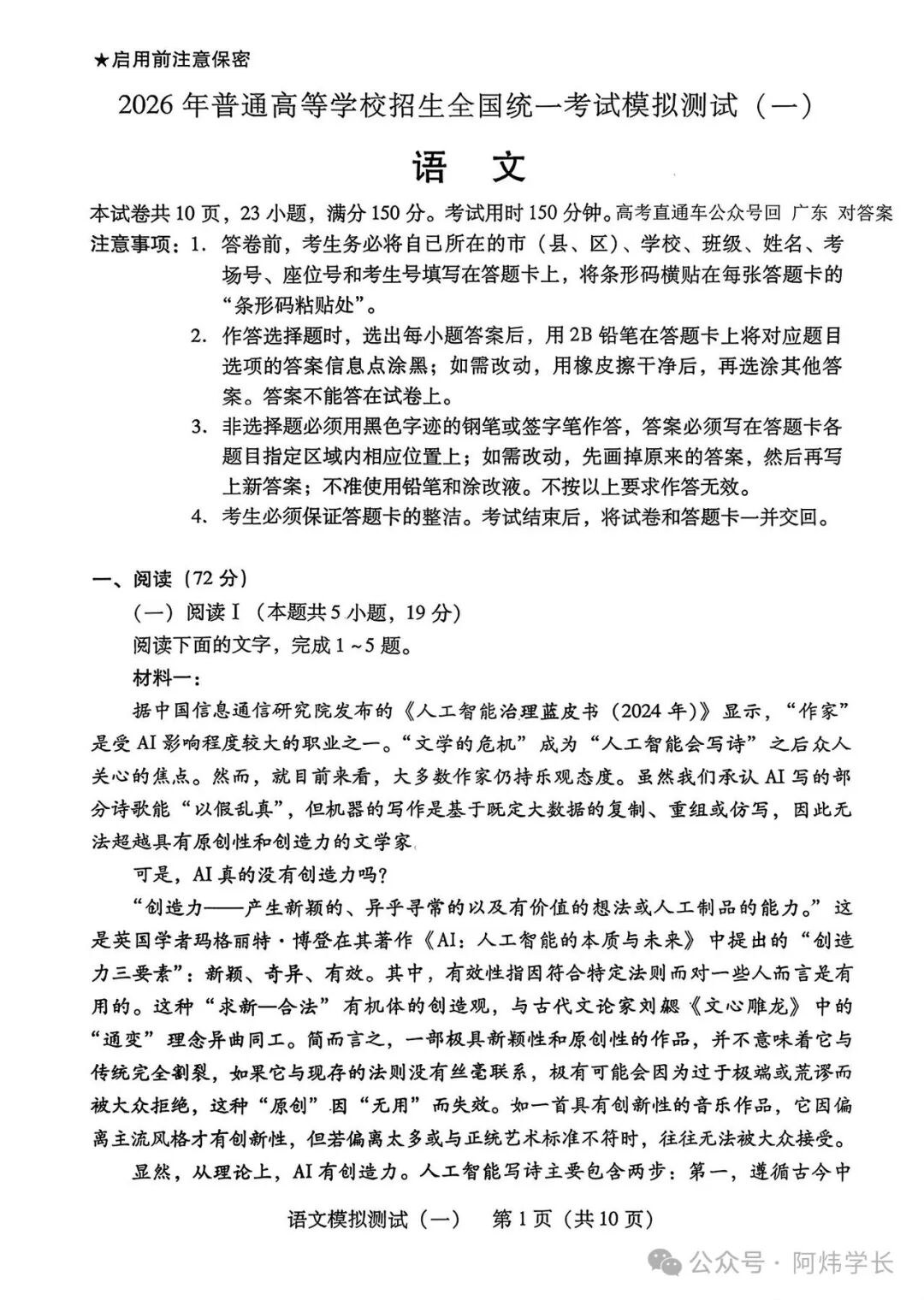
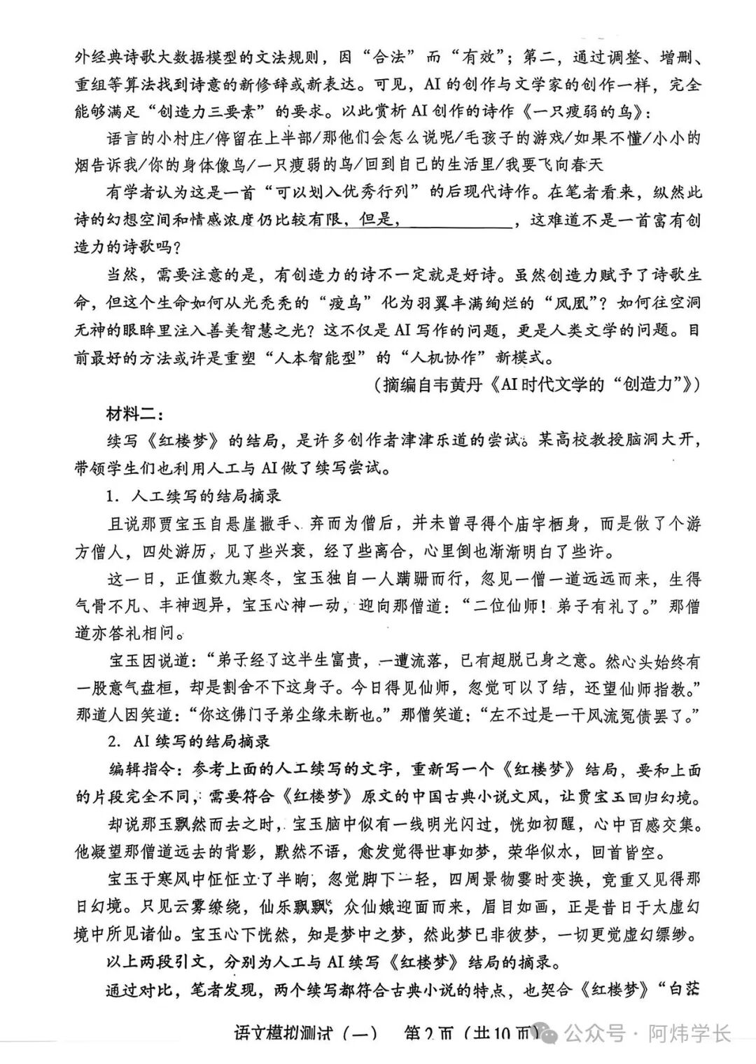
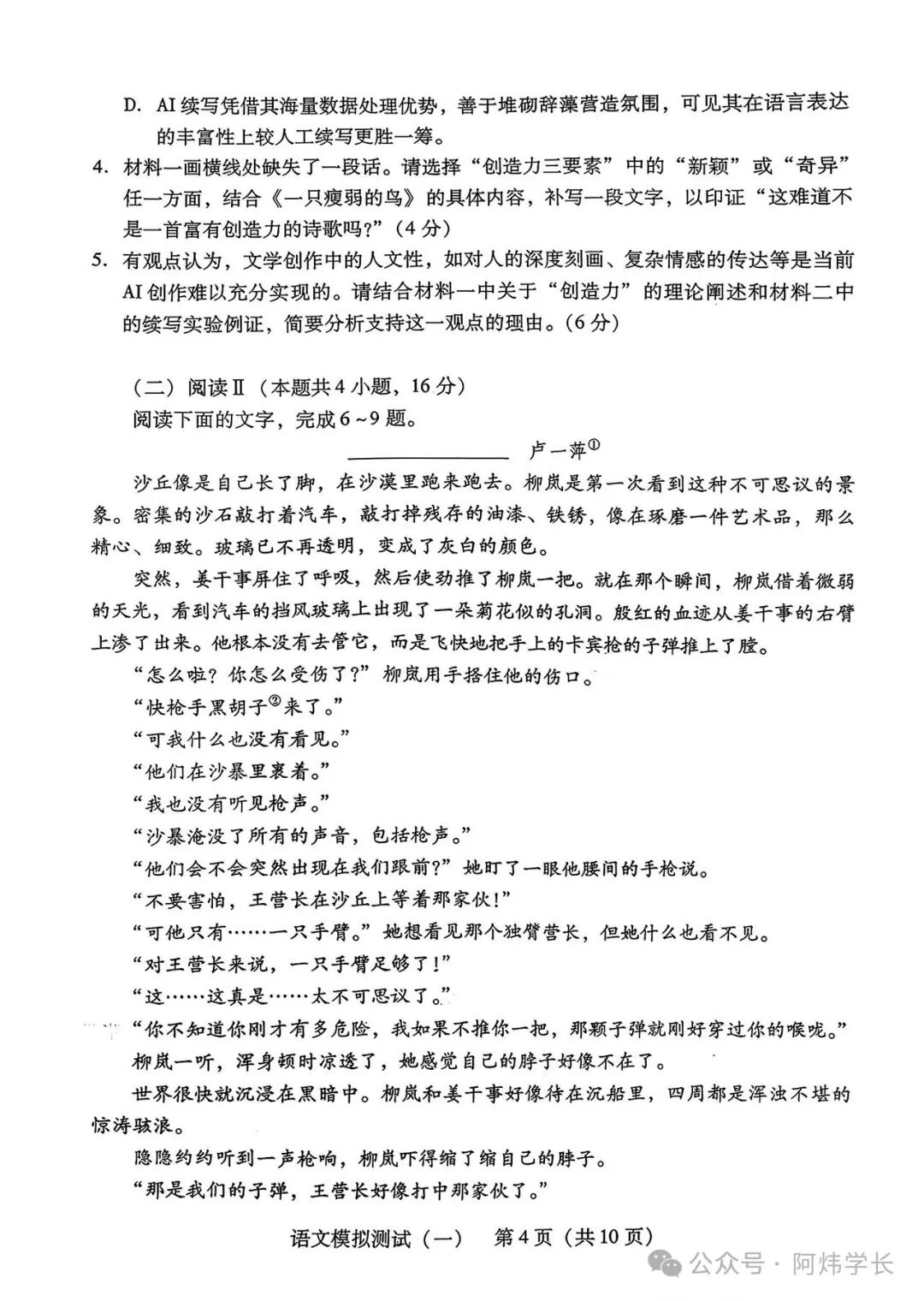
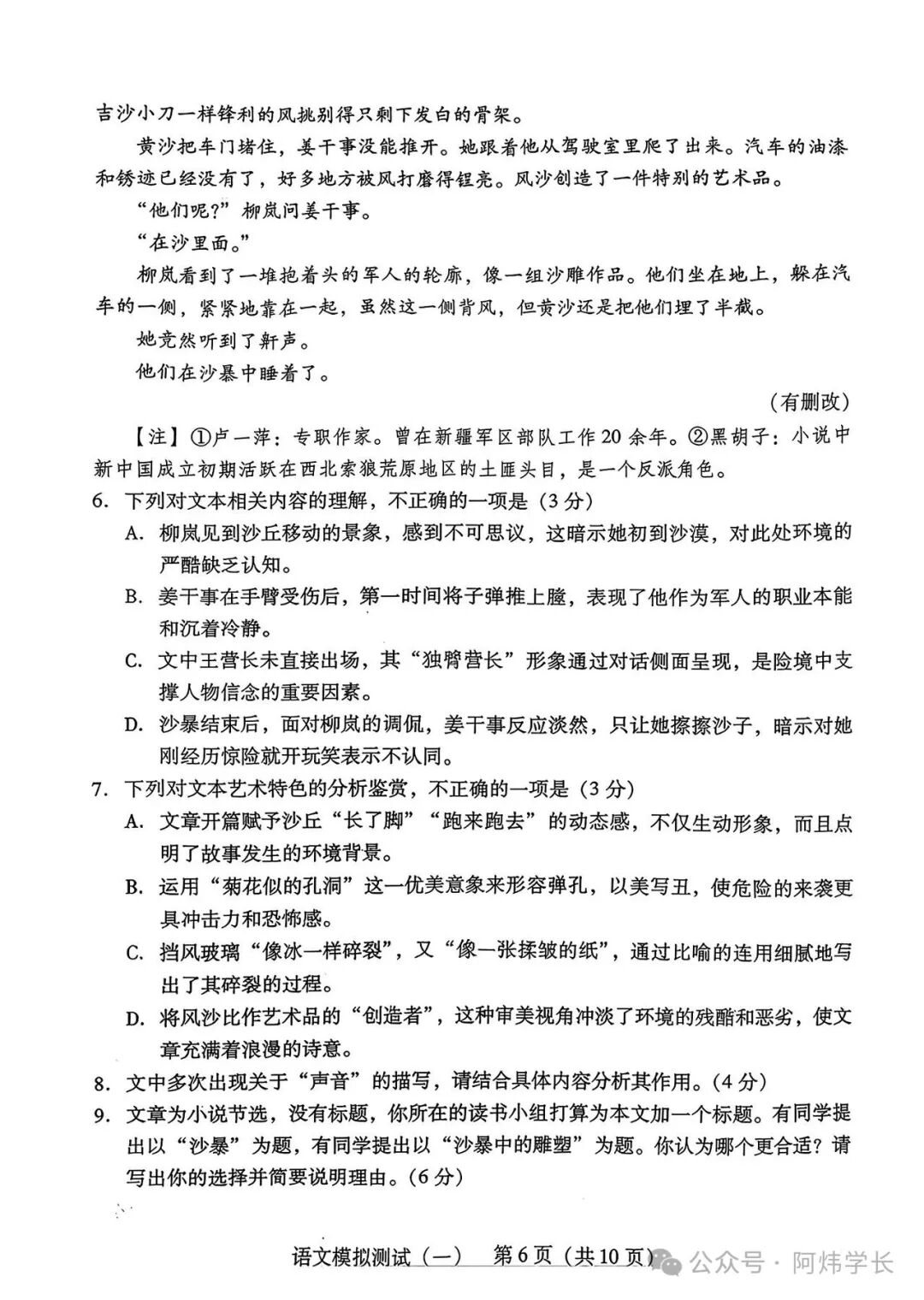
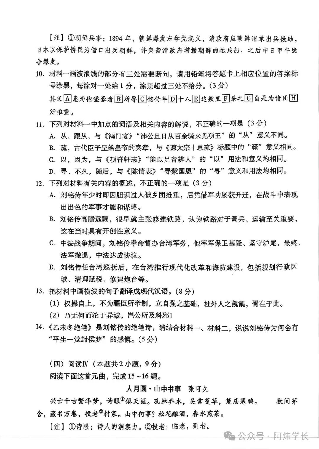
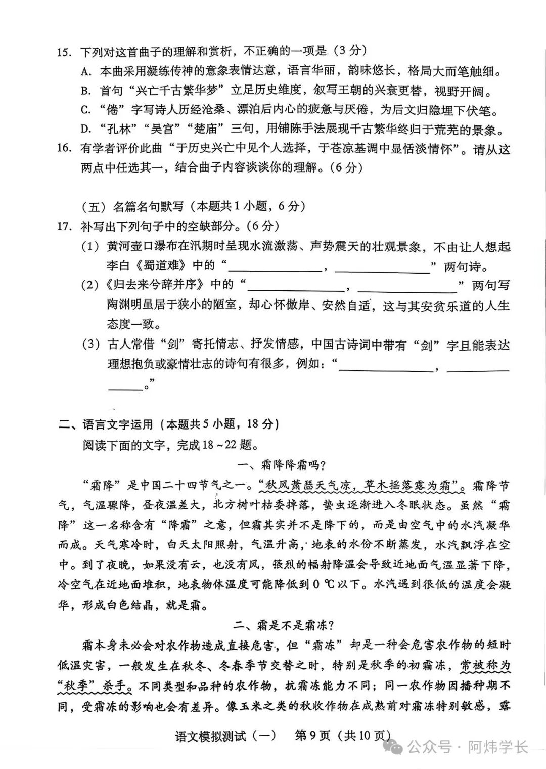
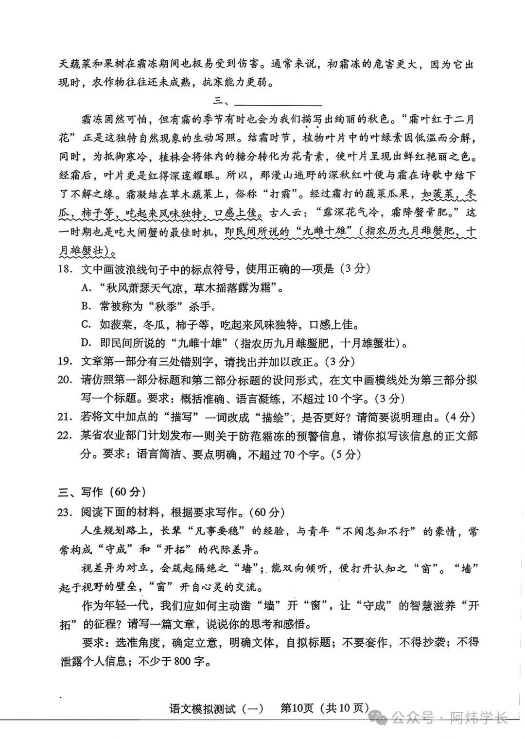
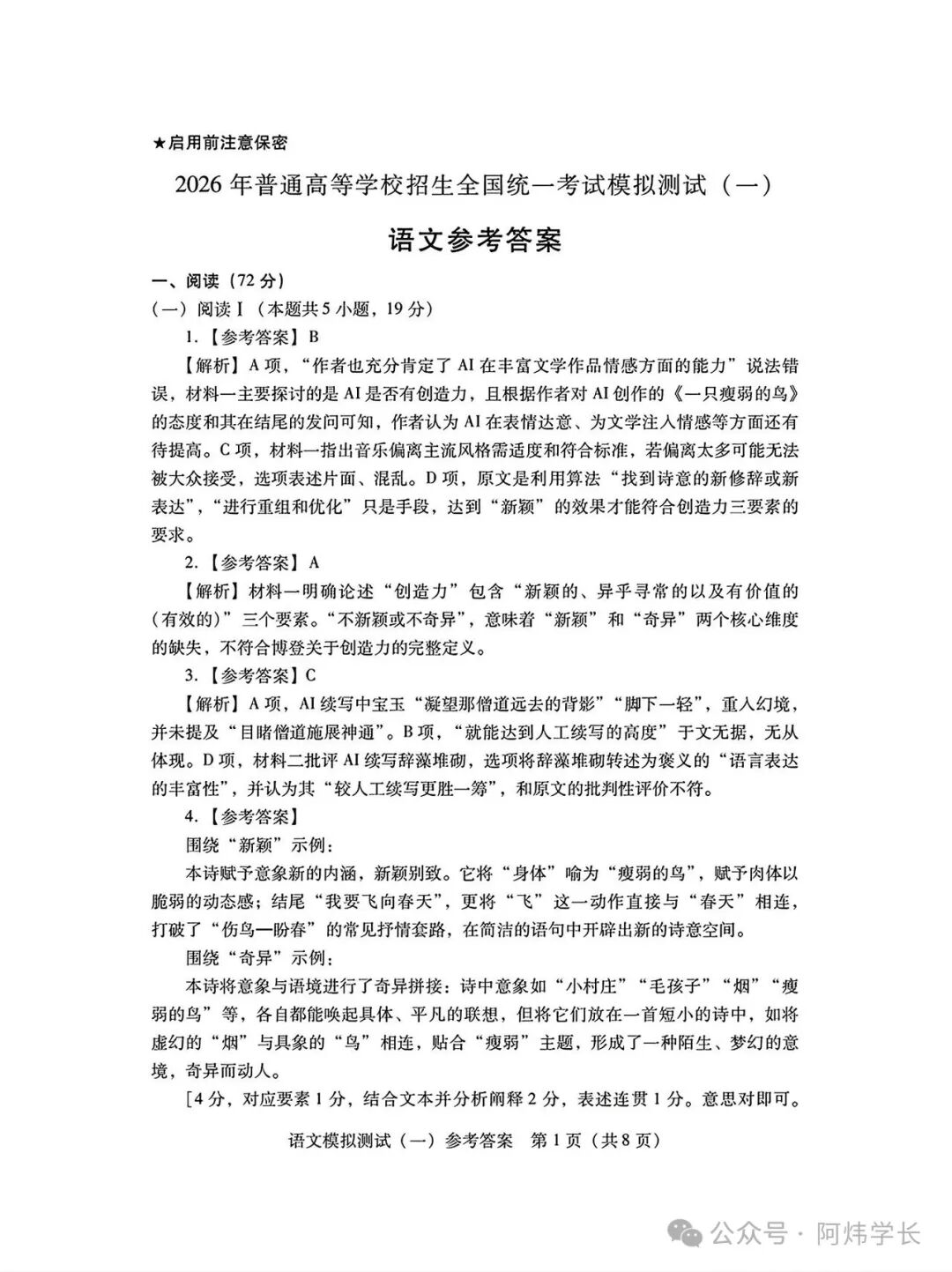
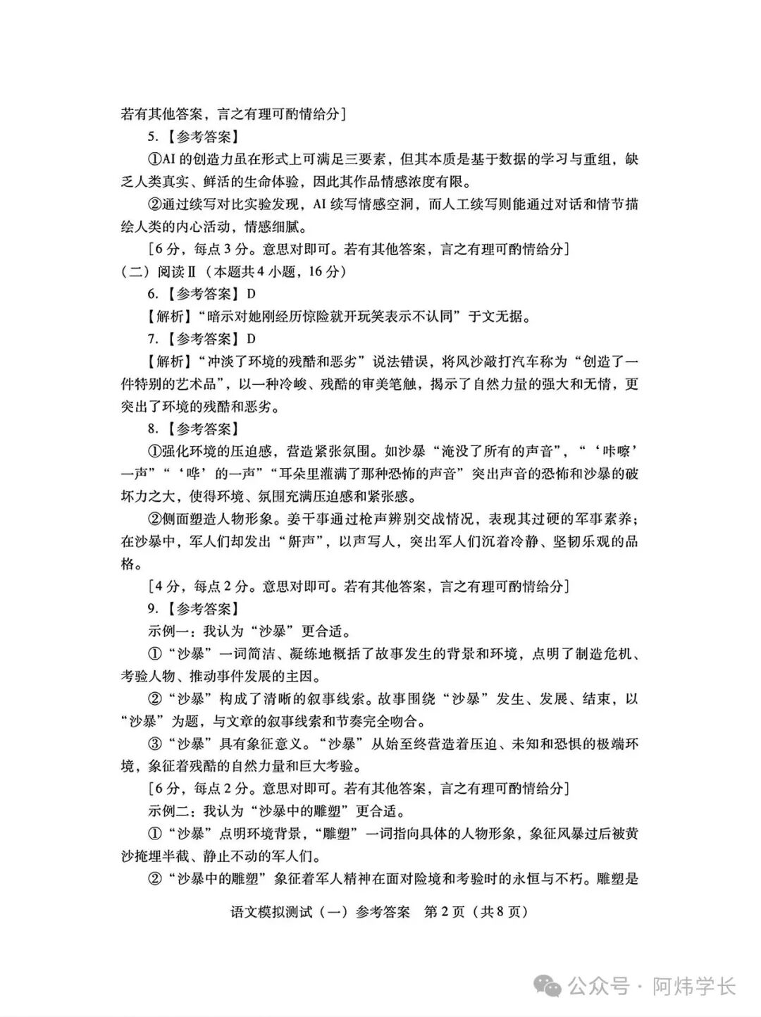
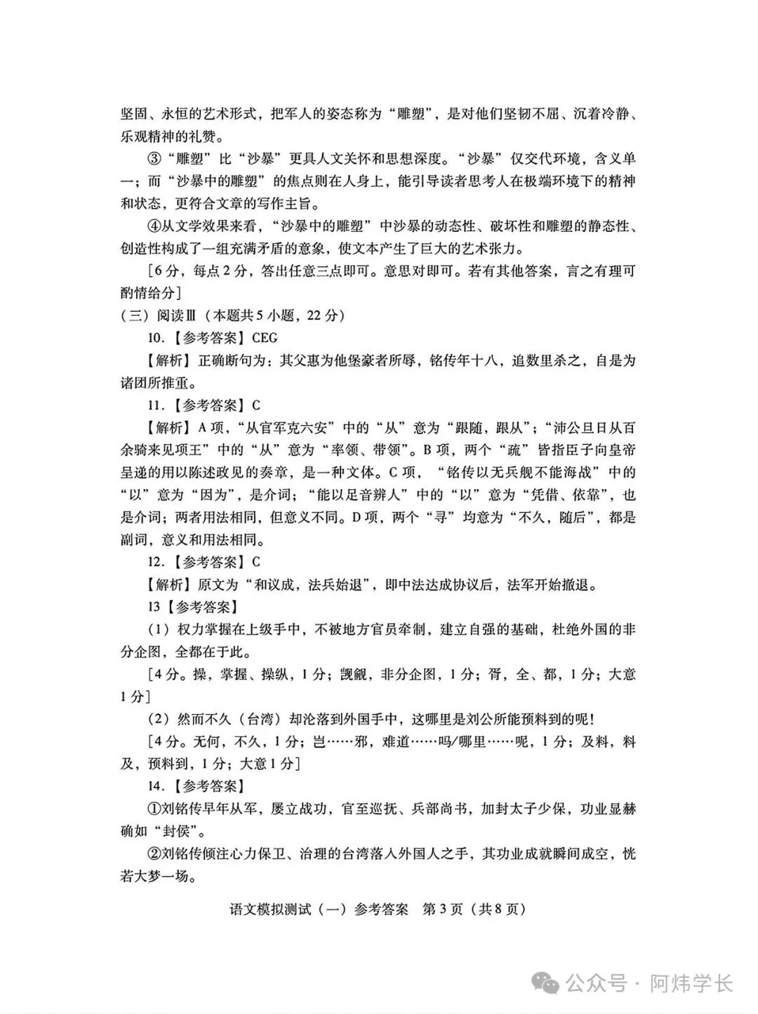
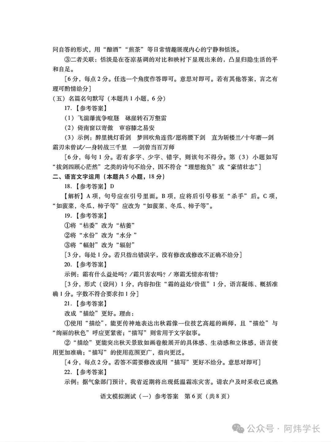
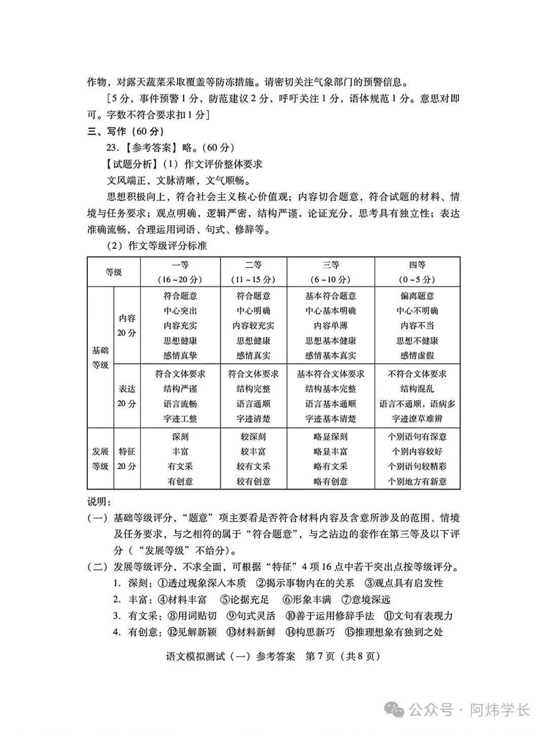
广东一模语文考试时间为3月17日9:00-11:30


















二、2026广东一模数学试卷及答案
广东一模数学考试时间为3月17日下午15:00-17:00














三、2026广东一模外语试卷及答案(待更新)
广东一模外语考试时间是3月18日下午15:00-17:00












四、2026广东一模首选科目试卷及答案(待更新)
广东一模首选科目考试时间是3月18日上午9:00-10:15,具体考试内容请看下文。
1.物理科目






2.历史科目








五、2026广东一模再选科目试卷及答案(待更新)
再选科目分为化学、地理、政治以及生物,统一划分在3月19日进行考试,考试具体情况请看下文。
1.化学科目










2.地理科目







3.政治科目










4.生物科目
















